福德表心性,享乐之宫,武杀刚强孤克,表爱好少,常感孤独。不过还要看福德宫其他星及宫干再结合命宫才能断...
有时候我们都会好奇我们的命运好坏,还有就是想要知道人生轨迹,我们可以通过紫微斗数命盘来看,这些都是可以推导出一生运势运程。下面一起来看看廉贞七杀在福德宫是什么意思?以及廉贞七杀在福德宫女命好不好?
廉贞七杀在福德宫女命好不好
在紫微斗数命盘中,可以看出一个人的品性还有就是及祖先的遗荫(阴德),福德宫是表示道德还有就是福气的宫位。这些也是关于先天因果关系,还有就是一生的物质享受以及宗教信仰的程度等,还和精神享受的能力。另外,这个也是关乎一个人的福分深浅,还有就是兴趣爱好及品味的高低,以及婚姻家庭生活是否美满,有无外遇等都可以从福德宫里推断出来。
廉贞七杀在福德宫女命优点:讲话有份量,喜突破现状,具有反叛性,思想敏锐,敢作敢为,喜欢独立,做事干脆果断,好胜心强,为人豪爽,不拖泥带水,具有自我鞭策的冲激力还有就是正直无私。
廉贞七杀在福德宫女命缺点:顽皮,欺善怕恶,胆小,个性急躁不够稳重,喜欢捉弄人,好争斗,思想偏激,玩世不恭,一生多波动,缺少外助(子午寅申位例外),早年必历艰辛,好酒食。
廉贞七杀在福德宫是什么意思
命主一生忙碌操劳,容易自寻烦恼,不能心平气和。加之性情急躁,生活中多感情困扰,不能按步就班地工作,屡生波折,而且婚姻不顺。
七杀星坐福德宫为不宜,主不利婚姻,尤其是女命,见煞忌者更甚,宜迟婚。
七杀星坐福德宫入庙会吉曜,不利婚姻,命主虽有理想,但是成事不足,故宜迟不宜早。
七杀星坐福德宫与擎羊、陀罗、大耗、天刑会照,火星、铃星、空劫、劳心劳力,主费心费神。

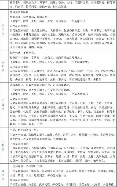
七杀是什么意思
七杀星坐福德宫,代表命主感情上挫折不安,而且不喜廉贞化忌。
廉贞星坐守福德宫之论断
廉贞星坐福德宫,廉贞星庙旺,本宫及命宫皆吉情况,且无煞星会照,命主寿命可达70岁以上。命主是天生劳碌命,关心政治,虚荣心强,外表清高,多思多虑,内心争权,劳心劳力,闲不住,喜交际应酬,须经艰苦奋斗才能有成就,而不是通过兴趣由忙碌而来,晚年可享福。表面理智冷静,受冷静与热情矛盾的冲击,内里忙碌,易生烦恼。加煞,更辛劳,而且属于是减少福寿,烦躁不安,胆大妄为,无事奔忙,人际关系差。命主福分浅,廉贞落陷,终日忧虑不安,加煞更辛劳不安且贫贱。廉贞逢桃花加煞,贪恋酒色,为***而多思虑烦恼,福德不存。
廉贞七杀在福德宫女命没有好坏的说法,我们都不能够过于相信这些说法。我们应该懂得凡事都需要好好处理,而不是在意那么多命理的好坏说法。还有我们应该懂得尊重自己的选择,不要凡事都是怪在命不好的问题上面,这些都是不可信的。
测一测你的2023兔年运势和未来十年大运是好是坏?不知道如何挑选一个好日子?TA是你这一生对的人吗?2023年你会发大财吗?全方位解读你的事业天赋,扭转困局!点击在线咨询:
七杀在福德宫,入庙,虽主有理想,但却不利婚姻,故宜迟不宜早。落陷且主思想倾向于消极。配壬寅七杀的理想,偏重于个人利益,因此每有怀才不遇之心。若见煞忌,则更主牢骚满腹,可能发展为偏激。
紫微为帝星,入福德宫时,可主福厚,亦可为极度主观,并因而产生痛苦。此即百官朝拱与大野及孤君之分别。
【紫微七杀】而紫微化科,则恐因自尊心与权力欲而致自招烦个卤。
[紫杀]必须见禄,然后气质始主调和。再见昌曲,则有礼义。
紫杀见化禄皆吉,唯以见廉贞化禄者行事最为宽厚,见破军化禄则主多劳。往往虽富贵仍汲汲不可终曰。贪狼化禄者常喜在交际场面中摆阔。见煞则必多酒色财气之嗜好。贪狼化总则时起争夺之心。
【紫杀】与关陀,火铃,空劫,刑耗同会,则主困扰劳累,易于中年后感到人生空虚。最不喜陀罗,铃星同度,则主自招烦恼。若躔火星,做事急如星火。
凡紫微在福德宫,推断时须留意其是否孤立,主观程度如何,领导能力又如何,然后始能推断其福泽。