现在是移动互联网时代,对于很多人来说移动上网需求更大,在腾讯王卡的等等互联网上网套餐推出之后,流量上网的非常已经是大大的下降。

不知道大家现在使用的上网套餐是什么,互联网上网有腾讯王卡,阿里宝卡等等,流量上网费用都比较低。
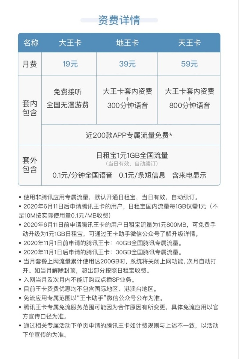
大家知道腾讯王卡上网套餐有40GB的全国腾讯专属流量,还有日租流量只要1元1GB,腾讯王卡有大王卡(19 元)、地王卡(39 元)、天王卡(59 元)三种套餐,套餐之间只有语音通话时间的区别。

不过腾讯王卡被砍了!40GB流量变30GB,根据新的腾讯王卡资费说明,在2020年11月1日后申请的腾讯王卡,只能享受30GB的全国腾讯专属流量,而2020年11月1日前申请的腾讯王卡,依然可以享受40GB全国腾讯专属流量。
也就是说之前每月有40GB的定向应用免流的流量,现在只有30GB的流量,流量降低了10G