近日不少留学生在微博上的投诉、吐槽,把东航顶上了热搜:

一位网友说到关于自己在回国路上所遇到的问题。明明早就预定好的机票,等到飞机即将起飞的时候,五六十位乘客却被明确告知:只剩下最后一个商务舱座位。
工作人员竟然还在现场要求乘客加钱升舱,在被通知没票之后就连改签都要加钱,退票也无法全款退票。

同样作为留学生的“甜咬咬”也经历了被东航拒绝登机的过程,柜台告诉“甜咬咬”低价票已经没票了,并当场叫她花钱购买高价票。
“甜咬咬”打电话想找东航客服解决问题,电话接通后客服告诉她的解决办法竟然是加两万元便可登机。坐地起价的如此明目张胆,难怪“甜咬咬”表现得如此的愤怒。

除了在现场坐地起价,据知情留学生透露,在他回国的时候,东航多卖了80张票。


图源:微博@院子里的柿子树107
“Le .Sagittaire”在起飞前一天还能买到机票,可是第二天到了机场看到由于超售滞留的人大有人在。




回国航班出了哪些问题?
从上面的吐槽中我们能看到出现的问题有:
1、机票为何会超售?
2、航班为什么会临时取消?
3、航班取消为何不提前通知乘客?
4、登机标准究竟是什么?价高者得?
下面我们来一一梳理这些问题。
01
机票为何会超售?
据百度百科针对“航班超售”词条解释:按照国际航空运输行业通行的做法,为了满足广大旅客的出行需求,减少因部分旅客临时取消出行计划而造成的航班座位虚耗,航空公司可能会在部分容易出现座位虚耗的航班上进行适当的超售,以保证更多的旅客能够搭乘理想的航班。
如果是在正常的超售范围,那应该和平时一样,不会引起如此大范围的乘客投诉。而且现在在疫情期间,航司对于运力的把控应该比以往更重视。
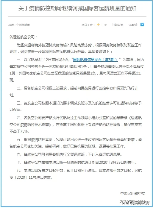
“五个一”临时政策出台,机票却早已卖光了?
有一个客观情况是民航局在3月26日发布的“五个一”政策,该政策规定从3月29日开始一家航空公司一个国家只能保留一条航线,并且一周只能保留一班。同时局方还要求,每个航班客座率不可以高于75%。

据公众号停机坪分析:事实上,航空公司的国际机票基本上可以提前一年买到,在民航局下通知要求客座率限制在75%的时候,各航司的机票早已经售罄。当只有75%的旅客可以乘机,那么剩下的25%就不得不“被超售”了。假设一个航班满客是300个座位,根据新政要求,飞机上25%的旅客,即75个人就无法顺利登机了。
东航官微3月28日就发布通告称,从3月29日至5月2日,东航执行的纽约、多伦多、伦敦、悉尼、奥克兰、首尔、马尼拉至上海浦东的航班已全部售罄。这也意味着,上述每个航班都有25%的旅客将被迫取消掉行程。

疫情改变了一切,一个猝不及防的通知,也使得航司和旅客同时面临措手不及的窘境。
如果按照上面的分析,一趟航班多卖60、80张机票倒也说得通。
02
航班为什么会临时取消?
“五个一”政策的临时出台似乎也能解释为什么航班会突然取消。但是上面微博有同学提到“前一天打电话确认了”,第二天到机场不能登机了。所以这个临时取消的航班可能不全是受“五个一”政策的影响。
03
航班取消为何不提前通知乘客?
如果航班真是临时取消,为何不提前通知乘客。对于这个问题,“停机坪”的分析是没有通过官网渠道购买的,航司可能没有乘客的直接联系方式,这种可能性倒是存在的:
许多航空公司目前的做法是提前电话通知已经筛选好的旅客,告知旅客于某个固定时间到机场柜台办理值机手续。在航司官方渠道买票的人也会发现,一有航班变动信息,航空公司的短信会第一时间推送。
但据内部人士透露,在如今这个特殊时期,有的旅客订票并不会留自己的实名电话,有的旅客留的是票务代理的电话。那么当航班出现变更信息,由于航空公司没有该旅客的电话,就无法联系到他。而部分票代为了减少自己的麻烦,常常收到取消信息也不主动通知,让旅客把气撒到航司的头上。
此外,还有一些不负责任的票代会通知旅客说航班取消了,改签到X月X日了,但通过航空公司官方客服查询才发现机票已经变为open状态(实际上就是候补状态),机票是真实的,但是没有订座记录,所谓的改签到X月X日都是假信息。无良票代忽悠旅客去机场,实际上是让旅客自己去碰运气看能不能候补成功,旅客白等一场造成的矛盾冲突还要航司自己来消化,也是让人既愤怒又无奈。
当然,对于一些没接到航班确认电话通知的旅客,有的决定去机场碰碰运气,有的心怀不满去机场找说法,各路人马不管是否接到电话的都去机场了。于是,那些没在筛选清单里的旅客,只能等待候补,常常会白等一场。
04
登机标准是什么?价高者得?
如果因为超售出现的不能登机算是管理问题,那么在超售的既成事实下,加价就能登机的“价高者得”方式,就更是点燃了乘客的怒火。涉及到“公平”问题,往往是最敏感的,特别是在疫情期间,登机的“公平”直接和“生命”的公平挂上了联系,更是变得十分敏感。
网上流出一份东航乘机次序的文件,更是成为了大家议论的焦点。

关于如何安排登机顺序,需要考虑哪些因素,如果航司能事先公布相关说明,告知乘客,让大家充分知情,相信不同的人会有更多的选择,或者应对方案。也同时能据此受到大家的监督,不至于引来更多的误会和猜测。
到底谁在发“国难财”
代理?黄牛?航空公司?
从购买渠道上说,官方渠道(官网、官方app、官方客服热线及各地直属营业点)购买肯定最放心,且受国家监管机构的严格管理,是不会乱报价的。
据了解,各航空公司均受到国家监管机构的严格管理,根据民航局印发的《国际航空运价管理规定》,中方(或外方)航司与外方(或中方)航空公司商定后,需要将拟实施的运价向民航局申报。按照局方规定,中、外方航空公司应确保本公司(或其办事机构)及其销售代理人实施业经批准的国际航空运价,不得以任何名义减收或加收额外费用,代收费用一律在票证相应栏目内标明。”
平日里比较常见的折扣机票遇到供不应求的情形,最高也只能按机票的全价销售。但如果航司超过标准擅自加价销售,发“国难财”,必然会引起监管机构的处罚,甚至相关高层领导还可能会因此丢了乌纱帽。
但是,
由于易用性、购票几率等你我都知道的因素,很多人习惯从代理渠道购买机票,或由于抢不到票甚至从一些不太正规的渠道购买。
据业内人士透露,从2万多的经济舱全价到10万元的实际成交价,背后其实经过了层层加价的多次转手,甚至加价方都不一定是拥有正规牌照的机票代理,而是拥有客户资源的黄牛。
据@北京日报相关报道称,部分机票代理人会通过“废票再买”的方式卖高价票:利用掌握的身份信息订票“占座”,待真正有需求的旅客来购票时,再取消“占座”订单,然后以高于航司后台票价的价格出售。很多“二手代理”是通过掌握不同航线剩余位置的“一手代理”回收票源,这时机票已经被加过多次价,才能卖到旅客手中。同时,“二手代理”也可能再次加价传递到更多底层代理的手中,票代层级迅速扩充,逐渐形成“多个代理合伙瓜分一张机票收益”的局面,甚至有大量非行业内的倒卖者也参与其中,机票价格中的“水分”越来越大。

国内各大航空公司最近也在官方渠道公告再次强调航空公司们严格按照标准公布价格销售,同时列举了一些不良机票代理坐地起价、虚占座位、哄抬票价、散播虚假消息、牟取巨额利益的不法行为。
南航发布了对违规代理人的处罚公告,并对涉及违规占座的90家代理屏蔽了订座配置,同时,对涉及违规使用集团客户运价的3家代理停止销售南航授权。
东航在通知中要求代理对机票进行明码标记,要按照实收票款金额填开机票,如违反规定,将对违规代理行为进行屏蔽订座系统、多倍罚单、取消授权及终止销售合作等处罚。
国航则宣布自3月29日至4月28日,暂停在全球各订座系统及境内OTA(在线旅行社)旗舰店发布国际、地区航班信息,旅客通过直销渠道购票,斩断了代理公司的信息源。
厦航暂停非直销渠道销售;海航设立举报邮箱,一经查实将取消违规代理的销售资质。
去哪儿网表示,将与主管部门和航空公司一起坚决打击违规行为。违规行为一经发现,去哪儿网将立刻进行下线处理、协助消费者进行索赔,并上报航司及主管部门。去哪儿网发出行业倡议,请各位合作伙伴在严格遵守中国民用航空局政策法规和航空公司销售规定的同时,共同抵制违规加价。
对不良代理坐地起价行为人人喊打的局面正在形成,但力度似乎还不够。
所以行业乱象在这次疫情期间有了充分暴露,这样或许能加速相关法律法规的出台,且促使行业机构的管理及制度的完善。
东航回应加价销售机票行为
截至4月8日发稿前,东航官微就事件作出了回应,实行统一限价政策,和销售代理签订责任协议,并提供投诉举报通道。不知这些举措是否能让大家满意呢?

给留学生的建议:科学理智维权
给目前正有回国打算的留学生的几点建议:
1.尽量通过航空公司官方渠道购票,不要找所谓渠道灵通的票贩子购买。
2.如果已经通过票代机构付款,请拨打正确的航空公司客服电话进行查询和确认,而非机票代理销售机构的电话。
3.主动和航空公司打电话确认航班:直接询问自己是否出票成功,航班目前是否正常,自己能否正常办理值机手续。如
4.不要听信机票“黄牛党”的忽悠,不要一时冲动去买高价票。如已经买了高价票,一定要保留好行程单和付款记录,保留下有效证据,回国后向航空公司、民航局、消费者协会、公安机关等机构投诉举报,要求不法代理退还差价。但同时要注意,不少国际航班是海外机构出票,国内对其监管难度极大,通过海外代理机构购买高价票要想清楚后果。
5.如果航班被取消、无法登机,按照规定,超售减员的旅客是下一班可乘航班的最优先登机乘客,并且可以获得补偿,不要轻易的退票和改签是你们早点回来的筹码。
在搭乘下一趟航班之前,航空公司要免费提供食宿,所以退了房的小伙伴,你们一定要找航空公司给你们安排食宿,直至登机到下一趟航班。

6. 在机场遇到问题,一定要适当录音录像,保留证据,以便在维权的时候让自己处于有利的地位。
希望所有留学生都能平安归来。