前段时间刷微博发现#防脱妆#喜提热搜。

夏天炎热暴汗的时候,也是“脱衣脱单不脱妆”的MM们最心塞的时候。俗话说“化妆一小时,开门素颜了”,说的就是夏天出汗脱妆的困扰。

而每当这个时候,各大美妆博主就开始疯狂安利各种夏日不脱妆秘诀:控油妆前乳、持妆粉底、控油定妆散粉……以及,定妆喷雾。


定妆喷雾已经快被博主们“封神”了,“12小时超长待机”、“夏天命都是它给的”、“比散粉好用100倍”……所以,这么好的东西到底是个啥?

<图片来源请往后查看>
划一下重点:比保湿喷雾持妆,比散粉保湿,护肤品抢彩妆“饭碗”的代表之一。
“定妆喷雾”互联网全网声量指数2018年相比于2017年同比上升217.5%。定妆喷雾开始流行开后,其在2018年的夏季热度峰值提前至4月,即4月已经开始为夏季进行“预热”,2019年4月全网热度环比上升10.7%。

<数据来源也请继续往后查看>
国货彩妆品牌忍不住纷纷入局定妆喷雾品类,今年第二季度玛丽黛佳和完美日记上架定妆喷雾新品。




不能定妆的喷雾不是好彩妆
所以现在做定妆喷雾还来得及吗?有哪些要注意的?用户群是谁?营销要找什么样的KOL?
一切答案就在用户说《2019十大定妆喷雾品牌价值分析报告》中!报告采集周期为2018年4月至2019年5月的数据,全方位分析10款网红热搜定妆喷雾单品策略及其品牌价值,洞悉定妆喷雾这个品类。


完整版报告共计52页


网红喷雾谁最“火”?
美国大牌MAC在美妆界的地位无需多言,众所周知,MAC“子弹头”口红属于超级网红。然而,或许你不知道,MAC的活力保湿喷雾也是爆款,是主流搜索引擎搜索“定妆喷雾”关键词时几乎必会出现的品牌。
当定妆喷雾这个品类还很小众的时候,出现MAC这个级别的“大佬”可以说是很犯规了,品牌知名度完全不在一个数量级上,不信你看


MAC在微博平台的单项得分是第二名IPSA的8.9倍,在问答类站点的单项得分是第二名玫珂菲的13.3倍,小红书笔记数也是“一骑绝尘”,全网范围内“无死角”碾压其它品牌。
当然,MAC的品牌知名度的“半边天”是靠口红撑起来的,如果只看定妆喷雾单个品类,那表现也就没有那么夸张了。从销售数据上看,需求得分最高的也不是MAC,而是PRAMY/柏瑞美。

柏瑞美定妆喷雾单品有黑、白两款,两个SKU月销量合计7.2万,为官方旗舰店销量最高单品,销量占店铺总销量的52.6%。
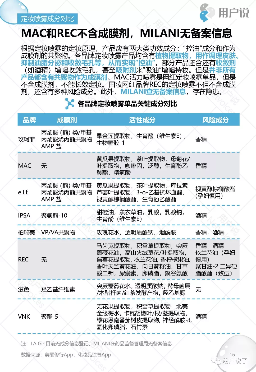
定妆喷雾产品的“要诀”是什么?
很多彩妆KOL会告诉用户:“不含成膜剂的定妆喷雾都是耍流氓”。共聚物成膜剂是定妆喷雾定妆、防脱妆的关键成分,含有成膜剂才能“定妆”。
然而,“超级网红”MAC的喷雾就不含成膜剂,定妆全靠保湿控油和融合底妆。

成分对比
品类布局

当然,“大佬”也非常“诚(ji)实(zei)”地称自己为“保湿喷雾”,而不是“定妆喷雾”,还机智地将其归类在“隔离/妆前”品类下,表明自身设定:“就妆前喷一下保湿,然后更方便上粉底”。
不过,国妆“小弟“REC/芮客就显得不那么自觉了:不但产品名明确为“保湿定妆喷雾”,还明目张胆地推荐使用步骤在“粉底后”,甚至都没像e.l.f.一样推荐搭配散粉。REC对自己的定妆和控油功效充满“蜜汁自信”,也难怪用户夸REC的时候也只能夸夸喷头了。

用户是真的超级喷头的使用体验,KOL测评会把喷头单独作为一个维度。在这种情况下,喷头设计出现硬伤就等着被“喷成狗”吧。
看到那句“毁妆喷雾”忍不住笑了
定妆喷雾的营销套路
套路1:
妆容服帖不卡粉的tips+定妆喷雾花式用法
绝大多数KOL测评和推荐定妆喷雾的文章都长这样:先强调“卡粉”等底妆痛点,再罗列“让底妆服帖的tips”并强调过程中保湿控油和定妆步骤的重要性,推荐或测评具体定妆喷雾单品后给出多种定妆喷雾的使用方法或技巧。

套路二:
多款产品合集,客观比较
小红书上关于定妆喷雾的热门笔记,无论是图文的还是视频的,都要包含“N款定妆喷雾”,或者定妆喷雾的“N种用法”。

柏瑞美这个可以说很机智(zei)了,首图一眼望过去以为会测评这几款网红,点进去只有柏瑞美自己的产品,幸好标题落脚在“使用方法”上,内容也足够干货,不然真要差评了。
更多操作指南
用户是谁?用户最什么?渠道重点在哪?哪个平台投放转化最高?
用户说
更多精彩内容尽在完整版报告






预览更多报告内容,可查看报告摘要。

