苹果盲人模式怎么解除 苹果手机强制关闭盲人模式
admin
2023-09-16 10:24:37

嘿!siri!关闭旁白模式

这确实是很好用的办法之一哦!

下面介绍一些其他办法。

❶同时按住home键和关机键(强制关机),重启后会提示是否需要开启或者会直接退出。

点一下取消,然后双击确认就退出了。

手机无意进入旁白模式怎么办?手机店老板教你秒解决!(全机型)

❷连续按home键三次。

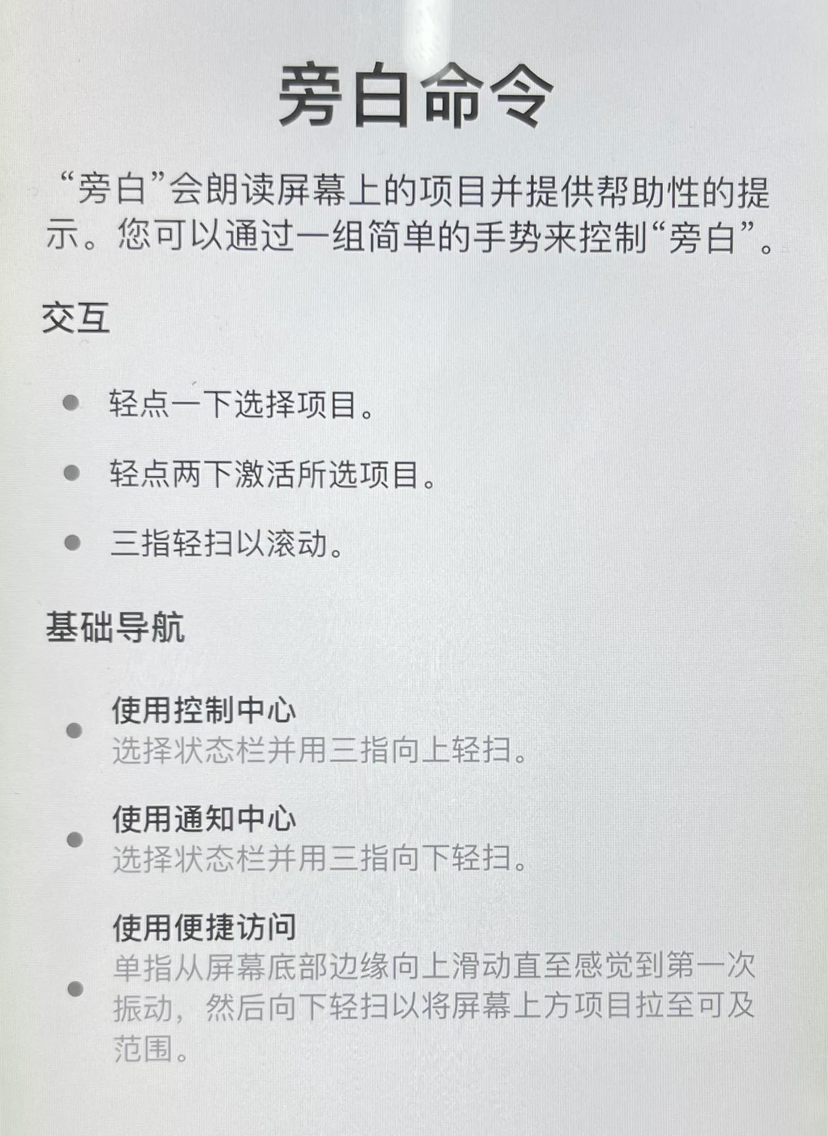
❸旁白模式其实就是盲人模式,我们可以先学习一下,万一哪天真的瞎了呢。选择【设置】手指轻点两下进入,选择【辅助功能】手指轻点两下进入,选择【旁白】手指轻点两下可以关闭。

手机无意进入旁白模式怎么办?手机店老板教你秒解决!(全机型)

相关内容

热门资讯

北京的名胜古迹 北京最著名的景... 北京从元代开始,逐渐走上帝国首都的道路,先是成为大辽朝五大首都之一的南京城,随着金灭辽,金代从海陵王...
苗族的传统节日 贵州苗族节日有... 【岜沙苗族芦笙节】岜沙,苗语叫“分送”,距从江县城7.5公里,是世界上最崇拜树木并以树为神的枪手部落...
怎么样的桃花 桃花近看远看的样... 今年的“三八”妇女节,阳光明媚,踏青赏花正当时。遂与姐妹们共赴十里蓝山,与花海来一场春天的约会。十里...
世界上最漂亮的人 世界上最漂亮... 此前在某网上,选出了全球265万颜值姣好的女性。从这些数量庞大的女性群体中,人们投票选出了心目中最美...
长白山自助游攻略 吉林长白山游... 昨天介绍了西坡的景点详细请看链接:一个人的旅行,据说能看到长白山天池全凭运气,您的运气如何?今日介绍...
应用未安装解决办法 平板应用未... ---IT小技术,每天Get一个小技能!一、前言描述苹果IPad2居然不能安装怎么办?与此IPad不...
猫咪吃了塑料袋怎么办 猫咪误食... 你知道吗?塑料袋放久了会长猫哦!要说猫咪对塑料袋的喜爱程度完完全全可以媲美纸箱家里只要一有塑料袋的响...
脚上的穴位图 脚面经络图对应的... 人体穴位作用图解大全更清晰直观的标注了各个人体穴位的作用,包括头部穴位图、胸部穴位图、背部穴位图、胳...
demo什么意思 demo版本... 618快到了,各位的小金库大概也在准备开闸放水了吧。没有小金库的,也该向老婆撒娇卖萌服个软了,一切只...
怎么样的桃花 桃花近看远看的样... 今年的“三八”妇女节,阳光明媚,踏青赏花正当时。遂与姐妹们共赴十里蓝山,与花海来一场春天的约会。十里...
苗族的传统节日 贵州苗族节日有... 【岜沙苗族芦笙节】岜沙,苗语叫“分送”,距从江县城7.5公里,是世界上最崇拜树木并以树为神的枪手部落...
北京的名胜古迹 北京最著名的景... 北京从元代开始,逐渐走上帝国首都的道路,先是成为大辽朝五大首都之一的南京城,随着金灭辽,金代从海陵王...
应用未安装解决办法 平板应用未... ---IT小技术,每天Get一个小技能!一、前言描述苹果IPad2居然不能安装怎么办?与此IPad不...
长白山自助游攻略 吉林长白山游... 昨天介绍了西坡的景点详细请看链接:一个人的旅行,据说能看到长白山天池全凭运气,您的运气如何?今日介绍...
世界上最漂亮的人 世界上最漂亮... 此前在某网上,选出了全球265万颜值姣好的女性。从这些数量庞大的女性群体中,人们投票选出了心目中最美...
脚上的穴位图 脚面经络图对应的... 人体穴位作用图解大全更清晰直观的标注了各个人体穴位的作用,包括头部穴位图、胸部穴位图、背部穴位图、胳...
猫咪吃了塑料袋怎么办 猫咪误食... 你知道吗?塑料袋放久了会长猫哦!要说猫咪对塑料袋的喜爱程度完完全全可以媲美纸箱家里只要一有塑料袋的响...
demo什么意思 demo版本... 618快到了,各位的小金库大概也在准备开闸放水了吧。没有小金库的,也该向老婆撒娇卖萌服个软了,一切只...