问:身份证如何查询有没有被他人利用办理违法或者贷款的事?
答:最准确,最权威的方案是去当地人行(中国人民银行)打下个人征信报告。
一般没有贷款的人,征信就是一张纸,显示的只有个人姓名,身份证号,户籍地,性别等基本信息。
如果有贷款记录,会显示最近5年内信用卡账户,房贷记录,网贷记录,贷款申请查询记录等,还款信息和逾期信息一目了然。
最后建议:不要轻易相信网上各种链接查征信的,以免泄露个人隐私。

问:贷款买车,5月14号交了定金,店家说5月17提车,结果没车就办理退款,车没提到那贷款还要继续还款吗?
答:贷款流程是这样的:
贷款审核通过,未签署贷款合同,这个时候是不会放款的。
放款需要提供车辆发票,保险单,合同签署完成。
如果您只是贷款通过,并没有签署贷款合同并放款的话,也不会收到银行或厂家金融放款成功的短信,是不需要还款的。
问:我通过朋友贷款买车,贷款已经批了到了朋友账户,但是车还没到,朋友可以动这笔贷款吗?
答:在金融机构来看,您朋友是借款人,放款至他的账户是正常流程。
但是该笔款项只能用于支付车款,不得他用。建议您以自己名字购车。
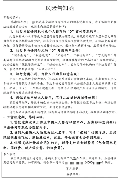
另外补充说明下:这种方式属于“代购”,是银行或汽车金融公司明令禁止的行为,代购的风险极大,很容易引起债务纠纷,一般情况下汽车金融公司都会让您签署“反欺诈风险提示函”,如下图:

车贷为我们实现汽车梦提供了便捷,但是还是要擦亮眼睛,谨防受骗。