项目名:门铃
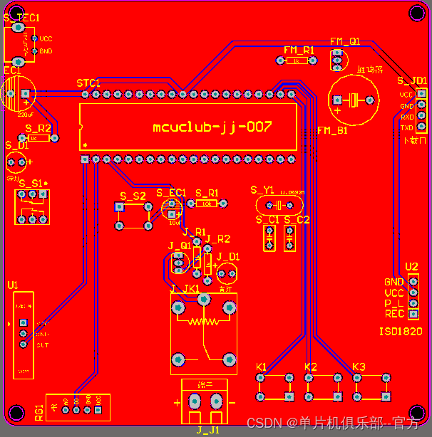
项目编号:mcuclub-jj-007
单片机类型:STC89C52、STM32F103C8T6
具体功能:
1、通过人体热释电检测是否有人,当有人且光敏电阻触发,则自动打开照明灯
2、通过一个独立按键进行门铃呼叫,按下后,蜂鸣器响3次(每次1s)
3、通过ISD1820进行语音留言,通过一个按键进行留言,通过另一个按键播报留言
扩展功能:通过蓝牙模块可手机端接收有人按下门铃
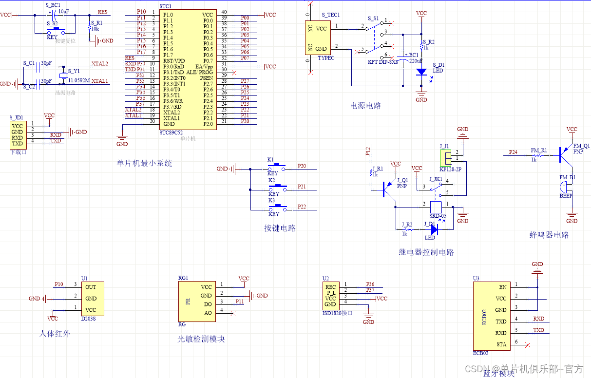
单片机型号:STC89C52
板子为绿色PCB板,两层板,厚度1.2,上下覆铜接地。元器件基本上为插针式,个别降压芯片会使用贴片式。
供电接口:TYPE-C

仿真软件版本:proteus8.9
电路连线方式:网络标号连线方式
注意:部分实物元器件仿真中没有,仿真中会用其他工作原理相似的元件代替,这样可能导致实物程序和仿真程序不一样

单片机型号:STM32F103C8T6
板子为绿色PCB板,两层板,厚度1.2,上下覆铜接地。元器件基本上为插针式,个别降压芯片会使用贴片式。
供电接口:TYPE-C

软件版本:AD2013
电路连线方式:网络标号连线方式
注意:原理图只是画出了模块的引脚图,而并不是模块的内部结构原理图

由原理图导出,封装很大一部分都是作者自己绘制,不提供封装库,只提供连接好的源文件。中间有一个项目编号,隐藏在单片机底座下,插入单片机后不会看到。
两层板,上下覆铜接地。

本设计以单片机为核心控制器,加上其他模块一起组成此次设计的整个系统,其中包括中控部分、输入部分和输出部分。中控部分采用了单片机控制器,其主要作用是获取输入部分的数据,经过内部处理,逻辑判断,最终控制输出部分。输入由四部分组成,第一部分是人体检测模块,通过该模块检测当前环境的人体;第二部分光照检测模块,通过该模块检测当前环境的光照;第三部分是按键模块,通过该模块可以进行响铃、控制录音及播报;第四部分是供电模块,通过该模块可给整个系统进行供电。输出由三部分组成,第一部分是录音播报模块,通过该模块可以录入声音及播报声音;第二部分是继电器模块,通过一个继电器控制灯的点亮和熄灭;第三部分是声音报警模块,当有人按下门铃时,进行声音提醒。除此之外,蓝牙模块既作为输入又作为输出,蓝牙模块和手机进行连接,可以将有人按下门铃的数据信息传输到用户手机端。具体系统框图如图所示。

系统的主流程图如图所示。在主程序中:首先对各个模块进行初始化,随后进入while主循环,在主循环中,首先进入第一个函数按键函数,该函数主要分为两部分,第一部分为调用按键扫描函数获取按键键值,第二部分通过键值进行相应的处理操作,包括响铃、录音及播报;然后进入第二个函数处理函数,该函数主要判断当前是否人体以及是否光照较低,进行开关灯,还有是否有人按下门铃进行蜂鸣器提醒,录音和播报的控制。

软件版本:keil5
逻辑程序和驱动程序分开,分布于main.c和其他.c文件
void Manage_function(void)
{if(HUMAN == 0) //有人且光照较低,开灯{if(LIGHT == 1){LED = 0;}else{LED=1;}}else{LED = 1;}if(beep_num > 0) //有人按门铃,蜂鸣器响三次{if(time_num % 100 == 0){beep_num--;BEEP = ~BEEP;}}else{BEEP = 1;}if(flag_postscrip == 1) //按了录音,记录声音{REC = 1;P_L = 0;}else if(flag_postscrip == 2) //按了播报,播放声音{REC = 0;P_L = 1;}else{REC = 0;P_L = 0;}
}