🎈 作者:Linux猿
🎈 简介:CSDN博客专家🏆,华为云享专家🏆,Linux、C/C++、云计算、物联网、面试、刷题、算法尽管咨询我,关注我,有问题私聊!
🎈 关注专栏: 数据结构和算法成神路【精讲】优质好文持续更新中……🚀🚀🚀
🎈 欢迎小伙伴们点赞👍、收藏⭐、留言💬

本篇文章实现了一个很简单的银行管理系统,主要包括:查询、存款、提款、转移等功能,下面就来详细讲解下。
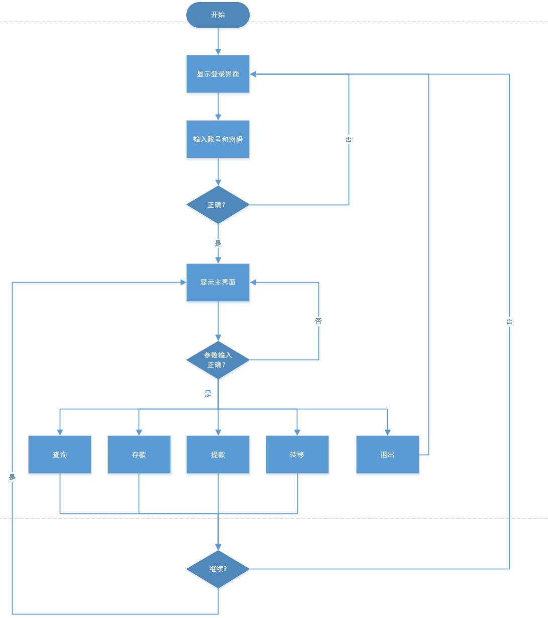
银行管理系统的整体流程图如下所示。

如上图所示,用户首先通过登录界面登录系统,系统中已提前存储了用户信息。登录成功后即可对当前账户进行操作,主要包括:查询、存款、提款、转移等。
类的结构设计如下所示。
#ifndef BANK_H
#define BANK_H#include
#include
#include
#include
#include
#include
#include
#include
#includeusing namespace std;struct Node{string accountNo;string accountName;int password;double ballance;char vip;
};class Bank_System{
public:Bank_System();~Bank_System();void Menu();bool Verify_Identity();void Read_Information();void Write_Information();void Analysis(const string &str);void Inquiry();void Deposit();void Withdraw();void Transfer();void Quit();void delay(int time);bool Get_Accountinfo(const string &accountNo);int Get_Accountinfo_by_accountName(const string &accountNo);void Input();void Return_Confirm();void Print_Start();void Update();void Print_Space(int num, const string &str);
private:Node member_current;Node member[1000];int num;bool flag;int id;string fileName;
};#endif // BANK_H
查询功能主要是对当前账户的余额进行查询,界面如下所示。

如上图所示,显示了当前账户的余额,然后输入 continue 或 Quit 进行下一步的操作。
查询功能的主要代码实现如下所示。
void Bank_System::Inquiry()
{Print_Start();Print_Space(38, "Inquiry\n\n\n");cout.setf(ios::fixed);Print_Space(20, "");cout<<"Dear "<
存款功能可以向账户里存入资金,界面如下所示。

如上图所示,显示了对当前账户存入100,然后输入 continue 或 Quit 进行下一步的操作。
存款功能的主要代码实现如下所示。
void Bank_System::Deposit()
{Print_Start();Print_Space(38, "Deposit\n\n");Print_Space(3, "Please input the amount to save: ");double tmp_balance = 0;cin>>tmp_balance;member_current.ballance += tmp_balance;cout<
提款功能是从当前账户中取出资金,界面如下所示。

如上图所示,显示了对当前账户取款 100,然后输入 continue 或 Quit 进行下一步的操作。
提款功能的主要代码实现如下所示。
void Bank_System::Withdraw()
{Print_Start();Print_Space(38, "Withdraw\n\n\n");Print_Space(3, "Please input the amount to withdraw: ");double money;cin>>money;if(money > member_current.ballance){cout< "< 3000){cout< 2000){cout<
转移是将当前账户中的钱转移到其它账户,界面如下所示。

如上图所示,对账户 0123 转移了 100,然后输入 continue 或 Quit 进行下一步的操作。
转移功能的主要代码实现如下所示。
void Bank_System::Transfer()
{Print_Start();Print_Space(38, "Transfer\n\n");Print_Space(0, "Please input the target account number: ");string accountNo = "";cin>>accountNo;int target_id = Get_Accountinfo_by_accountName(accountNo);if(target_id == -1) {cout<>money;if(member_current.vip == 'V' && money > 20000){cout< 10000){cout<
本篇文章的银行管理系统功能比较简单,有需要的同学可以在本篇文章的基础上增加其它新功能,比如:注册账户,转账功能更详细的操作等。
🎈 感觉有帮助记得「一键三连」支持下哦!有问题可在评论区留言💬,感谢大家的一路支持!🤞猿哥将持续输出「优质文章」回馈大家!🤞🌹🌹🌹🌹🌹🌹🤞