八大排序
- 一,直接插入排序
- 二,希尔排序
- 三,选择排序
- 四,堆排序
- 五,冒泡排序
- 六,快速排序
- 1,递归版本
- (1)hoare法
- (2)挖坑法
- (3)前后指针法(推荐)
- 2,非递归版本
- 3,快排的优化
- (1)三数取中
- (2)小区间优化
- (3)三路划分
- 七,归并排序
- 1,递归实现
- 2,非递归实现
- 八大排序稳定性总结

思路:
在已经有序的数据基础上再插入一个新的数据,已经有序的数据最有一个数据的下标为end,将要插入的数据与end下标的数据比较,如果小于end小标的数据,那么end小标的数据就移动到end+1小标的位置,同时–end。同时,还要注意当end减小到-1时,就要停止比较直接插入到下标为0的位置。
下面看代码:
void InsertSort(int* a, int size)
{for (int i = 0; i < size - 1; i++){int end = i;int tmp = a[end + 1];while (end >= 0){if (tmp < a[end]){a[end + 1] = a[end];--end;}else{break;}}a[end + 1] = tmp;}
}
选择排序的时间复杂度:O(N^2)
空间复杂度:O(1)

希尔排序是直接插入排序的升级版本,由于当插入的值较小时,直接插入排序需要移动大量的数据,希尔排序对其做出的改进就是增加了多组预排序,将每隔gap间距的数据归为一组,一共可以分成gap组,对这gap组数据进行预排序时,在需要挪动数据的时候,数据跳动的步长大,不再像直接插入排序一样一步一步的挪动。
所以,希尔排序的单趟排序与直接插入排序十分类似,
下面看单趟排序的代码:
for(int j = 0;j < gap; j++)
{for (int i = j; i < size - gap; i+=gap){int end = i;int tmp = a[end + gap];while (end >= 0){if (tmp < a[end]){a[end + gap] = a[end];end -= gap;}else{break;}}a[end + gap] = tmp;}
}
上面这种写法,是每排完一组后,再排另一组,我们可以对其简化一下,直接进行多组并排:
for (int i = 0; i < size - gap; i++){int end = i;int tmp = a[end + gap];while (end >= 0){if (tmp < a[end]){a[end + gap] = a[end];end -= gap;}else{break;}}a[end + gap] = tmp;}
下面是希尔排序的完整代码:
void ShellSort(int* a, int size)
{int gap=size;while (gap > 1){gap = gap / 3 + 1;for (int i = 0; i < size - gap; i++){int end = i;int tmp = a[end + gap];while (end >= 0){if (tmp < a[end]){a[end + gap] = a[end];end -= gap;}else{break;}}a[end + gap] = tmp;}}
}
gap再逐渐的减小,当减小到1的时候就是直接插入排序,但此时与直接插入排序相比,数据已经大部分有序了。
希尔排序是一个较为优秀的排序
时间复杂度:O(N^1.3)
空间复杂度:O(1)

选择排序的思路是:
每次遍历数组标记出最大数据的小标与最小数据的下标,分别将其与最有一个数据和开头数据进行交换。
下面看代码:
void SelectSort(int* a, int size)
{int begin = 0;int end = size - 1;while (begin < end){int mini = begin;int maxi = begin;for (int i = begin + 1; i <= end; i++){if (a[i] > a[maxi]){maxi = i;}if (a[i] < a[mini]){mini = i;}}swep(&a[begin], &a[mini]);if (maxi == begin){maxi = mini;}swep(&a[maxi], &a[end]);++begin;--end;}
}
这种一次循环找出最大值与最小值的下标的写法,会存在一个小问题,就是maxi与begin重合的情况,当我们对mini与begin数据交换后,此时的begin下标位置的数据就已经不是最大的数据了,所以在交换end下标与maxi下标位置的数据前要先做判断。
选择排序的时间复杂度:O(N^2)
空间复杂度:O(1)

堆排序的详细过程已在之前博客讲过:
链接: 堆排序博客
void AdjustDown(int* a, int size, int parent)
{int child = parent * 2 + 1;while (child < size){if (child+1 a[child]){child++;}if (a[child] > a[parent]){swep(&a[child], &a[parent]);parent = child;child = parent * 2 + 1;}else{break;}}
}
void HeapSort(int* a, int size)
{for (int i = (size - 2) / 2; i >= 0; i--){AdjustDown(a, size, i);}int end = size - 1;while (end > 0){swep(&a[0], &a[end]);AdjustDown(a, end, 0);--end;}
}
堆排序也是一个比较优秀的排序:
时间复杂度:O(N*logN)
空间复杂度:O(1)

不得不说,冒泡排序绝对是非常经典的排序,大量出现在教学中。
思路:
前后数据对比,若前面数据大于后面的数据就交换,这样经过第一轮的排序,最大值就被换到了末尾,这样以此往复,第二大的数据被放到倒数第二的位置…
void BubbleSort(int* a, int size)
{for (int i = 0; i < size; i++){int flag = 1;for (int j = 0; j < size - 1 - i; j++){if (a[j] > a[j + 1]){flag = 0;swep(&a[j], &a[j + 1]);}}if (flag){break;}}
}
冒泡排序也可以进行一个小的优化,定义一个flag标识符,在进行一趟的比较中,如果没有进行过数据的交换,那么就证明此时这组数据已经有序了,那么就直接break跳出循环即可。
虽然,冒泡排序大量用在教学中,但其的性能不高,
时间复杂度:O(N^2)
空间复杂度:O(1)
实际中,快速排序是被应用最广泛的排序,敢叫快速排序绝不是浪得虚名哟~
快速排序的单趟排序思路:首先选一个key位置,将key下标的数据调整到它在整个数据中的正确位置,并且将key位置的左右区间拆分成与其类似的子问题。

hoare法:
1,选取key位置,通常选在数据的一个个位置也就是left位置。
2,如果key选在left位置,那么right指针先动,找到比key位置数据小的数据时停住。
3,left指针再动,找到比key位置数据大的数据后停住
4,交换left,right位置的数据,以此往复前面的操作,直到left,right相遇位置。
5,相遇后,交换key位置与相遇位置的数据,此时,相遇位置的左边的数据小于等于相遇位置的数据,右边的数据大于等于相遇位置的数据。所以,这个数据就调整到了它的正确位置。
int PartSort1(int* a, int begin, int end)
{int keyi = begin;int left = begin;int right = end;while (left < right){//找小while (left < right && a[right] >= a[keyi]){--right;}//找大while (left < right && a[left] <= a[keyi]){++left;}swep(&a[left], &a[right]);}swep(&a[keyi], &a[left]);keyi = left;return keyi;
}
此时,肯定有人会有疑问?为什么相遇位置的数据一定小于等于key位置的数据。
首先,相遇无非两种情况:
1,right指针找到left指针
2,left指针找到right指针
先分析1:
当right指针移动的时候,说明之前已经发生过交换,交换后left指向的一定是比key位置数据小的数据。即使是right指针第一次移动时,直接移动到了数据的最左端与left相遇,那此时的相遇位置的数据与key位置的数据相同。
再分析2:
left指针移动前,right指针肯定移动过(因为规定right指针先移动),那么此时right指向的数据一定比key位置的数据小,所以left与right相遇时,相遇的位置的数据比key位置的数据要小。

hoare法出现后,小的细节比较多,后面也出现了许多新的放法,比如:挖坑法
1,把数组left位置的数据赋值给key,形成了第一个坑位hole就是left位置。
注意:此时的key不再是数组的下标
2,还有right指针先动,找到比key小的数据停止,将数据填到坑位中,将此时的right赋值给hole形成新的坑位。
3,left指针后动,找到别key数据大的数据停止,将其填到坑位中,将left赋值给hole,形成新的坑位。
4,right与left相遇时停止,将key填入坑位中。此时,key数据就调整到了它的正确位置。
int PartSort2(int* a, int begin, int end)
{int key = a[begin];int hole = begin;int left = begin;int right = end;while (left < right){while (left < right && a[right] >= key){--right;}a[hole] = a[right];hole = right;while (left < right && a[left] <= key){++left;}a[hole] = a[left];hole = left;}a[hole] = key;return hole;
}

定义一个key是数组第一个元素的下标,prev指向第一个元素,cur指向第二个元素。
1,cur指针移动,找到比key为下标的数小的时候停止。
2,++prev,交换prev与cur位置的数据。
3,当cur指向数组最有一个位置的下一个位置时,循环停止。
4,交换key下标与prev下标的数据。
int PartSort3(int* a, int begin, int end)
{int keyi = begin;int prev = begin;int cur = begin + 1;while (cur <= end){if (a[cur] < a[keyi]&&++prev!=cur){swep(&a[prev], &a[cur]);}++cur;}swep(&a[prev], &a[keyi]);keyi = prev;return keyi;
}
这段代码中,可能有人会对if条件判断语句产生疑问,为什么这样写呢?
下面通过图示来解答:
上图就是,单趟循环的整个过程,我们发现前几次cur与prev指向的是同一个位置,所以就没必要进行交换。
下面看递归版本的完整代码:
int PartSort3(int* a, int begin, int end)
{int keyi = begin;int prev = begin;int cur = begin + 1;while (cur <= end){if (a[cur] < a[keyi]&&++prev!=cur){swep(&a[prev], &a[cur]);}++cur;}swep(&a[prev], &a[keyi]);keyi = prev;return keyi;
}
void QuickSort1(int* a, int begin, int end)
{if (begin >= end){return;}swep(&a[begin], &a[mid]);int keyi = PartSort3(a, begin, end);QuickSort1(a, begin, keyi - 1);QuickSort1(a, keyi+1, end);
}
递归的写法虽然简单,但是当递归深度太深的话,就会出现问题,所以就出现了非递归的写法:
非递归是借助数据结构的栈来实现的
因为,快排是针对同一个数组的不同区间进行调整的,所以把要调整的区间存到栈中,然后每次取出栈顶的区间进行调整,调整完后将形成新的两段区间压栈。
注意:为了模拟递归的过程,要先压有段区间,再压左端区间。还有如果产生的两段区间中数据个数小于两个时,就不需要压栈了。
void QuickSortNonR(int* a, int begin, int end)
{ST st;STInit(&st);STPush(&st, end);STPush(&st, begin);while (!STEmpty(&st)){int left = STTop(&st);STPop(&st);int right = STTop(&st);STPop(&st);int keyi = left;int cur = left + 1;int prev = left;while (cur <= right){if (a[cur] < a[keyi]&&++prev!=cur){swep(&a[prev], &a[cur]);}++cur;}swep(&a[prev], &a[keyi]);keyi = prev;if (keyi + 1 < right){STPush(&st, end);STPush(&st, keyi + 1);}if (left < keyi - 1){STPush(&st, keyi - 1);STPush(&st, begin);}}STDestroy(&st);
}
当每次选的key最终都被调整到数组的中间位置时,那么快排就类似一个二分结构,时间复杂度是O(N*logN)。
当数组本身就有序或者接近有序的时候,每次key都被调整到最开始或最末尾的位置,导致快排达不到一个二分的结构,此时的时间复杂度就为O(N^2)。
为了防止这种现象的出现,采取三数取中的方式,在begin,end,一个随机位置中选出第二大的数据与begin数据做交换,在在begin位置标记为key。
这样就不会存在上述问题了
int GetMidIndex(int* a, int begin, int end)
{int mid = begin + rand() % (end - begin);if (a[begin] > a[end]){if (a[end] > a[mid]){return end;}else if (a[mid] > a[begin]){return begin;}else{return mid;}}else{if (a[mid] < a[begin]){return begin;}else if (a[mid] > a[end]){return end;}else{return mid;}}
}
正常的快排类似于一个二分的结构,
最后一层的数量要占到总数的1/2左右,最后两层占到总数的3/4左右。
由于,递归是有消耗的,所以当区间内数据量小于10个的时候,我们就用插入排序来代替快速排序,这样减少递归的消耗。
void QuickSort1(int* a, int begin, int end)
{if (begin >= end){return;}if ((end - begin + 1) < 10){InsertSort(a, (end - begin + 1));}int mid = GetMidIndex(a, begin, end);swep(&a[begin], &a[mid]);int keyi = PartSort3(a, begin, end);QuickSort1(a, begin, keyi - 1);QuickSort1(a, keyi+1, end);
}
当要排序的一组数据中,所有数据或者说绝大多数数据相等时,也会极大的降低快排的效率。
1,left和right分别指向数组的首个元素和末尾元素,将首个元素赋值给key。
2,cur指针指向首个元素的下一个元素。
3,当cur指向的数据小于key时,交换left和cur的数据,并且left++,cur++
4,当cur指向的数据大于key时,交换right和cur的数据,并且right–。
5,当cur指向的数据等于key时,cur++。
6,当cur与right错过时,停止循环。
将数组拆分为三段,begin-left-1是小于key的数据
left到right是等于key的数据
right+1到end是大于key的数据
void QuickSort2(int* a, int begin, int end)
{if (begin >= end){return;}if ((end - begin + 1) < 10){InsertSort(a, (end - begin + 1));}int mid = GetMidIndex(a, begin, end);swep(&a[begin], &a[mid]);int left = begin;int right = end;int key = a[begin];int cur = begin + 1;while (cur <= right){if (a[cur] < key){swep(&a[left], &a[cur]);++left;++cur;}else if (a[cur] > key){swep(&a[right], &a[cur]);--right;}else{++cur;}}QuickSort2(a, begin, left-1);QuickSort2(a, right+1, end);
}

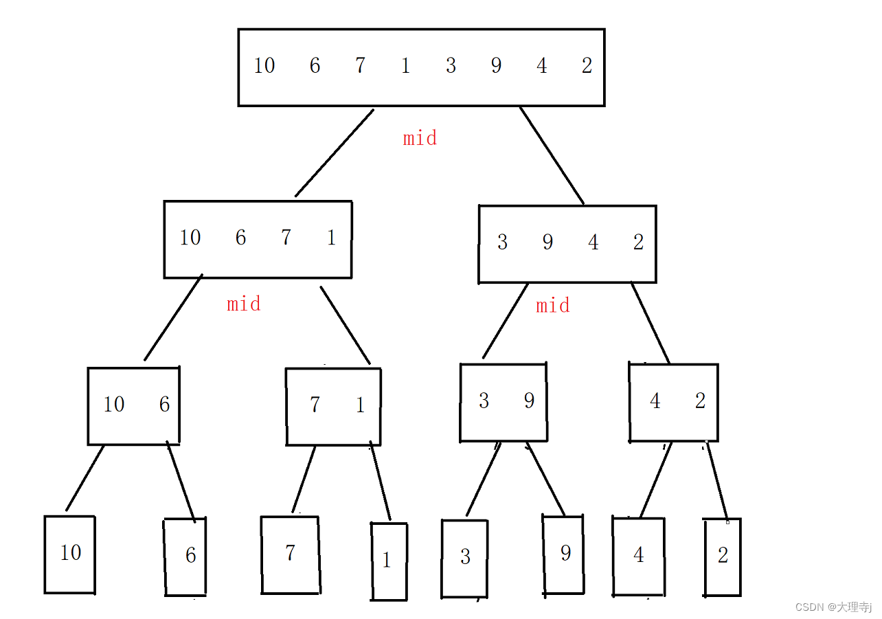
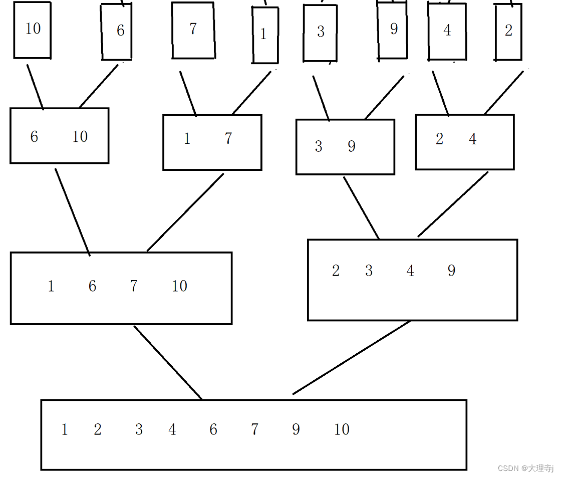
思路:归并排序(MERGE-SORT)是建立在归并操作上的一种有效的排序算法,该算法是采用分治法(Divide and
Conquer)的一个非常典型的应用。将已有序的子序列合并,得到完全有序的序列;即先使每个子序列有
序,再使子序列段间有序。若将两个有序表合并成一个有序表,称为二路归并。 归并排序核心步骤:
(1)拆分:

(2)归并

递归代码实现:
void _MergeSort(int* a, int begin, int end,int* tmp)
{if (begin >= end){return;}int mid = begin + (end - begin) / 2;_MergeSort(a, begin, mid,tmp);_MergeSort(a, mid+1, end,tmp);int begin1 = begin, end1 = mid;int begin2 = mid + 1, end2 = end;int i = begin;while (begin1 <= end1 && begin2 <= end2){if (a[begin1] <= a[begin2]){tmp[i++] = a[begin1];++begin1;}else{tmp[i++] = a[begin2];++begin2;}}while (begin1 <= end1){tmp[i++] = a[begin1++];}while (begin2 <= end2){tmp[i++] = a[begin2++];}memcpy(a + begin, tmp + begin, sizeof(int) * (end - begin + 1));
}
void MergeSort(int* a, int size)
{int* tmp = (int*)malloc(sizeof(int) * size);if (!tmp){perror("malloc fail");exit(-1);}_MergeSort(a, 0, size - 1,tmp);free(tmp);tmp = NULL;
}
递归调用占用堆栈的空间,每递归一次都会新开辟一块空间,这样当递归的深度太深的时候,可能会栈溢出。
由于,归并的第一步是拆分,将一个n个数据的数组,拆分成n个一个数据的数组,再归并tmp数组中,再将tmp数组拷贝回去。设定一个rangeN表示两两数组归并时,数组中的数据个数。
上面是理想状态
当数据个数不是2的整数倍的时候,会出现越界的情况,需要我们对区间进行控制。
(1)end1越界
(2)begin2越界
(3)end2越界
对上述情况做出处理:
void MergeSortNonR(int* a, int size)
{int* tmp = (int*)malloc(sizeof(int) * size);if (!tmp){perror("malloc fail");exit(-1);}int rangeN = 1;while (rangeN < size){for (int j = 0; j < size; j += rangeN * 2){int begin1 = j;int end1 = j + rangeN - 1;int begin2 = j + rangeN;int end2 = j + rangeN * 2 - 1;if (end1 >= size){end1 = size - 1;begin2 = size;end2 = size - 1;}else if (begin2 >= size){begin2 = size;end2 = size - 1;}else if (end2 >= size){end2 = size - 1;}int i = j;while (begin1 <= end1 && begin2 <= end2){if (a[begin1] <= a[begin2]){tmp[i++] = a[begin1];++begin1;}else{tmp[i++] = a[begin2];++begin2;}}while (begin1 <= end1){tmp[i++] = a[begin1++];}while (begin2 <= end2){tmp[i++] = a[begin2++];}}memcpy(a, tmp, sizeof(int) * size);rangeN *= 2;}
}
归并排序时间复杂度:O(N*logN)
空间复杂度:O(N)
稳定排序:冒泡排序,插入排序,归并排序
非稳定排序:选择排序,希尔排序,堆排序,快速排序
非稳定排序的例子
1,选择排序
2,希尔排序由于进行多组预排序,当相同的数据被分配到不同组时,并且在不同组内的相对顺序不同时,就会使排序不稳定。
3,堆排序
这是一个大堆当第一个8与堆的最后一个元素交换后,将堆的节点数-1,向下调整后再与堆的最有一个元素交换时,就会破坏稳定性。
(4)快速排序