RabbitMQ各组件的功能

RabbitMQ的多种交换机类型
Exchange 分发消息给 Queue 时, Exchange 的类型对应不同的分发策略,有3种类型的 Exchange :Direct、Fanout、Topic。
TTL
TTL(Time To Live):生存时间。RabbitMQ支持消息的过期时间,一共2种。
生产者的消息确认机制
Confirm机制:
如何实现Confirm确认消息?

Return消息机制:
Return Listener用于处理一些不可路由的消息。
我们的消息生产者,通过指定一个Exchange和Routing,把消息送达到某一个队列中去,然后我们的消费者监听队列进行消息的消费处理操作。
但是在某些情况下,如果我们在发送消息的时候,当前的exchange不存在或者指定的路由key路由不到,这个时候我们需要监听这种不可达消息,就需要使用到Returrn Listener。
基础API中有个关键的配置项 Mandatory :如果为true,监听器会收到路由不可达的消息,然后进行处理。如果为false,broker端会自动删除该消息。
同样,通过监听的方式, chennel.addReturnListener(ReturnListener rl) 传入已经重写过handleReturn方法的ReturnListener。
消费端ACK与NACK
消费端进行消费的时候,如果由于业务异常可以进行日志的记录,然后进行补偿。但是对于服务器宕机等严重问题,我们需要手动ACK保障消费端消费成功。
// deliveryTag:消息在mq中的唯一标识// multiple:是否批量(和qos设置类似的参数)// requeue:是否需要重回队列。或者丢弃或者重回队首再次消费。public void basicNack(long deliveryTag, boolean multiple, boolean requeue)
如上代码,消息在消费端重回队列是为了对没有成功处理消息,把消息重新返回到Broker。一般来说,实际应用中都会关闭重回队列(避免进入死循环),也就是设置为false。
死信队列DLX
死信队列(DLX Dead-Letter-Exchange):当消息在一个队列中变成死信之后,它会被重新推送到另一个队列,这个队列就是死信队列。
DLX也是一个正常的Exchange,和一般的Exchange没有区别,它能在任何的队列上被指定,实际上就是设置某个队列的属性。
当这个队列中有死信时,RabbitMQ就会自动的将这个消息重新发布到设置的Exchange上去,进而被路由到另一个队列。
阿里巴巴双十一官方指定消息产品,支撑阿里巴巴集团所有的消息服务,历经十余年高可用与高可靠的严苛考验,是阿里巴巴交易链路的核心产品。
Rocket:火箭的意思。

RocketMQ的核心概念
他有以下核心概念:Broker 、 Topic 、 Tag 、 MessageQueue 、 NameServer 、 Group 、 Offset 、 Producer 以及 Consumer 。
下面来详细介绍。
延时消息
开源版的RocketMQ不支持任意时间精度,仅支持特定的level,例如定时5s,10s,1min等。其中,level=0级表示不延时,level=1表示1级延时,level=2表示2级延时,以此类推。
延时等级如下:
messageDelayLevel=1s 5s 10s 30s 1m 2m 3m 4m 5m 6m 7m 8m 9m 10m 20m 30m 1h 2h
顺序消息
消息有序指的是可以按照消息的发送顺序来消费(FIFO)。RocketMQ可以严格的保证消息有序,可以分为 分区有序 或者 全局有序 。
事务消息

消息队列MQ提供类似X/Open XA的分布式事务功能,通过消息队列MQ事务消息能达到分布式事务的最终一致。上图说明了事务消息的大致流程:正常事务消息的发送和提交、事务消息的补偿流程。
事务消息发送及提交:
事务消息的补偿流程:
其中,补偿阶段用于解决消息Commit或Rollback发生超时或者失败的情况。
事务消息状态:
事务消息共有三种状态:提交状态、回滚状态、中间状态:
RocketMQ的高可用机制
RocketMQ是天生支持分布式的,可以配置主从以及水平扩展。
Master角色的Broker支持读和写,Slave角色的Broker仅支持读,也就是 Producer只能和Master角色的Broker连接写入消息;Consumer可以连接 Master角色的Broker,也可以连接Slave角色的Broker来读取消息。
消息消费的高可用(主从):
在Consumer的配置文件中,并不需要设置是从Master读还是从Slave读,当Master不可用或者繁忙的时候,Consumer会被自动切换到从Slave读。有了自动切换Consumer这种机制,当一个Master角色的机器出现故障后,Consumer仍然可以从Slave读取消息,不影响Consumer程序。这就达到了消费端的高可用性。RocketMQ目前还不支持把Slave自动转成Master,如果机器资源不足,需要把Slave转成Master,则要手动停止Slave角色的Broker,更改配置文件,用新的配置文件启动Broker。
消息发送高可用(配置多个主节点):
在创建Topic的时候,把Topic的多个Message Queue创建在多个Broker组上(相同Broker名称,不同 brokerId的机器组成一个Broker组),这样当一个Broker组的Master不可用后,其他组的Master仍然可用,Producer仍然可以发送消息。
主从复制:
如果一个Broker组有Master和Slave,消息需要从Master复制到Slave 上,有同步和异步两种复制方式。
通常情况下,应该把Master和Save配置成同步刷盘方式,主从之间配置成异步的复制方式,这样即使有一台机器出故障,仍然能保证数据不丢,是个不错的选择。
负载均衡
Producer负载均衡:
Producer端,每个实例在发消息的时候,默认会轮询所有的Message Queue发送,以达到让消息平均落在不同的Queue上。而由于Queue可以散落在不同的Broker,所以消息就发送到不同的Broker下,如下图:

Consumer负载均衡:
如果Consumer实例的数量比Message Queue的总数量还多的话,多出来的Consumer实例将无法分到Queue,也就无法消费到消息,也就无法起到分摊负载的作用了。所以需要控制让Queue的总数量大于等于Consumer的数量。
对于广播模式并不是负载均衡的,要求一条消息需要投递到一个消费组下面所有的消费者实例,所以也就没有消息被分摊消费的说法。
死信队列
当一条消息消费失败,RocketMQ就会自动进行消息重试。而如果消息超过最大重试次数,RocketMQ就会认为这个消息有问题。但是此时,RocketMQ不会立刻将这个有问题的消息丢弃,而会将其发送到这个消费者组对应的一种特殊队列:死信队列。死信队列的名称是 %DLQ%+ConsumGroup 。
死信队列具有以下特性:
Kafka是一个分布式、支持分区的、多副本的,基于ZooKeeper协调的分布式消息系统。
它最大的特性就是可以实时的处理大量数据以满足各种需求场景:比如基于Hadoop的批处理系统、低延迟的实时系统、Storm/Spark流式处理引擎,Web/Nginx日志、访问日志,消息服务等等,用Scala语言编写。属于Apache基金会的顶级开源项目。
Kafka的核心概念
在Kafka中有几个核心概念:
可以这么来理解Topic,Partition和Broker:
一个Topic,代表逻辑上的一个业务数据集,比如订单相关操作消息放入订单Topic,用户相关操作消息放入用户Topic,对于大型网站来说,后端数据都是海量的,订单消息很可能是非常巨量的,比如有几百个G甚至达到TB级别,如果把这么多数据都放在一台机器上可定会有容量限制问题,那么就可以在Topic内部划分多个Partition来分片存储数据,不同的Partition可以位于不同的机器上,相当于分布式存储。每台机器上都运行一个Kafka的进程Broker。
Kafka核心总控制器Controller
在Kafka集群中会有一个或者多个Broker,其中有一个Broker会被选举为控制器(Kafka Controller),可以理解为 Broker-Leader ,它负责管理整个 集群中所有分区和副本的状态。
Partition-Leader
Controller选举机制
在Kafka集群启动的时候,选举的过程是集群中每个Broker都会尝试在ZooKeeper上创建一个 /controller临时节点,ZooKeeper会保证有且仅有一个Broker能创建成功,这个Broker就会成为集群的总控器Controller。
当这个Controller角色的Broker宕机了,此时ZooKeeper临时节点会消失,集群里其他Broker会一直监听这个临时节 点,发现临时节点消失了,就竞争再次创建临时节点,就是我们上面说的选举机制,ZooKeeper又会保证有一个Broker成为新的Controller。具备控制器身份的Broker需要比其他普通的Broker多一份职责,具体细节如下:
Partition副本选举Leader机制
Controller感知到分区Leader所在的Broker挂了,Controller会从ISR列表(参数
unclean.leader.election.enable=false的前提下)里挑第一个Broker作为Leader(第一个Broker最先放进ISR列表,可能是同步数据最多的副本),如果参数unclean.leader.election.enable为true,代表在ISR列表里所有副本都挂了的时候可以在ISR列表以外的副本中选Leader,这种设置,可以提高可用性,但是选出的新Leader有可能数据少很多。副本进入ISR列表有两个条件:
消费者消费消息的Offset记录机制
每个Consumer会定期将自己消费分区的Offset提交给Kafka内部Topic:consumer_offsets,提交过去的时候,key是consumerGroupId+topic+分区号,value就是当前Offset的值,Kafka会定期清理Topic里的消息,最后就保留最新的那条数据。
因为__consumer_offsets可能会接收高并发的请求,Kafka默认给其分配50个分区(可以通过
offsets.topic.num.partitions设置),这样可以通过加机器的方式抗大并发。
消费者Rebalance机制
Rebalance就是说 如果消费组里的消费者数量有变化或消费的分区数有变化,Kafka会重新分配消费者与消费分区的关系 。比如consumer group中某个消费者挂了,此时会自动把分配给他的分区交给其他的消费者,如果他又重启了,那么又会把一些分区重新交还给他。
注意:Rebalance只针对subscribe这种不指定分区消费的情况,如果通过assign这种消费方式指定了分区,Kafka不会进行Rebalance。
如下情况可能会触发消费者Rebalance:
Rebalance过程中,消费者无法从Kafka消费消息,这对Kafka的TPS会有影响,如果Kafka集群内节点较多,比如数百 个,那重平衡可能会耗时极多,所以应尽量避免在系统高峰期的重平衡发生。
Rebalance过程如下
当有消费者加入消费组时,消费者、消费组及组协调器之间会经历以下几个阶段:

第一阶段:选择组协调器
组协调器GroupCoordinator:每个consumer group都会选择一个Broker作为自己的组协调器coordinator,负责监控这个消费组里的所有消费者的心跳,以及判断是否宕机,然后开启消费者Rebalance。consumer group中的每个consumer启动时会向Kafka集群中的某个节点发送FindCoordinatorRequest请求来查找对应的组协调器GroupCoordinator,并跟其建立网络连接。组协调器选择方式:通过如下公式可以选出consumer消费的Offset要提交到__consumer_offsets的哪个分区,这个分区Leader对应的Broker就是这个consumer group的coordinator公式:
hash(consumer group id) % 对应主题的分区数
第二阶段:加入消费组JOIN GROUP
在成功找到消费组所对应的GroupCoordinator之后就进入加入消费组的阶段,在此阶段的消费者会向GroupCoordinator发送JoinGroupRequest请求,并处理响应。然后GroupCoordinator从一个consumer group中选择第一个加入group的consumer作为Leader(消费组协调器),把consumer group情况发送给这个Leader,接着这个Leader会负责制定分区方案。
第三阶段(SYNC GROUP)
consumer leader通过给GroupCoordinator发送SyncGroupRequest,接着GroupCoordinator就把分区方案下发给各个consumer,他们会根据指定分区的Leader Broker进行网络连接以及消息消费。
消费者Rebalance分区分配策略
主要有三种Rebalance的策略:range 、 round-robin 、 sticky 。默认情况为range分配策略。
假设一个主题有10个分区(0-9),现在有三个consumer消费:
range策略:按照分区序号排序分配 ,假设n=分区数/消费者数量 = 3, m=分区数%消费者数量 = 1,那么前 m 个消 费者每个分配 n+1 个分区,后面的(消费者数量-m )个消费者每个分配 n 个分区。比如分区0~ 3给一个consumer,分区4~ 6给一个consumer,分区7~9给一个consumer。
round-robin策略:轮询分配 ,比如分区0、3、6、9给一个consumer,分区1、4、7给一个consumer,分区2、5、 8给一个consumer
sticky策略:初始时分配策略与round-robin类似,但是在rebalance的时候,需要保证如下两个原则:
当两者发生冲突时,第一个目标优先于第二个目标 。这样可以最大程度维持原来的分区分配的策略。比如对于第一种range情况的分配,如果第三个consumer挂了,那么重新用sticky策略分配的结果如下:consumer1除了原有的0~ 3,会再分配一个7 consumer2除了原有的4~ 6,会再分配8和9。
Producer发布消息机制剖析
1、写入方式
producer采用push模式将消息发布到broker,每条消息都被append到patition中,属于顺序写磁盘(顺序写磁盘 比 随机写 效率要高,保障 kafka 吞吐率)。
2、消息路由
producer发送消息到broker时,会根据分区算法选择将其存储到哪一个partition。其路由机制为:
hash(key)%分区数
3、写入流程
HW与LEO
HW俗称高水位 ,HighWatermark的缩写,取一个partition对应的ISR中最小的LEO(log-end-offset)作为HW, consumer最多只能消费到HW所在的位置。另外每个replica都有HW,leader和follower各自负责更新自己的HW的状 态。对于leader新写入的消息,consumer不能立刻消费,leader会等待该消息被所有ISR中的replicas同步后更新HW, 此时消息才能被consumer消费。这样就保证了如果leader所在的broker失效,该消息仍然可以从新选举的leader中获取。对于来自内部broker的读取请求,没有HW的限制。
日志分段存储
Kafka一个分区的消息数据对应存储在一个文件夹下,以topic名称+分区号命名,消息在分区内是分段存储的, 每个段的消息都存储在不一样的log文件里,Kafka规定了一个段位的log文件最大为1G,做这个限制目的是为了方便把log文件加载到内存去操作:
1 ### 部分消息的offset索引文件,kafka每次往分区发4K(可配置)消息就会记录一条当前消息的offset到index文件, 2 ### 如果要定位消息的offset会先在这个文件里快速定位,再去log文件里找具体消息 3 00000000000000000000.index 4 ### 消息存储文件,主要存offset和消息体 5 00000000000000000000.log 6 ### 消息的发送时间索引文件,kafka每次往分区发4K(可配置)消息就会记录一条当前消息的发送时间戳与对应的offset到timeindex文件, 7 ### 如果需要按照时间来定位消息的offset,会先在这个文件里查找 8 00000000000000000000.timeindex 9 10 00000000000005367851.index 11 00000000000005367851.log 12 00000000000005367851.timeindex 13 14 00000000000009936472.index 15 00000000000009936472.log 16 00000000000009936472.timeindex
这个9936472之类的数字,就是代表了这个日志段文件里包含的起始 Offset,也就说明这个分区里至少都写入了接近1000万条数据了。Kafka Broker有一个参数,log.segment.bytes,限定了每个日志段文件的大小,最大就是1GB。一个日志段文件满了,就自动开一个新的日志段文件来写入,避免单个文件过大,影响文件的读写性能,这个过程叫做log rolling,正在被写入的那个日志段文件,叫做active log segment。
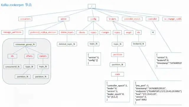
最后附一张ZooKeeper节点数据图

如何保证顺序消费?
如何实现延迟消费?

如何保证消息的可靠性投递
RabbitMQ:
数据库持久化:
1.将业务订单数据和生成的Message进行持久化操作(一般情况下插入数据库,这里如果分库的话可能涉及到分布式事务)2.将Message发送到Broker服务器中3.通过RabbitMQ的Confirm机制,在producer端,监听服务器是否ACK。4.如果ACK了,就将Message这条数据状态更新为已发送。如果失败,修改为失败状态。5.分布式定时任务查询数据库3分钟(这个具体时间应该根据的时效性来定)之前的发送失败的消息6.重新发送消息,记录发送次数7.如果发送次数过多仍然失败,那么就需要人工排查之类的操作。

优点:能够保证消息百分百不丢失。
缺点:第一步会涉及到分布式事务问题。
消息的延迟投递:
流程图中,颜色不同的代表不同的message1.将业务订单持久化2.发送一条Message到broker(称之为主Message),再发送相同的一条到不同的队列或者交换机(这条称为确认Message)中。3.主Message由实际业务处理端消费后,生成一条响应Message。之前的确认Message由Message Service应用处理入库。4~6.实际业务处理端发送的确认Message由Message Service接收后,将原Message状态修改。7.如果该条Message没有被确认,则通过rpc调用重新由producer进行全过程。
优点:相对于持久化方案来说响应速度有所提升
缺点:系统复杂性有点高,万一两条消息都失败了,消息存在丢失情况,仍需Confirm机制做补偿。
RocketMQ
生产者弄丢数据:
Producer在把Message发送Broker的过程中,因为网络问题等发生丢失,或者Message到了Broker,但是出了问题,没有保存下来。针对这个问题,RocketMQ对Producer发送消息设置了3种方式:
同步发送异步发送单向发送
Broker弄丢数据:
Broker接收到Message暂存到内存,Consumer还没来得及消费,Broker挂掉了。
可以通过 持久化 设置去解决:
这两步过后,即使Broker挂了,Producer肯定收不到ack的,就可以进行重发。
消费者弄丢数据:
Consumer有消费到Message,但是内部出现问题,Message还没处理,Broker以为Consumer处理完了,只会把后续的消息发送。这时候,就要 关闭autoack,消息处理过后,进行手动ack , 多次消费失败的消息,会进入 死信队列 ,这时候需要人工干预。
Kafka
生产者弄丢数据
设置了 acks=all ,一定不会丢,要求是,你的 leader 接收到消息,所有的 follower 都同步到了消息之后,才认为本次写成功了。如果没满足这个条件,生产者会自动不断的重试,重试无限次。
Broker弄丢数据
Kafka 某个 broker 宕机,然后重新选举 partition 的 leader。大家想想,要是此时其他的 follower 刚好还有些数据没有同步,结果此时 leader 挂了,然后选举某个 follower 成 leader 之后,不就少了一些数据?这就丢了一些数据啊。
此时一般是要求起码设置如下 4 个参数:
replication.factormin.insync.replicasacks=allretries=MAX
我们生产环境就是按照上述要求配置的,这样配置之后,至少在 Kafka broker 端就可以保证在 leader 所在 broker 发生故障,进行 leader 切换时,数据不会丢失。
消费者弄丢数据
你消费到了这个消息,然后消费者那边自动提交了 offset,让 Kafka 以为你已经消费好了这个消息,但其实你才刚准备处理这个消息,你还没处理,你自己就挂了,此时这条消息就丢咯。
这不是跟 RabbitMQ 差不多吗,大家都知道 Kafka 会自动提交 offset,那么只要 关闭自动提交 offset,在处理完之后自己手动提交 offset,就可以保证数据不会丢。但是此时确实还是可能会有重复消费,比如你刚处理完,还没提交 offset,结果自己挂了,此时肯定会重复消费一次,自己保证幂等性就好了。
如何保证消息的幂等?
以 RocketMQ 为例,下面列出了消息重复的场景:
发送时消息重复
当一条消息已被成功发送到服务端并完成持久化,此时出现了网络闪断或者客户端宕机,导致服务端对客户端应答失败。如果此时生产者意识到消息发送失败并尝试再次发送消息,消费者后续会收到两条内容相同并且Message ID也相同的消息。
投递时消息重复
消息消费的场景下,消息已投递到消费者并完成业务处理,当客户端给服务端反馈应答的时候网络闪断。为了保证消息至少被消费一次,消息队列RocketMQ版的服务端将在网络恢复后再次尝试投递之前已被处理过的消息,消费者后续会收到两条内容相同并且Message ID也相同的消息。
负载均衡时消息重复(包括但不限于网络抖动、Broker重启以及消费者应用重启)
当消息队列RocketMQ版的Broker或客户端重启、扩容或缩容时,会触发Rebalance,此时消费者可能会收到重复消息。
那么,有什么解决方案呢?直接上图。

如何解决消息积压的问题?
关于这个问题,有几个点需要考虑:
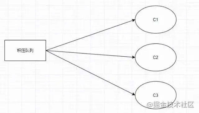
如何快速让积压的消息被消费掉?
临时写一个消息分发的消费者,把积压队列里的消息均匀分发到N个队列中,同时一个队列对应一个消费者,相当于消费速度提高了N倍。
修改前:

修改后:

积压时间太久,导致部分消息过期,怎么处理?
批量重导。在业务不繁忙的时候,比如凌晨,提前准备好程序,把丢失的那批消息查出来,重新导入到MQ中。
消息大量积压,MQ磁盘被写满了,导致新消息进不来了,丢掉了大量消息,怎么处理?
这个没办法。谁让【消息分发的消费者】写的太慢了,你临时写程序,接入数据来消费,消费一个丢弃一个,都不要了,快速消费掉所有的消息。然后走第二个方案,到了晚上再补数据吧。