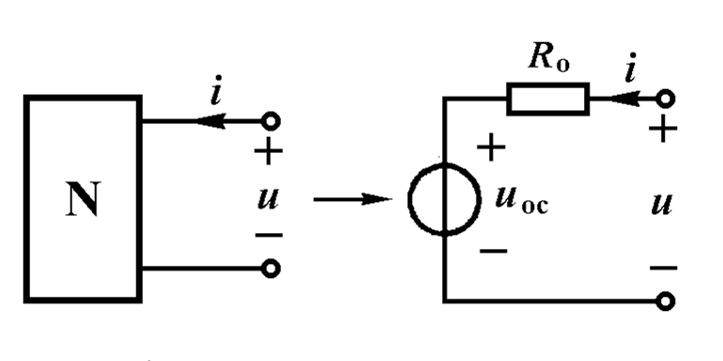
戴维南定理:含独立电源的线性电阻单口网络N,就端口特性而言,可以等效为一个电压源和电阻串联的单口网络。电压源的电压等于单口网络在负载开路时的电压uoc;电阻R0是单口网络内全部独立电源为零值时所得单口网络N0的等效电阻。


Step1:计算等效电阻
将所有电压源短路,电流源开路,电路相当于5个电阻并联,等效电阻Requ = 6/11 Ω

Step2:计算开路电压
Step2.1、只计算V1有效时的开路电压
将所有其他电压源短路,电流源开路,电路如下,Uoc1 = 4/11 V

Step2.2、只计算V2有效时的开路电压
将所有其他电压源短路,电流源开路,电路如下,Uoc2 = 3/22 V

Step2.3、叠加定理计算Uoc = Uoc1 + Uoc2 = 4/11 + 3/22 = 0.5 V
Step3:戴维南等效电路如下:


Step1:计算等效电阻
将所有电压源短路,电流源开路,电路相当于6个电阻并联,等效电阻Requ = 0.4 Ω

Step2:计算开路电压
Step2.1、只计算V1有效时的开路电压
将所有其他电压源短路,电流源开路,电路如下,Uoc1 = 0.4 V

Step2.2、只计算V2有效时的开路电压
将所有其他电压源短路,电流源开路,电路如下,Uoc2 = 0.4 V

Step2.3、只计算V3有效时的开路电压
将所有其他电压源短路,电流源开路,电路如下,Uoc3 = 0.2 V

Step2.4、只计算V4有效时的开路电压
将所有其他电压源短路,电流源开路,电路如下,Uoc4 = 0.4 V

Step2.5、叠加定理计算Uoc = Uoc1 + Uoc2 + Uoc3 + Uoc4 = 1.4 V
Step3:戴维南等效电路如下:
