- 👏作者简介:大家好,我是爱敲代码的小黄,独角兽企业的Java开发工程师,CSDN博客专家,Java领域新星创作者
- 📕系列专栏:Java设计模式、数据结构和算法、Kafka从入门到成神、Kafka从成神到升仙
- 📧如果文章知识点有错误的地方,请指正!和大家一起学习,一起进步👀
- 🔥如果感觉博主的文章还不错的话,请👍三连支持👍一下博主哦
- 🍂博主正在努力完成2022计划中:以梦为马,扬帆起航,2022追梦人

Kafka从成神到成仙系列
- 【Kafka从成神到升仙系列 一】Kafka源码环境搭建
- 【Kafka从成神到升仙系列 二】生产者如何将消息放入到内存缓冲区
- 【Kafka从成神到升仙系列 三】你真的了解 Kafka 的元数据嘛
- 【Kafka从成神到升仙系列 四】你真的了解 Kafka 的缓存池机制嘛
初学一个技术,怎么了解该技术的源码至关重要。
对我而言,最佳的阅读源码的方式,那就是:不求甚解,观其大略
你如果进到庐山里头,二话不说,蹲下头来,弯下腰,就对着某棵树某棵小草猛研究而不是说先把庐山的整体脉络研究清楚了,那么你的学习方法肯定效率巨低而且特别痛苦。
最重要的还是慢慢地打击你的积极性,说我的学习怎么那么不 happy 啊,怎么那么没劲那,因为你的学习方法错了,大体读明白,先拿来用,用着用着,很多道理你就明白了。
先从整体上把关源码,再去扣一些细节问题。
举个简单的例子:
如果你刚接触 HashMap,你刚有兴趣去看其源码,在看 HashMap 的时候,有一个知识:当链表长度达到 8 之后,就变为了红黑树,小于 6 就变成了链表,当然,还和当前的长度有关。
这个时候,如果你去深究红黑树、为什么是 8 不是别的,又去查 泊松分布,最终会慢慢的搞死自己。
所以,正确的做法,我们先把这一部分给略过去,知道这个概念即可,等后面我们把整个庐山看完之后,再回过头抠细节。
当然,本章我们讲述 Kafka 生产者的网络架构
kafka生产端的组成主要由以下几方面构成:
其中,我们 生产端的初始化、元数据的更新、缓存池(BufferPool)机制已经介绍完毕,今天我们来看看 网络架构模型
废话不多说,老司机开始发车
从我们之前的讲解中,我们可以知道,生产端最重要的几个技术点:
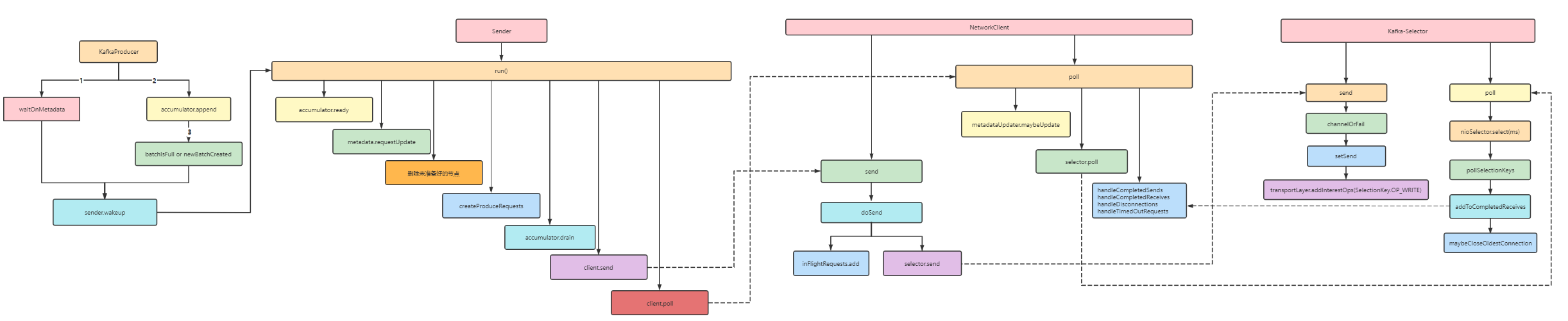
RecordAccumulator 并唤醒 SenderNetworkClient 将 RecordAccumulator 的消息发送至 BrokerKafka 对 Java NIO 的封装而正是它们几个组成了 Kafka 生产者的网络架构,其网络模型如下:

不难看出,我们 Kafka 生产者最终的网络架构也是使用的 Java NIO,和我们的 Netty 殊途同归。
至于 kafka 为什么不用 Netty 做通信组件,这个之间在 【Kafka从成神到升仙系列 三】你真的了解 Kafka 的元数据嘛 已经讲过,此处不再叙述,有兴趣的同学可以跳转阅读。
上面我们了解了 Kafka 生产端的几个网络组件及其对应的关系
我们深入的看一下,这几个组件之间到底是如何进行数据的处理及业务的处理的
网络架构整体流程如下所示:

这里涉及的主要几个方法:
Sender 线程NetworkClient 设置事件类型NetworkClient 发送消息Selector 设置事件类型Selector 发送消息可能大多数的小伙伴这个时候已经有点晕了,没关系,我们本篇文章就是解决你晕的问题的
我们会从 Producer 的源码一直会讲到 Selector 的源码并最终通过打日志的方式验证我们的猜想
戴好安全带,我们发车了
对于 KafkaProducer 来说,其最重要的功能就是将 record 发送至我们的 RecordAccumulator 中去
这个方法相信看过上篇博客:【Kafka从成神到升仙系列 三】你真的了解 Kafka 的元数据嘛,已经有印象
对,没错,这个就是我们 kafka 在发送消息时,会优先请求 Broker 获取元数据信息,然后再去发送消息
具体细节的话,这里也不叙述了
总之:第一次发送消息时,这里会判断当前是否拿到了元数据。如果没有拿到元数据信息,这里会堵塞循环并唤醒 Sender 线程,让其帮忙更新元数据。
这个其实我们这篇博客中也讲过:【Kafka从成神到升仙系列 二】生产者如何将消息放入到内存缓冲区

具体的细节如上,更多的细节可以参考上面那篇博客
当我们 **首次获取元数据 **或者 当前的 batch 满了 或者 一个新的 batch 创建了,我们都可以去唤醒我们的 Sender,让这个线程执行我们的业务。
Sender 去更新元数据信息batch 满了 或者 一个新的 batch 创建:让 Sender 将 batch 发送至 Broker那这个 sender.wakeup 到底执行了什么呢,我们一起来看看其执行流程与执行代码
// 类 = KafkaProducer
sender.wakeup();// 类 = Sender
public void wakeup() {this.client.wakeup();
}// 类 = NetworkClient
public void wakeup() {this.selector.wakeup();
}// 类 = Selector
public void wakeup() {this.nioSelector.wakeup();
}// 类 = WindowsSelectorImpl
public Selector wakeup() {// Java NIO 包里面的操作
}
这里可以看到,整体的调用流程和我们上面的 网络架构 是一样的,也侧面验证了我们上面的 网络架构 是正确的。
不难看出,sender.wakeup() 实际上是唤醒了 Java NIO 里面的 Selector,让其能够接受所有的 keys,从而完成通信的链接与发送。
Sender 线程的东西稍微有点多,但核心只有两个:
Broker当 Sender 线程启动时,会启动如下代码:
public void run() {while (running) {run(time.milliseconds());}
}void run(long now) {// 业务代码
}
从代码中不难看出,当我们启动 Sender 线程之后,Sender 线程会不断的轮询调用 run(long now) 该方法,执行其业务。
那 run(long now) 方法到底做了些什么呢,我们一起来看一下
TopicPartition,获取每一个 TopicPartition 的 Leader 节点TopicPartition 的第一个 batch,校验该 batch 有没有符合发送的规定batch 符合了发送的规定后,将节点放至 readyNodes 中,标识该节点已经可以发送数据了public ReadyCheckResult ready(Cluster cluster, long nowMs) {// 准备好的节点Set readyNodes = new HashSet<>();// 遍历所有的 TopicPartitionfor (Map.Entry> entry : this.batches.entrySet()) {TopicPartition part = entry.getKey();Deque deque = entry.getValue();// 获取当前Partition的leader节点Node leader = cluster.leaderFor(part);if (leader == null) {unknownLeadersExist = true;} else if (!readyNodes.contains(leader) && !muted.contains(part)) {synchronized (deque) {// 弹出每一个 TopicPartition 的第一个batchRecordBatch batch = deque.peekFirst();if (batch != null) {// bactch 满足 batch.size() 或者 时间达到 linger.ms、boolean full = deque.size() > 1 || batch.records.isFull();boolean expired = waitedTimeMs >= timeToWaitMs;boolean sendable = full || expired || exhausted || closed || flushInProgress();if (sendable && !backingOff) {// 将当前的节点添加至准备好的队列中readyNodes.add(leader);} else { nextReadyCheckDelayMs = Math.min(timeLeftMs, nextReadyCheckDelayMs);}}}}}// 最终返回该节点(这里最重要的还是 Set 也就是准备好的节点集合)return new ReadyCheckResult(readyNodes, nextReadyCheckDelayMs, unknownLeadersExist);
}public ReadyCheckResult(Set readyNodes, long nextReadyCheckDelayMs, boolean unknownLeadersExist) {this.readyNodes = readyNodes;this.nextReadyCheckDelayMs = nextReadyCheckDelayMs;this.unknownLeadersExist = unknownLeadersExist;
}
TopicPartition 没有 leader,那么这里就调用 requestUpdate() 方法更新 metadata// 如果这个地方是 True,说明我们上面有的 TopicPartition 的 leader 节点为 null
if (result.unknownLeadersExist){// 更新元数据this.metadata.requestUpdate();
}// 设置标记位为true,后续进行更新
public synchronized int requestUpdate() {this.needUpdate = true;return this.version;
}
NetworkClient 来判断改节点是不是已经准备完毕readyNodes 中剔除PS:这里可能会有同学对上面已经准备好了,下面为什么还有准备好的逻辑筛选有疑问
TopicPartition 对应的 batch 已经满足了发送的必要TopicPartition 对应的 Broker 是否建立了链接,如果不是则初始化链接// 遍历所有准备好的节点
Iterator iter = result.readyNodes.iterator();
long notReadyTimeout = Long.MAX_VALUE;
while (iter.hasNext()) {Node node = iter.next();// 利用 NetworkClient 来判断改节点是不是已经准备完毕// 如果还未准备好,从准备好的队列中剔除掉if (!this.client.ready(node, now)) {iter.remove();notReadyTimeout = Math.min(notReadyTimeout, this.client.connectionDelay(node, now));}
}// 判断节是否准备好发送
// 如果没有准备好发送,则会与该节点初始化链接,便于下一次的消息发送
public boolean ready(Node node, long now) {// 已经准备好if (isReady(node, now)){return true;}// 与该节点的初始化if (connectionStates.canConnect(node.idString(), now)){initiateConnect(node, now);}return false;
}
readyNodes,得到该 Broker 上所有的 PartitionInfo 信息,判断该 Partition 是否被处理中,如果没有在处理中则获取其对应的 DequeFirst,判断其是否在 backoff (没有重试过,或者重试了但是间隔已经达到了retryBackoffMs) 且 加上该 batch 的大小 < maxRequestSize,该 batch 符合规定batch放进 readyRecordBatchList中,最终放进 Map ,这样我们一个 Broker 可以发送的 batch 就已经整理完毕。Map> ,key 代表当前已经连接好的 Broker,value 代表当前需要发送的 batch// 生成节点对应的batch消息
Map> batches = this.accumulator.drain(cluster,result.readyNodes,this.maxRequestSize, now);public Map> drain(Cluster cluster, Set nodes,int maxSize,long now) {Map> batches = new HashMap<>();// 遍历所有准备好的node节点for (Node node : nodes) {int size = 0;// 通过node节点获取其所有的PartitionList parts = cluster.partitionsForNode(node.id());// 存储该节点需要发送的BatchList ready = new ArrayList<>();int start = drainIndex = drainIndex % parts.size();do {// 取PartitionPartitionInfo part = parts.get(drainIndex);TopicPartition tp = new TopicPartition(part.topic(), part.partition());// 当分区没有正在进行的批处理时if (!muted.contains(tp)) {// 获取该分区的所有的RecordBatchDeque deque = getDeque(new TopicPartition(part.topic(), part.partition()));if (deque != null) {synchronized (deque) {// 查看队列第一个RecordBatch first = deque.peekFirst();if (first != null) {// 判断其重试与时间boolean backoff = first.attempts > 0 && first.lastAttemptMs + retryBackoffMs > now;if (!backoff) {// 判断是否超越最大发送限制if (size + first.records.sizeInBytes() > maxSize && !ready.isEmpty()) {break;} else {// 取出队列第一个RecordBatch batch = deque.pollFirst();batch.records.close();// 当前发送的大小累积size += batch.records.sizeInBytes();// 放入准备好的列表中ready.add(batch);batch.drainedMs = now;}}}}}}this.drainIndex = (this.drainIndex + 1) % parts.size();} while (start != drainIndex);// 将节点与准备好的batch列表对应batches.put(node.id(), ready);}// 最终返回:所有准备好的节点与对应的batch列表return batches;
}
Map,组装成客户端请求 List requests = createProduceRequests(batches, now);// 组装客户端请求
private List createProduceRequests(Map> collated, long now) {List requests = new ArrayList(collated.size());for (Map.Entry> entry : collated.entrySet())requests.add(produceRequest(now, entry.getKey(), acks, requestTimeout, entry.getValue()));return requests;
}
PS:这里的发送是通过 KafkaClient 提供的接口,具体由 NetworkClient 实现,我们后面会讲
for (ClientRequest request : requests){client.send(request, now);
}
PS:这里也同样是通过 KafkaClient 提供的接口,具体由 NetworkClient 实现,我们后面会讲
this.client.poll(pollTimeout, now);
我们的 Sender 将 Producer 发送的消息进行 校验、筛选、组装,让我们的 NetworkClient 进一步的将消息发送
node,校验其是否有权限inFlightRequests,调用 selector 进行发送(这里提前剧透一下,send 方法虽然叫发送,实际上并没有发送,只是注册了写事件,后面会讲到)inFlightRequests 的作用:
Map> max.in.flight.requests.per.connection,默认值为5,即每个连接最多只能缓存5个未收到响应的请求,超过这个数值之后便不能再往这个连接发送更多的请求了public void send(ClientRequest request, long now) {// 拿到当前客户端请求的nodeString nodeId = request.request().destination();// 是否可以发送请求(我们前面已经校验过,一般情况下都能够发送)if (!canSendRequest(nodeId))throw new IllegalStateException("Attempt to send a request to node " + nodeId + " which is not ready.");doSend(request, now);
}private void doSend(ClientRequest request, long now) {// 设置时间request.setSendTimeMs(now);// 将当前请求添加到 inFlightRequeststhis.inFlightRequests.add(request);selector.send(request.request());
}
selector 的 poll 方法进行 Socket IO 的操作(这里也在后面会讲到)public List poll(long timeout, long now) {// 判断当前需要更新元数据,如果需要则更新元数据long metadataTimeout = metadataUpdater.maybeUpdate(now);// 调用 selector 的 poll 方法进行 Socket IO 的操作this.selector.poll(Utils.min(timeout, metadataTimeout, requestTimeoutMs));// 处理完成之后的操作long updatedNow = this.time.milliseconds();List responses = new ArrayList<>();// 处理已经完成的 send(不需要 response 的 request,如 send)handleCompletedSends(responses, updatedNow);// 处理从 server 端接收到 Receive(如 Metadata 请求)handleCompletedReceives(responses, updatedNow);// 处理连接失败那些连接,重新请求 metahandleDisconnections(responses, updatedNow);// 处理新建立的那些连接(还不能发送请求,比如:还未认证)handleConnections();// 处理超时的连接handleTimedOutRequests(responses, updatedNow);// 处理回调的信息for (ClientResponse response : responses) {if (response.request().hasCallback()) {try {response.request().callback().onComplete(response);} catch (Exception e) {log.error("Uncaught error in request completion:", e);}}}// 返回响应结果return responses;
}
终于来到了我们的最后一步,Kafka 自己封装的 Selector,这个哥们就是真正发送消息的地方
激动的心,颤抖的手,跟着我一起看看 Selector 到底是怎么发送消息的
channelKafkaChannel 注册写事件写事件触发的时间:当 Scoket缓冲区 有空闲时,触发该事件
从这里可以看出来,我们的 send 方法其实也没有真正的发送消息,只是向 KafkaChannel 注册了 写事件,保障后面 poll 轮旋事件发送的正确性。
public void send(Send send) {// 根据当前节点的编号拿到当前客户端的channelKafkaChannel channel = channelOrFail(send.destination());try {// 向当前的 KafkaChannel 注册写事件channel.setSend(send);} catch (CancelledKeyException e) {this.failedSends.add(send.destination());close(channel);}
}public void setSend(Send send) {this.send = send;this.transportLayer.addInterestOps(SelectionKey.OP_WRITE);
}
stagedReceives 添加到 completedReceives 中(NetworkClient处理响应)由于这个方法比较重要,所以我们一个一个的讲,跟着我们的思路来
public void poll(long timeout) throws IOException {// 清除相关缓存记录clear();// 获取就绪事件long startSelect = time.nanoseconds();int readyKeys = select(timeout);long endSelect = time.nanoseconds();currentTimeNanos = endSelect;this.sensors.selectTime.record(endSelect - startSelect, time.milliseconds());// 处理 io 操作if (readyKeys > 0 || !immediatelyConnectedKeys.isEmpty()) {pollSelectionKeys(this.nioSelector.selectedKeys(), false);pollSelectionKeys(immediatelyConnectedKeys, true);}// 将处理得到的 stagedReceives 添加到 completedReceives 中addToCompletedReceives();long endIo = time.nanoseconds();this.sensors.ioTime.record(endIo - endSelect, time.milliseconds());// 关闭老的连接maybeCloseOldestConnection();
}
clear() 方法是在每次 poll() 执行的第一步,它作用的就是清理上一次 poll 过程产生的部分缓存。
这里的缓存是不是感觉有点熟悉,他就是我们之前在 NetworkClient 的 **处理完成之后的操作 **对应的缓存,忘了的小伙伴可以回去看一下
private void clear() {this.completedSends.clear();this.completedReceives.clear();this.connected.clear();this.disconnected.clear();this.disconnected.addAll(this.failedSends);this.failedSends.clear();
}
select(ms) 方法主要通过调用 nioSelector 的 select 方法,返回我们就绪事件的数量
这里的 nioSelector 是属于 java.nio.channels.Selector 的,也就是我们 Java NIO 包里面的
nioSelector.selectNow:非阻塞的,当前操作没有通道准备好立即返回,返回是0nioSelector.select:阻塞的,当前没有通道准备好会阻塞住,最长时间为 long msprivate int select(long ms) throws IOException {if (ms == 0L) {return this.nioSelector.selectNow();} else {return this.nioSelector.select(ms);}
}
pollSelectionKeys(this.nioSelector.selectedKeys(), false);
pollSelectionKeys(immediatelyConnectedKeys, true);
这部分是 socket IO 的主要部分,发送 Send 及接收 Receive 都是在这里完成的,在 poll() 方法中,这个方法会调用两次:
第一次调用的目的是:处理已经就绪的事件,进行相应的 IO 操作;
第二次调用的目的是:处理新建立的那些连接,添加缓存及传输层(Kafka 又封装了一次,这里后续文章会讲述)的握手与认证。
我们来剖析下 pollSelectionKeys 整理的步骤:
private void pollSelectionKeys(Iterable selectionKeys, boolean isImmediatelyConnected) {// 拿到当前所有准备好的keysIterator iterator = selectionKeys.iterator();while (iterator.hasNext()) {// 获取key并删除它,防止重复使用SelectionKey key = iterator.next();iterator.remove();// 根据 key 拿到对应的附件 KafkaChannelKafkaChannel channel = channel(key);sensors.maybeRegisterConnectionMetrics(channel.id());lruConnections.put(channel.id(), currentTimeNanos);try {// 处理所有已经完成握手(Tcp)的连接(正常或立即)if (isImmediatelyConnected || key.isConnectable()) {if (channel.finishConnect()) {this.connected.add(channel.id());this.sensors.connectionCreated.record();} elsecontinue;}// 如果通道未准备好,请完成准备if (channel.isConnected() && !channel.ready())channel.prepare();// 如果通道已准备好从任何具有可读数据的连接中读取if (channel.ready() && key.isReadable() && !hasStagedReceive(channel)) {NetworkReceive networkReceive;while ((networkReceive = channel.read()) != null)addToStagedReceives(channel, networkReceive);}// 如果通道准备好了,就向缓冲区中有空间且我们有数据的任何套接字写入if (channel.ready() && key.isWritable()) {Send send = channel.write();if (send != null) {this.completedSends.add(send);this.sensors.recordBytesSent(channel.id(), send.size());}}// 取消所有失效的套接字if (!key.isValid()) {close(channel);this.disconnected.add(channel.id());}} }
}
keys,获取 keys 并删除它(防止重复使用),根据 key 拿到对应的附件 KafkaChannelkeykey其中我们不难看出,最重要的当属 处理可写入的 key,我们有必要来详细说说 Send send = channel.write(); 的实现
public Send write() throws IOException {Send result = null;if (send != null && send(send)) {result = send;send = null;}return result;
}// 是否发送成功
private boolean send(Send send) throws IOException {// 写入消息send.writeTo(transportLayer);// 写完之后取消写事件,防止无限触发写事件if (send.completed())transportLayer.removeInterestOps(SelectionKey.OP_WRITE);return send.completed();
}// 通过客户端的channel向服务端发送信息
public long writeTo(GatheringByteChannel channel) throws IOException {long written = channel.write(buffers);remaining -= written;if (channel instanceof TransportLayer)pending = ((TransportLayer) channel).hasPendingWrites();return written;
}
最终还是调用了我们 Java NIO 中的 channel.write(buffers) 方法完成发送消息。
client 的时序性而是通过 InFlightRequests 和 RecordAccumulator 的 mutePartition 来保证的。因此对于 Client 端而言,这里接收到的所有 Receive 都会被放入到 completedReceives 的集合中等待后续处理。
这里面的数据主要我们上面 ``pollSelectionKeys中添加的,然后在这放入到completedReceives,随后被我们NetworkClient` 中被处理
// 处理响应放入到 completedReceives 中
private void addToCompletedReceives() {if (!this.stagedReceives.isEmpty()) {Iterator>> iter = this.stagedReceives.entrySet().iterator();while (iter.hasNext()) {Map.Entry> entry = iter.next();KafkaChannel channel = entry.getKey();if (!channel.isMute()) {Deque deque = entry.getValue();NetworkReceive networkReceive = deque.poll();this.completedReceives.add(networkReceive);this.sensors.recordBytesReceived(channel.id(), networkReceive.payload().limit());if (deque.isEmpty())iter.remove();}}}
}
终于写完了,其实最开始学 kafka 的时候是今年 2 月份,那时候还不懂什么是 IO,看源码的通信基本看不懂
后来,花了几个月的时间学了 操作系统 --> 计算机网络 --> Linux 通信 --> Java NIO --> Netty,现在看 Kafka 的通信就变得通透了。
另外,基本现在所有源码的通信都有 Netty 架构的影子
所以,如果你也想学源码的话,最好是先看看 Netty 的相关知识,学完之后,你会发现,通信架构不过如此。
如果你能看到这,想必已经跟完了整个 Producer 的网络架构部分,你有没有感觉到一个事情:网络架构就是整个生产者运行的全部流程
对的,本来我以为讲网络架构就是网络架构,越写越发觉,这不就是整个生产者发送的全部流程嘛
所以,我们生产者全部的文章就结束了,总体如下:
喜欢的可以点个关注吆,后续会继续更新 kafka 源码系列文章,下一部分应该就是 服务端 了
我是爱敲代码的小黄,独角兽企业的Java开发工程师,CSDN博客专家,Java领域新星创作者,喜欢后端架构和中间件源码。
我们下期再见。