项目运行
环境配置:
Jdk1.8 + Tomcat7.0 + Mysql + HBuilderX(Webstorm也行)+ Eclispe(IntelliJ IDEA,Eclispe,MyEclispe,Sts都支持)。
项目技术:
Springboot + mybatis + Maven+Vue等等组成,B/S模式 + Maven管理等等。
环境需要
1.运行环境:最好是java jdk 1.8,我们在这个平台上运行的。其他版本理论上也可以。
2.IDE环境:IDEA,Eclipse,Myeclipse都可以。推荐IDEA;
3.tomcat环境:Tomcat 7.x,8.x,9.x版本均可
4.硬件环境:windows 7/8/10 1G内存以上;或者 Mac OS;
5.是否Maven项目: 否;查看源码目录中是否包含pom.xml;若包含,则为maven项目,否则为非maven项目
6.数据库:MySql 5.7/8.0等版本均可;
毕设帮助,指导,本源码分享,调试部署(见文末)
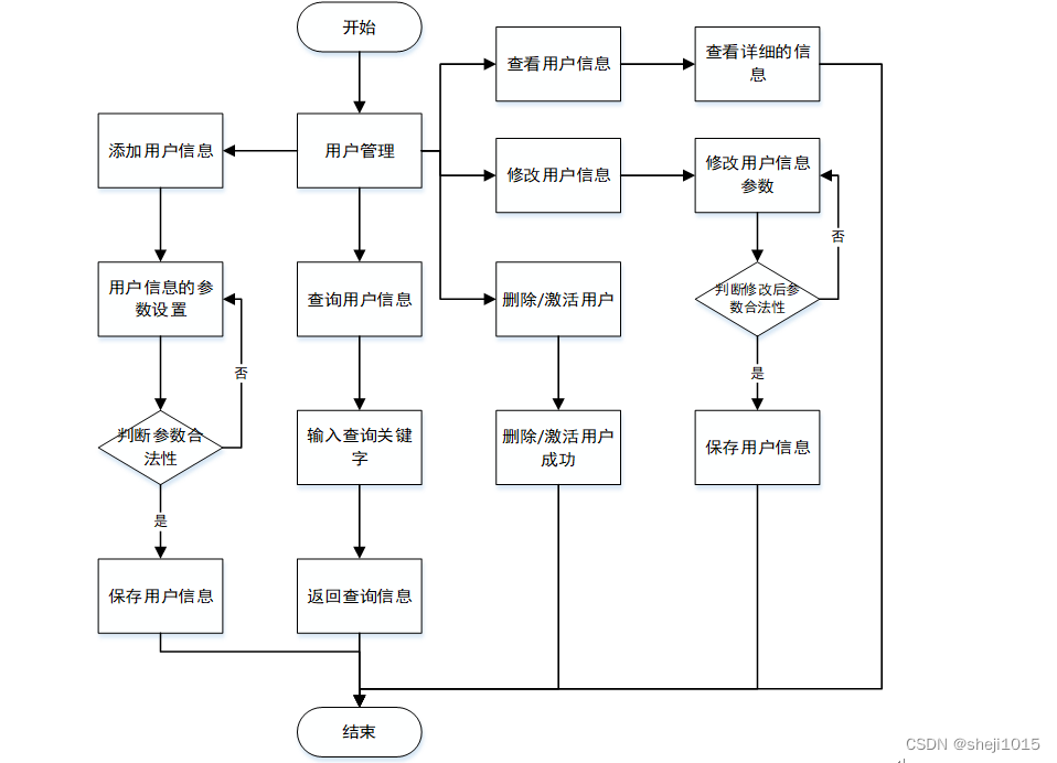
由于不同的系统实际使用用户角色的不同,他们的业务分析也会变得有所不一样,为了论述方便接下来都将以管理员和用户功能权限下的系统业务流程来分析,如下图所展示:

图3-1 用户管理流程

图3-2 个人中心管理流程

图3-3 登录流程
系统整体功能如下图所示:

图 4-1 系统总体功能模块图
在每一个系统中数据库有着非常重要的作用,数据库的设计得好将会增加系统的效率以及系统各逻辑功能的实现。所以数据库的设计我们要从系统的实际需要出发,才能使其更为完美的符合系统功能的实现。
概念模型是对现实中的问题出现的事物的进行描述,ER图是由实体及其关系构成的图,通过E-R图可以清楚地描述系统涉及到的实体之间的相互关系。
用户注册实体图如图4-2所示:

图4-2用户注册实体图
商品中心实体图如图4-3所示:
图4-3商品中心实体图
高校实验室仪器设备管理系统,用户在系统首页可以查看个人中心,修改密码,个人信息,设备信息管理,购置计划管理,报废申请管理,申请调拨管理,公告信息管理等功能。并进行详细操作;如图5-1所示。

图5-1用户功能界面图
用户注册,在用户注册页面通过填写用户账号,用户姓名,密码,确认密码,手机号码,邮箱等信息进行注册操作,如图5-2所示。

图5-2用户注册界面图
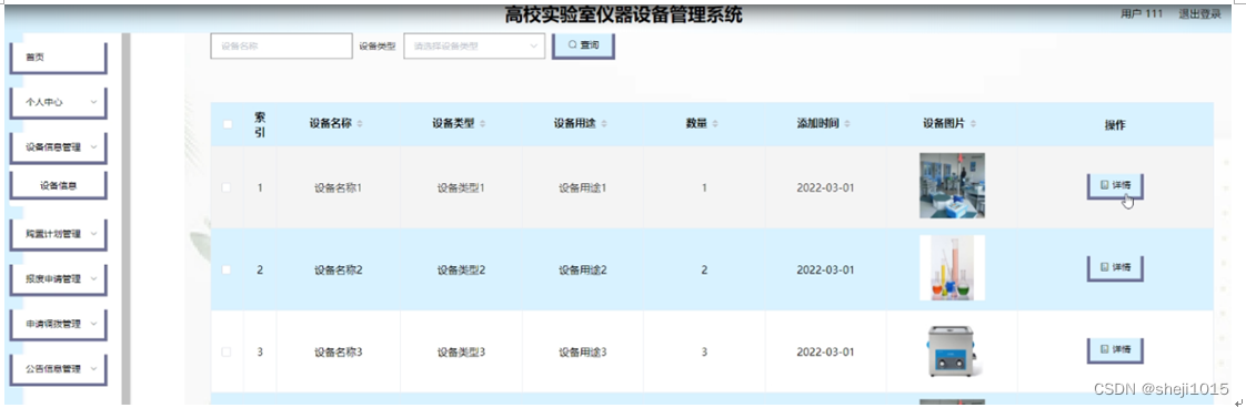
设备信息管理,在用设备信息管理页面可以查看索引,设备名称,设备类型,设备用途,数量,添加时间,设备图片等功能进行详情,修改删除操作,如图5-3所示。

图5-3设备信息管理界面图
购置计划管理,在购置计划管理页面可以查看索引,设备名称,设备类型,增购数量,发布时间,账号,姓名,审核回复,审核状态等功能进行详情,修改删除操作,如图5-4所示。

图5-4购置计划管理界面图
报废申请管理,在报废申请管理页面可以查看索引,设备名称,设备类型,报废数量,申请时间,账号,姓名,审核回复,审核状态等功能进行详情,修改删除操作。如图5-5所示。

图5-5报废申请管理界面图
申请调拨管理,在申请调拨管理页面可以查看索引,设备名称,调拨数量,调拨地点,申请时间,账号,姓名,审核回复,审核状态等功能进行详情,修改删除操作。如图5-6所示。

图5-6申请调拨管理界面图
管理员进行登录,进入系统前在登录页面根据要求填写用户名和密码,选择角色等信息,点击登录进行登录操作,如图5-7所示。
图5-7管理员登录界面图
管理员登录系统后,可以对首页,个人中心,设备信息管理,设备分类管理,购置计划管理,报废申请管理,申请调拨管理,供应商管理,资产登记管理,采购入库管理,报废出库管理,调拨出库管理等功能如图5-8所示。
图5-8管理员功能界面图
设备信息管理,在设备信息管理页面可以查看索引,设备名称,设备类型,设备用途,数量,添加时间,设备图片等功能进行详情,采购入库,报废出库,调拨出库等功能进行详情,采购入库,报废出库,调拨出库等操作。如图5-9所示。

图5-9设备信息管理界面图
设备分类管理,在设备分类管理页面可以查看索引,类型等功能进行详情,修改,删除操作如图5-10所示。

图5-10设备分类管理界面图
报废申请管理,在报废申请管理页面可以查看索引,设备名称,设备类型,报废数量,申请时间,账号,姓名,审核回复,审核状态,审核等功能进行详情,修改删除操作。如图5-11所示。

图5-11报废申请管理界面图
申请调拨管理,在申请调拨管理页面可以查看索引,设备名称,设备类型,调拨数量,调拨地点,申请时间,账号,姓名,审核回复,审核状态,审核等功能进行详情,删除操作。如图5-12所示。

图5-12申请调拨管理界面图