仅涉及后端,全部目录看顶部专栏,代码、文档、接口路径在:
【Lilishop商城】记录一下B2B2C商城系统学习笔记~_清晨敲代码的博客-CSDN博客
全篇会结合业务介绍重点设计逻辑,其中重点包括接口类、业务类,具体的结合源代码分析,读起来也不复杂~
谨慎:源代码中有一些注释是错误的,有的注释意思完全相反,有的注释对不上号,我在阅读过程中就顺手更新了,并且在我不会的地方添加了新的注释,所以在读源代码过程中一定要谨慎啊!
目录
A1.购物车
B1.B端(属于显式操作)
A2.收银台
B1. 订单选择第三方支付简单流程
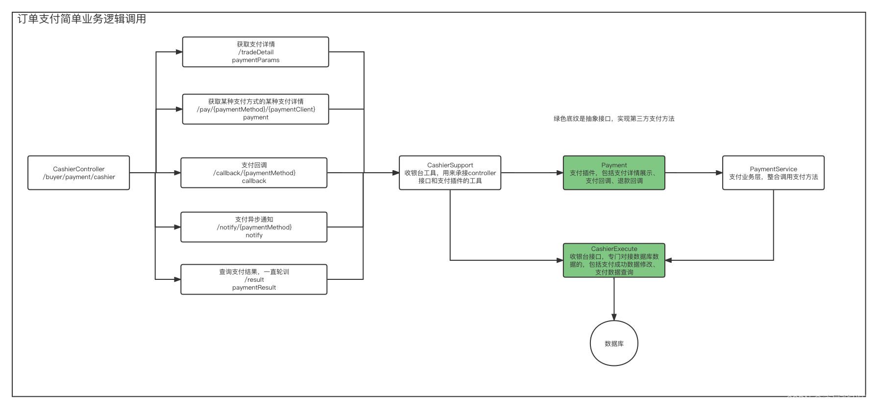
B2. 订单支付简单业务逻辑调用
B3. B端(属于显式操作)
B4. M端(属于显式操作)
购物车属于买方B端的操作,是属于平台前台的,本来想说平台前台放在最后的,但是因为这里是业务中不可缺少的一环,所以按照正常的业务流程先设计这里~
先说一下业务逻辑,从浏览商品sku到生成订单,有1.在浏览商品sku时立即购买;2.加入购物车,在购物车里面购买;第一种方式也能变相理解为加入购物车再购买。
在shop项目里面是将这两种方式添加到了购物车接口里面,并且通过类型区分,如果是立即购买就走立即购买的逻辑,如果是购物车购买就走购物车购买的逻辑;
随着上方的业务逻辑,当在B端购物车每添加一个商品SKU就会更新一下购物车列表,并存在redis缓存里面(不同类型的分开来缓存)。其中也会有一些别的逻辑,例如计算已勾选商品sku的总金额、计算优惠券等等。相当于提前进行操作,下次进入购物车时就不用计算了。
所以购物车信息是存在redis里面的,里面涉及到的业务逻辑复杂(各种处理,促销、优惠券、商品检验等等),后面开发时再讲解这一块儿~
创建交易接口这里,会直接创建交易单、订单、子订单,然后等待付款,付款的就是在收银台~


收银台这里一方面涉及到了运营的收银配置,另一方面又涉及到了第三方支付方式
(支付方式应该算在架构里面的,后面在No2架构里面详细学习记录一下,这里先了解一下支付方式,具体的先不在这儿描述了)。
开始前需要先了解支付业务逻辑 ~
【支付这里会用到第三方支付,然后会与余额支付整合,所以需要先了解要使用的第三方支付工具是,一般来说都会是用支付宝、微信等,这些流程都相似~】
就不详细描述了,图挺清楚的,也可以看shop的流程
这里先简单描述,后面再详细记录~

买方B端直接进行支付
运营M端可以控制下线支付,在订单里面进行控制,这里就不说了,放到订单里面再说明~
