面试是走的内推途径,因为内推的简历通过率远高于其他方式;我的内推的途径有:联系我在字节跳动工作的一个大学学长。
在线面试,有个线上文本编辑器,类似leetcode那种,可以在线编程。然而有点紧张,视频面试网站、视频会议工具,面试前请没有准备确认好自己的网络环境良好(中间快笔记本电脑没电了也没注意到)、也许是心理素质这些因素影响我的面试质量。导致很多简单的问题没答好,还是要平时多积累,面试才不露怯啊。分享下问题给大家。
1.简单介绍下项目
2.面向对象三大特征
3.多态怎么实现的(寄,不知道)
4.做个题(倒数第N个节点)
5.OSI七层模型
6.TCPUDP区别
7.TCP可靠传输怎么实现的
8.浏览器上输入URL的过程
9.HTTP与HTTPS的区别
10.JVM垃圾回收(内存分配与回收流程,判断,算法,收集器)
11.知道那些Linux命令
12.查找Java进程
13.怎么查一个端口号(不会)
14.还有一个linux问题(不会)
15.sql题(两表联查)
16.sql题(group by分组,avg函数求平均值)
17.对测开有什么了解吗
18.负担为1 2 5 10的四个人过桥,每次只能过两个,只有一个手电筒,最小负担
19.微信朋友圈点赞怎么测试功能正不正确
20.为什么投测开呢(mmd,我嘴瓢直接说后端太卷了!!感觉印象分扣完了)
21.算法题,字符串中最大不重复子串的长度
22.常见状态码
1、准备简历(敲门砖,不会包装简历测试员只能去外包)
测试员的简历一定要多下一些功夫,尤其是对一些字眼要再三斟酌,如“精通、熟悉、了解”这三者的区别一定要区分清楚,否则就是在给自己挖坑了。
2、了解面试公司,做好功课,知道问什么
3、梳理知识体系,学会举一反三
实际上,梳理知识体系是最简单的事,但很多人总是一头雾水,实际上从第二点的大厂面试点就可以总结梳理出来我们应该要学什么,要掌握什么,通常我的方法是“大厂面试点”+“工作年限”来梳理自己接下来的学习及发展路线图。
之后,就需要根据路线图上的重点去进行有针对性的学习,在学习过程中,学会举一反三,学会写笔记,做总结。
接下来我将分享一下这些年来,我对于技术一些归纳和总结,和自己对作为一名 高级测试工程师需要掌握那些技能的笔记分享,希望能帮助到有心在技术这条道路上一路走到黑的朋友!
linux作为现在最流行的软件环境系统,一定需要掌握,目前的招聘要求都需要有linux能力。

掌握shell脚本,包括shell基础与应用、shell逻辑控制、shell逻辑函数等。

自动化必由之路:前端开发基础知识以及互联网网络必备知识。

软件测试工程师必备Mysql数据库知识,不仅仅停留在基本的“增删改查”。

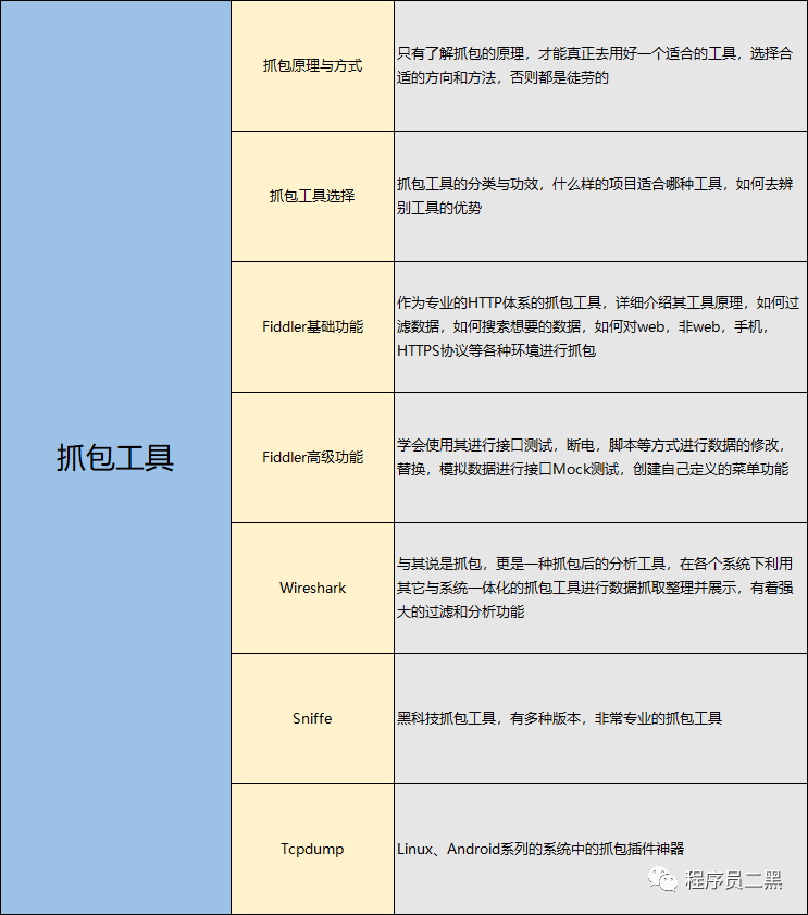
Fiddler、Wireshark、Sniffer、Tcpdump各种抓包工具适用于各种项目,总有一款适合你。

接口测试神器,你绕不开的强大工具:Jmeter。小巧灵活:Postman。

了解自动化的目的,熟练掌握testng&unittest自动化框架,以及断言与日志处理。

专业接口调用、测试解决方案。组建完整的web和接口自动化框架,Appium整体使用。

揭开TestOps的神秘面纱,持续集成Jenkins框架烂熟于心。

软件测试的彼岸:性能测试和安全测试,选对方向,努力爬坑吧!


为了能帮助每一个测试伙伴都能找到工作,我花费了很多的时间整理了上面这份配套的视频资源,希望能帮助到大家!
