实验名称:多功能明胶复合水凝胶的制备及体外构建工程化心肌组织的研究
研究方向:生物医学
测试目的:
制备一种基于GelMA的三维各向异性的电磁功能复合水凝胶支架(GelMA-PDA-rGO-Fe3O4),由Fe3O4纳米颗粒修饰的PDA-rGO(PDA-rGO-Fe3O4)电磁双功能纳米复合物在直流磁场驱动下定向固化。2D和3D细胞培养的实验结果表明,独特的各向异性结构有利于表面心肌细胞的定向生长和搏动。由于该复合水凝胶同时具有导电性和磁性,所以进行直流磁场和交流磁场磁刺激研究。结果表明交流磁场刺激和电刺激一样也能促进细胞骨架结构发育完整、提高心肌细胞的搏动速率和频率,以及上调心肌特异性蛋白和成熟相关基因的表达。基于GelMA-PDA-rGO-Fe3O4构建的ECT在长时间培养中表现出类似蝴蝶飞行的搏动行为,可以作为可视化药物筛选的生物驱动器。总的来说,多功能PDA-rGO-Fe3O4复合水凝胶将是一种优异的支架材料,在心肌修复、药物筛选和疾病模型等领域中有潜在的应用。
测试设备:ATA-304功率放大器、信号发生器、helmholtz线圈、载有细胞的孔板、水凝胶支架。
实验过程:
实验之前先进行电磁功能PDA-rGO-Fe3O4纳米复合物的制备和各向异性的GelMA-PDA-rGO-Fe304电磁复合水凝胶的制备,然后进行心肌细胞的提取与2D、3D接种和培养。再进行心肌细胞的电刺激和磁刺激处理。

图:静态磁场发生装置实物图
1、直流磁场刺激
心肌细胞的直流磁场刺激处理是在直流磁场发生装置中进行的,装置示意图如上述图4.1所示。将载有细胞的孔板放置于均匀磁场范围内,当直流电流为0.87A时,产生的直流磁场强度为1.47mT,和理论值1.5mT基本一致。
2、交流磁场刺激
顾名思义,心肌细胞的交流磁场刺激处理是在交流磁场发生装置中进行的,交变磁场发生装置示意图如图4.2所示。与直流磁场发生装置不同的是,交变磁场是通过信号发生器和功率放大器两者联合输出放大后的正弦波电流,驱动线圈产生交变磁场。当施加的正弦波频率为5Hz,电流为1A时,磁场强度为1mT左右。心肌细胞先静态培养3天,再放置到均匀的交变磁场中,连续持续刺激5天。撤去磁场后再继续静态培养7天。无磁场刺激的实验组作为阳性对照,GelMA-Fe3O4作为其中阴性对照。

图:交变磁场发生装置示意图
3、施加交变磁刺激对心肌细胞的功能影响
利用GelMA-PDA-rGO-Fe3O4磁性复合水凝胶结合外部磁刺激来构建成熟的ECT,用于以后心脏贴片和药物筛选的研究。
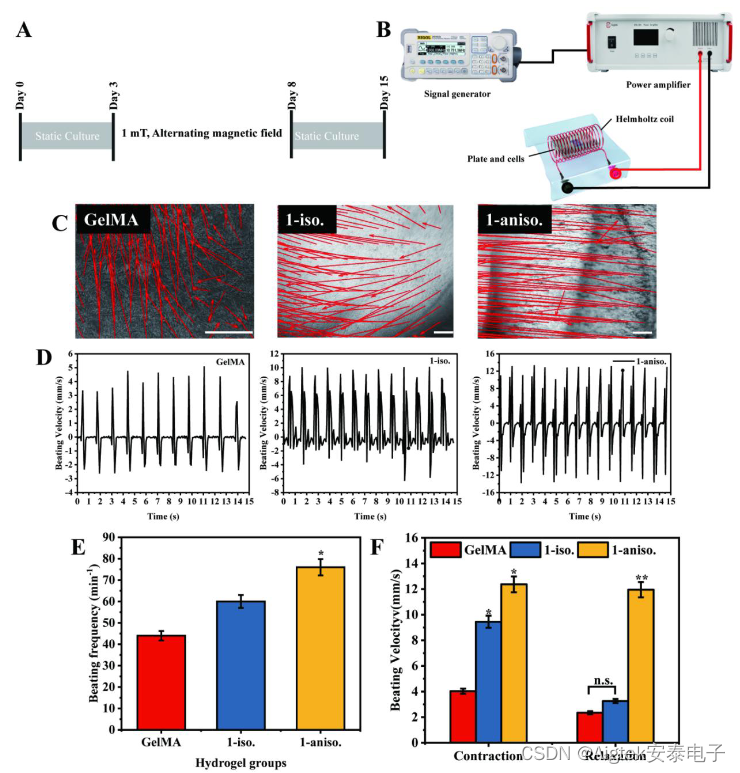
图4.17:用于心肌细胞磁刺激的交变磁场刺激装置。(A)促进心肌细胞成熟的磁刺激方案。(B)磁刺激装置示意图,该装置包括helmholtz线圈、信号发生器和功率放大器。磁刺激且培养到15天,各组心肌细胞(C)在两帧之间以红色运动矢量表示的细胞收缩矢量图和(D)相应的搏动信号记录曲线。标尺:500μm。各组相应的(E)自发搏动频率和(F)搏动速率统计评价。*p<0.05和**p<0.01。
如图4.17A所示,将新生大鼠心肌细胞接种到水凝胶支架上,先静态培养3天,然后放置于交变磁场装置中(磁感应强度为1T,图4.17B)持续刺激5天,在第8天时撤去磁场,再静态培养一周,总计15天。图4.17C和4.17D展示了刺激组和对照组心肌细胞培养第15天时的搏动行为由于各向异性GelMA-PDA-rGO-Fe3O4复合水凝胶支架易于对称性折叠,因此其表面的心肌细胞以相同的方向同步收缩;而GeMA组和各向同性复合组上的心肌细胞由于支架材料呈现非对称性折叠,因此其表面的心肌细胞以任意的方向同步跳动。此外,刺激复合组(各向异性和各向同性复合组)中的平均搏动频率(BPM)和静态培养第8天一样,均高于GelMA刺激组。如图4.17E所示,各组的平均BPM分别为44±2(GelMA组)、60±3(各向同性复合组)和76±4(各向异性复合组),与培养第8天的平均BPM值基本一致,说明磁刺激对于心肌细胞的搏动频率影响较小。
实验结果:
经过磁刺激和长时间的培养,各组心肌细胞的搏动速率均显著增加,达到了mm/s,因此肉眼可见生成的心肌组织自发地搏动。如图4.17D和4.17F所示,定量的收缩速率(GelMA组、各向同性组和各向异性组分别为4.070.18mm/s9.48+0.46mm/s和12.40+0.63mm/s)和舒张速率(GelMA、各向同性组和各向异性组分别为2.36+0.11mm/s,3.27+0.16mm/s和11.970.62m/s)。因此,我们的结果表明由PDA-rGO-Fe304纳米复合物引起的支架3D各向异性结构和磁场刺激的协同效应,促进了心肌细胞AP的快速传递和心肌细胞间地电耦合,驱动生成成熟的ECTS。
安泰ATA-304功率放大器:

图:ATA-304功率放大器指标参数
本文实验素材由西安安泰电子整理发布。
上一篇:OpenCV众筹了一款ROS2机器人rae,开源、功能强、上手简单。来瞅瞅~
下一篇:【软件STM32cubeIDE下STM32F4xx使用DMA+定时器+推PWM+点亮灯带WS2812相关-进阶(全数据流版)】