
JS的复用就是模块化
UI样式复用就是组件化(LayUI里面的都是组件化)
所以说前端工程化就是有规范的写,不能你一个样式我一个样式,不够统一不够专业!

前端工程化的具体实现方案
通过npm init -y生成

-S的意思是–save
npm install jquery -S
-D就是把包放到devDependencies下,打包运行的时候不会被打包
-D为–save-dev简写
npm install webpack@5.42.1 webpack-cli@4.7.2 -D

在项目根目录中,创建名为 webpack.config.js 的 webpack 配置文件,并初始化如下的基本配置:
module.exports = {mode: 'development'
};
在 package.json 的 scripts 节点下,新增 dev 脚本如下:

tips:webpack要和src同目录

通过npm run dev运行
这里的webpack将用jQuery写的操作和一些新的写法转换成了能被浏览器兼容的js文件(dist下的main.js)

实现效果如下:

开发环境
不会对打包生成的文件进行代码压缩和性能优化
打包速度快,适合在开发阶段使用
生产环境
会对打包生成的文件进行代码压缩和性能优化
打包速度很慢,仅适合在项目发布阶段使用

webpack.config.js 是 webpack 的配置文件。
webpack 在真正开始打包构建之前,会先读取这个配置文件, 从而基于给定的配置,对项目进行打包。
注意:由于 webpack 是基于 node.js 开发出来的打包工具,因此在它的配置文件中,支持使用 node.js 相关 的语法和模块进行 webpack 的个性化配置。
在 webpack 4.x 和 5.x 的版本中,有如下的默认约定:
① 默认的打包入口文件为 src -> index.js
② 默认的输出文件路径为 dist -> main.js
注意:可以在 webpack.config.js 中修改打包的默认约定
在 webpack.config.js 配置文件中,通过 entry 节点指定打包的入口。通过 output 节点指定打包的出口。
示例代码如下:
const path = require('path')//导入node.js中专门操作路径的模块module.exports = {mode: 'production',entry: path.join(__dirname,'./src/index.js'),//打包的入口文件output: {path: path.join(__dirname,'./dist'),//存放路径filename: "nice.js"//输入的文件名}
};

通过安装和配置第三方的插件,可以拓展 webpack 的能力,从而让 webpack 用起来更方便。最常用的webpack 插件有如下两个:
① webpack-dev-server
类似于 node.js 阶段用到的 nodemon 工具(修改代码自动重新打包和构建)
每当修改了源代码,webpack 会自动进行项目的打包和构建(最常用)
② html-webpack-plugin
webpack 中的 HTML 插件(类似于一个模板引擎插件)
可以通过此插件自定制 index.html 页面的内容
安装之后我们还不能直接访问,因为打包生成的文件存放到了内存中
webpack-dev-server 生成到内存中的文件,默认放到了项目的根目录中,而且是虚拟的、不可见的。
可以直接用 / 表示项目根目录,后面跟上要访问的文件名称,即可访问内存中的文件
例如 /bundle.js 就表示要访问 webpack-dev-server 生成到内存中的 bundle.js 文件
所以我们只有把index页面放到根目录它才能和bundle.js联合使用,才能实现实时更新
怎么实现呢?拷贝过去一份不就行了!我们用下面的方法来实现
html-webpack-plugin 是 webpack 中的 HTML 插件,可以通过此插件自定制 index.html 页面的内容。
需求:通过 html-webpack-plugin 插件,将 src 目录下的 index.html 首页,复制到项目根目录中一份!
安装
npm install html-webpack-plugin@5.3.2 -D
配置
const path = require('path')//导入node.js中专门操作路径的模块
const HtmlPlugin = require('html-webpack-plugin')// 创建html插件的实例对象
const htmlPlugin = new HtmlPlugin({template: './src/index.html',//源文件存放路径filename: './index.html'//生成的文件存放路径
})module.exports = {mode: 'development',plugins: [htmlPlugin]//通过plugins节点,使htmlPlugin插件生效
};
总结
在 webpack.config.js 配置文件中,可以通过 devServer 节点对 webpack-dev-server 插件进行更多的配置, 示例代码如下:
module.exports = {mode: 'development',plugins: [htmlPlugin],//通过plugins节点,使htmlPlugin插件生效devServer: {open: true,// host: '',port: 80}
};
mac中要加sudo才能监听

在实际开发过程中,webpack 默认只能打包处理以 .js 后缀名结尾的模块。其他非 .js 后缀名结尾的模块, webpack 默认处理不了,需要调用 loader 加载器才可以正常打包,否则会报错!
loader 加载器的作用:协助 webpack 打包处理特定的文件模块。比如:


运行 npm i style-loader@3.0.0 css-loader@5.2.6 -D 命令,安装处理 css 文件的 loader
在 webpack.config.js 的 module -> rules 数组中,添加 loader 规则如下:
module: {rules: [{test: /\.css$/, use: ['style-loader', 'css-loader']}]
}

less文件可以让CSS写的更简单,这里是让无序列表的间隙消失
html,
body,
ul{margin: 0;padding: 0;li{line-height: 30px;padding-left: 20px;font-size: 12px;}
}
之后在index.js文件中引入改less文件即可
如果不设置less文件加载器,也会报错.所以运行 npm i less-loader@10.0.1 less@4.1.1 -D 命令
在 webpack.config.js 的 module -> rules 数组中,添加 loader 规则如下:
module: {rules: [{test: /\.less$/, use: ['style-loader', 'css-loader', 'less-loader']}]
}
效果不放了因为太刺眼了
通过前面的学习我们也能知道,你输入npm run dev 的时候它就会生成一个dist目录,这个dist目录其实就是打包好的,可以直接点index文件去访问的
现在项目要上线了,我们要减少dist文件的体积,其实就是运行npm run 生产环境的配置
在package.json配置一下:
"scripts": {"dev": "webpack serve","build": "webpack --mode production"
},

运行程序:
npm run build
webpack了解概念即可,后面使用脚手架这东西都是配置好的
如果不是这个两个命令,那就去看它的package咋写的替换run 后面的单词即可
构建用户界面的框架
用 vue 往 html 页面中填充数据,非常的方便
框架是一套现成的解决方案,程序员只能遵守框架的规范,去编写自己的业务功能!
要学习 vue,就是在学习 vue 框架中规定的用法!
vue 的指令、组件(是对 UI 结构的复用)、路由、Vuex、vue 组件库
数据驱动视图:

双向数据绑定:
在网页中,form 表单负责采集数据,Ajax 负责提交数据。
注意:数据驱动视图和双向数据绑定的底层原理是 MVVM(Mode 数据源、View 视图、ViewModel 就是 vue 的实例)



课件其实已经总结的很好了,MVVM最重要的就是VUE的实例VM(ViewModel)
Title {{username}}

v-text 指令的缺点:会覆盖元素内部原有的内容!{{ }} 插值表达式:在实际开发中用的最多,只是内容的占位符,不会覆盖原有的内容!v-html 指令的作用:可以把带有标签的字符串,渲染成真正的 HTML 内容!注意:插值表达式只能用在元素的内容节点中,不能用在元素的属性节点中!
在 vue 中,可以使用 v-bind: 指令,为元素的属性动态绑定值;
简写是英文的 :
在使用 v-bind 属性绑定期间,如果绑定内容需要进行动态拼接,则字符串的外面应该包裹单引号,例如:
这是一个 div
v-on: 简写是 @
语法格式为:
methods: {add() {// 如果在方法中要修改 data 中的数据,可以通过 this 访问到this.count += 1}
}
$event 的应用场景:如果默认的事件对象 e 被覆盖了,则可以手动传递一个 $event。例如:
methods: {add(n, e) {// 如果在方法中要修改 data 中的数据,可以通过 this 访问到this.count += 1}
}
事件修饰符:
.prevent
链接
.stop

v-show 的原理是:动态为元素添加或移除 display: none 样式,来实现元素的显示和隐藏 v-if 的原理是:每次动态创建或移除元素,实现元素的显示和隐藏 在实际开发中,绝大多数情况,不用考虑性能问题,直接使用 v-if 就好了!!!
v-if 指令在使用的时候,有两种方式:
直接给定一个布尔值 true 或 false
被 v-if 控制的元素
给 v-if 提供一个判断条件,根据判断的结果是 true 或 false,来控制元素的显示和隐藏
良好
Vue3已经放弃,Vue2可以用
怎么理解过滤器?就跟linux里的grep命令一样,就是筛选,它定义在filters里面
我们来看看代码示例:
Title
message的值是{{message | capi}}
全局过滤器 - 独立于每个 vm 实例之外
Vue. filter()方法接收两个参数:
第1 个参数,是全局过滤器的”名字”
第2 个参数,是全局过滤器的”处理函数”
Vue.filter('capi',(val) =>{return val.charAt(0).toUpperCase() + val.slice(1) + '~~~~~~~~~~~~~'
})
把 message 的值,交给 filterA 进行处理
把 filterA 处理的结果,再交给 filterB 进行处理
最终把 filterB 处理的结果,作为最终的值這染到页面上
{{ message 1 filterA I filterB }}
{{ message | filterA | filterB }}
过滤器的本质是 JavaScript 函数,因此可以接收参数,格式如下:

示例代码如下:

实现思路:
首先要收集品牌名称,然后阻止表单的默认提交行为,改为调用自定义方法add
在add中定义要添加的对象,name为收集到的brand,状态为status设置为默认值即可,创建时间也设置一个默认值即可
id的话想要保证自增,所以可以自定义一个id,然后每添加一个对象id+1
对象创建好之后,直接push进list列表即可
从list列表中过滤对象,通过传入的对象id即可过滤
通过v-for去遍历data区域的list数组

完整代码如下:
品牌列表案例
添加品牌# 品牌名称 状态 创建时间 操作 {{item.id}} {{item.name}} {{item.time}} 删除
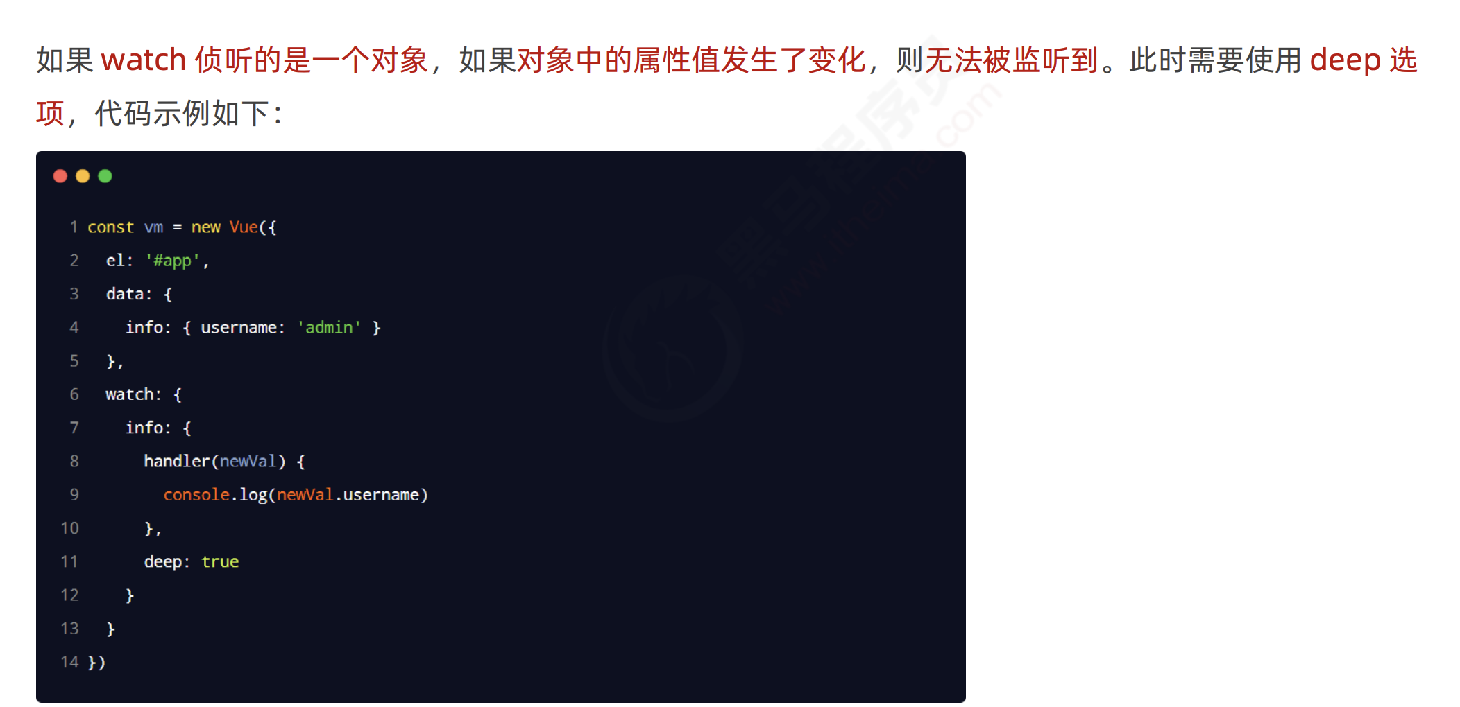
watch 侦听器允许开发者监视数据的变化,从而针对数据的变化做特定的操作

方法格式的侦听器
对象格式的侦听器


Title

计算属性指的是通过一系列运算之后,最终得到一个属性值。
这个动态计算出来的属性值可以被模板结构或 methods 方法使用。示例代码如下:

axios(发音:艾克C奥斯) 是一个专注于网络请求的库!
它封装了Ajax(通过 Ajax 可以异步从服务器请求数据并将数据更新到网页中,整个过程不需要重载(刷新)整个网页,可以将网页的内容更快的呈现给用户。)
axios({// 请求方式method: 'GET',// 请求的地址url: 'http://www.liulongbin.top:3006/api/getbooks',// URL 中的查询参数params: {id: 1},//请求体参数data:{}
}).then(function (result) {console.log(result)
})
简写:
const resu = axios.get('https://www.escook.cn/api/cart')
resu.then(function (books) {console.log(books)
})
axios返回的是一个Promise对象,在Promise对象中并不是服务器返回的结果,而是axios对服务器返回的结果又进行了一次封装,如下:

简化如下:

document.querySelector('#btnPost').addEventListener('click', async function () {// 如果调用某个方法的返回值是 Promise 实例,则前面可以添加 await!// await 只能用在被 async “修饰”的方法中const { data: res } = await axios({method: 'POST', url: 'http://www.liulongbin.top:3006/api/post',data: {name: 'zs',age: 20}})console.log(res)
})
基于axios

SPA(Single Page Application)
指的就是一个Web网站中只有唯一的一个HTML页面,所有的功能与交互都是在这唯一的一个页面完成
一般Vue项目打包之后会生成一个dist文件,这个dist文件就是下面这个样式的

快速生成一个vue项目的开发环境,程序员可以专注在撰写应用上,而不必花好几天去纠结 webpack 配置的问题。

在终端下运行如下的命令,创建指定名称的项目:
vue cerate 项目的名称
vue 项目中 src 目录的构成:
assets 文件夹:存放项目中用到的静态资源文件,例如:css 样式表、图片资源
components 文件夹:程序员封装的、可复用的组件,都要放到 components 目录下
main.js 是项目的入口文件。整个项目的运行,要先执行 main.js
App.vue 是项目的根组件。
在工程化的项目中,vue 要做的事情很单纯:通过main.js把App.vue渲染到 index.html 的指定区域中。

渲染之后,会代替index页面原有的代码

组件化开发指的是:根据封装的思想,把页面上可重用的 UI 结构封装为组件,从而方便项目的开发和维护。
vue 是一个支持组件化开发的前端框架。 vue 中规定:组件的后缀名是 .vue。之前接触到的 App.vue 文件本质上就是一个 vue 的组件。
每个.vue组件都由3部分构成,分别是:
template -> 组件的模版结构
Script -> 组件的JavaScript行为
Style -> 组件的样式
其中,每个组件中必须包含 template 模板结构,而 script 行为和 style 样式是可选的组成部分
vue 规定:每个组件对应的模板结构,需要定义到节点中
tips:
vue 规定:开发者可以在 节点中封装组件的 JavaScript 业务逻辑。

.vue 组件中的 data 必须是函数



这是用户自定义的vue组件--{{ username }}
这是用户自定义的vue组件--{{ username }}
123



Hello.vue是我后来加

通过 components 注册的是私有子组件
例如:
在组件 A 的 components 节点下,注册了组件 F。
则组件 F 只能用在组件 A 中;不能被用在组件 C 中。
注册全局组件
在 vue 项目的 main.js 入口文件中,通过 Vue.component() 方法,可以注册全局组件。
实例如下:

props 是组件的**自定义属性**,在封装通用组件的时候,合理地使用 props 可以极大的提高组件的复用性!

left组件
我是left
count组件
count的值是:{{ init }}
如图所示:


要想修改 props 的值,可以把 props 的值转存到 data 中,因为 data 中的数据都是可读可写的!
所以props值的作用就是做一个初始化,最好是去操作data里的数据,所以这里可以通过this.init去把初始值赋给data里的count
this代表当前组件对象
count的值是:{{ count }}
在声明自定义属性时,可以通过 default 来定义属性的默认值。示例代码如下:
props:{
自定义属性A:{},
自定义属性B:{},
自定义属性C:{},
}
export default {props: {init: {default: 0,}},name: "Count",data() {return {count: this.init}}
}
在声明自定义属性时,可以通过 type 来定义属性的值类型。示例代码如下:
export default {props: {init: {default: 0,}},name: "Count",data() {return {count: this.init,type: Number}}
}
就是说,你自定义的这个属性是必填项,不填就会报错

默认情况下,写在 .vue 组件中的样式会全局生效,因此很容易造成多个组件之间的样式冲突问题。
导致组件之间样式冲突的根本原因是:
为了提高开发效率和开发体验,vue 为 style 节点提供了 scoped 属性,从而防止组件之间的样式冲突问题:


什么时候会用到
如果代码引入了第三方组件库,想修改它的样式不能去直接修改它的源码,找到要修改的组件位置通过/deep/做样式穿透
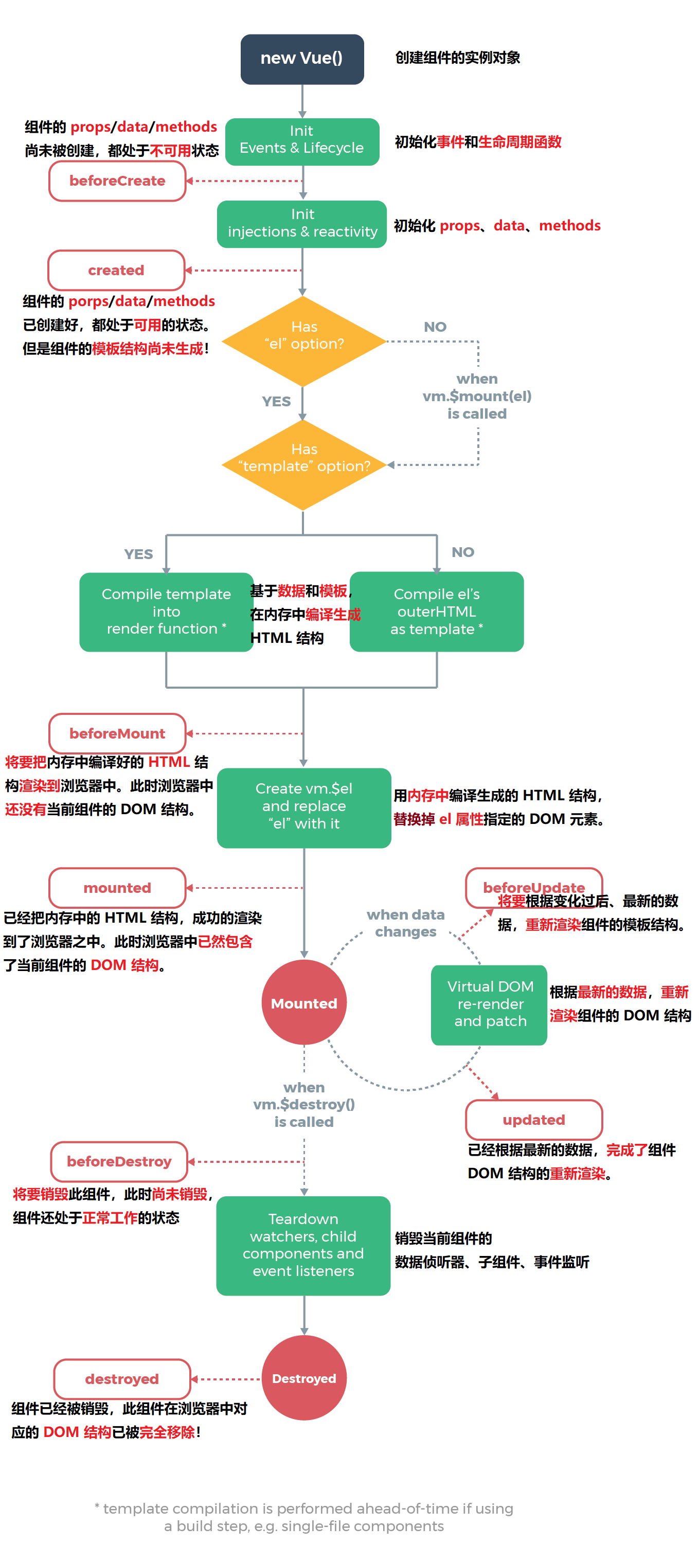
生命周期(Life Cycle)是指一个组件从创建 -> 运行 -> 销毁的整个阶段,强调的是一个时间段。
生命周期函数:是由 vue 框架提供的内置函数,会伴随着组件的生命周期,自动按次序执行。
注意:生命周期强调的是时间段,生命周期函数强调的是时间点。

回调函数是你留个处理方法给事件,事件发生了以后会自动执行你留下调处理方法
钩子函数是好比找了个代理,监视事件是否发生,如果发生了这个代理就执行你的事件处理方法;在这个过程中,代理就是钩子函数
在某种意义上,回调函数做的处理过程跟钩子函数中要调用调方法一样
但是有一点: 钩子函数一般是由事件发生者提供的。直白了说,它留下一个钩子,这个钩子的作用就是钩住你的回调方法
==钩子函数是在一个事件触发的时候,在系统级捕获到了他,然后做一些操作。==一段用以处理系统消息的程序,用以处理系统消息的程序,是说钩子函数是用于处理系统消息的


created
组件的 porps/data/methods已创建好,都处于可用的状态。但是组件的模板结构尚未生成!
mounted
已经把内存中的 HTML 结构,成功的渲染到了浏览器之中。此时浏览器中己然包含了当前组件的 DOM 结构。
update
组件的最新数据,可以操作最新的DOM结构
在项目开发中,组件之间的最常见的关系分为如下两种:
① 父子关系
② 兄弟关系

父子组件之间的数据共享又分为:
① 父 -> 子共享数据
② 子 -> 父共享数据
父组件向子组件共享数据需要使用自定义属性
如下:
父组件
![]()
子组件
我是right
您的姓名是:{{username}}
您的密码是:{{passwd}}
子组件向父组件共享数据使用自定义事件。

如下:


在 vue2.x 中,兄弟组件之间数据共享的方案是 EventBus

EventBus 的使用步骤
ref 用来辅助开发者在不依赖于 jQuery 的情况下,获取 DOM 元素或组件的引用。
每个 vue 的组件实例上,都包含一个 $refs 对象,里面存储着对应的 DOM 元素或组件的引用。默认情况下,组件的 $refs 指向一个空对象。
ref 用来辅助开发者在不依赖于 jQuery 的情况下,获取 DOM 元素或组件的引用。
每个 vue 的组件实例上,都包含一个 $refs 对象,里面存储着对应的 DOM 元素或组件的引用。默认情况下,
组件的 $refs 指向一个空对象。

如果想要使用 ref 引用页面上的 DOM 元素,则可以按照如下的方式进行操作:



让文本框自动获得焦点
当文本框展示出来之后,如果希望它立即获得焦点,则可以为其添加 ref 引用,并调用原生 DOM 对象的 .focus() 方法即可。示例代码如下:

组件的 $nextTick(cb) 方法,会把 cb 回调推迟到下一个 DOM 更新周期之后执行。通俗的理解是:等组件的 DOM 更新完成之后,再执行 cb 回调函数。从而能保证 cb 回调函数可以操作到最新的 DOM 元素。


Title

foreach就是循环每一项,some是循环到满足条件就停下来
判断数组中的数据是否被全选了使用every循环

不用reduce计算总和

用reduce计算总和

reduce的简化写法

这里的组件是写好的,我们直接导入,注册,使用
Tips:

axios是对ajax的封装,向后端发送请求就用它
这里是先定义一个封装请求列表数据的方法,然后在vue的created的生命周期阶段调用
created() {this.initCartList()
},
methods: {//封装请求列表数据的方法async initCartList() {//调用axios的get方法,请求列表数据const {data: res} = await axios.get('https://www.escook.cn/api/cart')// 只要请求回来的数据,在页面渲染期间要用到,则必须转存到data里this.list = res.list}
},
这里的await是用来解构赋值的它一般和async联合使用
那么
解构赋值是什么呢?
就是前段通过axios向后端发送请求之后,后端返回的数据会先经过axios进行一次封装,不能直接拿到真实数据
如下:

所以为了直接拿到真实数据,我们需要解构,从回复的数据中取出真实数据
{{data:res}}这是啥意思呢?
axios返回的是一个Promise对象,在Promise对象中并不是服务器返回的结果,而是axios对服务器返回的结果又进行了一次封装,如下:

通过{{data:res}}意思就是取出Promise对象中的data区域数据,并把名字重命名为res
1.商品数据其实就是一个个Goods组件
导入,注册,使用组件
2.给组件赋值,这里通过v-for来实现
首先看看请求到的结果

list数组里不就是如下一个个的对象吗,然后赋值的时候通过对象.属性即可取得对应的值
这里的:key,:id,:title等都是为子组件的自定义属性,父组件向子组件传递数据就是通过自定义属性来进行传递的
3.修改商品的勾选状态
修改商品的勾选状态为子组件向父组件共享数据
通过自定义事件来实现
3.1 在子组件中为复选框绑定自定义事件
复选框状态每发生一次改变就会触发自定义事件
3.2 在子组件中自定义事件如下
自定义时间名字为state-change,传递给父组件的数据为id和value
methods: {stateChange(e) {// console.log(e)console.log(e.target.checked)const newState = e.target.checked// 触发自定义事件this.$emit('state-change', {id: this.id, value: newState})}
}
3.3 父组件绑定自定义事件
通过参数e来接受子组件传来的数据
通过some循环找到改变状态的子组件判断的条件是id,找到之后给组件的状态赋值为子组件传来的真实数据
methods: {getNewState(e) {console.log(e)this.list.some(item => {if (item.id === e.id) {item.goods_state = e.value}})}},
引入footer组件
footer组件做二件事:
全选为子组件向父组件共享数据 => 自定义事件
计算总价为父组件向子组件共享数据 => 自定义属性
全选功能的实现
//子组件
methods: {fullChange(e) {// console.log(e.target.checked)// 触发自定义事件this.$emit('fullChange', e.target.checked)}}// 动态计算全选的状态是true还是false
fullState() {return this.list.every(item => item.goods_state)
},//父组件// 动态计算全选的状态是true还是falsefullState() {return this.list.every(item => item.goods_state)},
计算总价功能的实现
子组件
props: {isFull: {type: Boolean,default: true},totalPrices: {type: Number,default: 0}
},合计:
¥{{ totalPrices.toFixed(2) }}
父组件
computed: {//总价格amt() {// 先filter过滤,在reduce累加return this.list.filter(item => item.goods_state)//只有一行的箭头函数,可以省略return和{}花括号.reduce((total, item) =>(total += item.goods_price * item.goods_count),0)}
},
购买数量实现
和计算总价实现一个思路
取得数量之后,还需要和子组件共享数据,所以就用自定义属性来传递数据
computed: {//总数量totalQuantity() {return this.list.filter(item => item.goods_state).reduce((total, item) => (total += item.goods_count), 0)}
子组件
props: {totalNum:{type:Number,default:0}},
动态组件指的是动态切换组件的显示与隐藏
vue 提供了一个内置的 组件,专门用来实现动态组件的渲染。示例代码如下:
默认情况下,切换动态组件时无法保持组件的状态。此时可以使用 vue 内置的 组件保持动态组 件的状态。示例代码如下:

当组件被缓存时,会自动触发组件的 deactivated 生命周期函数。
当组件被激活时,会自动触发组件的 activated 生命周期函数。

include 属性用来指定:只有名称匹配的组件会被缓存。多个组件名之间使用英文的逗号分隔:

插槽(Slot)是 vue 为组件的封装者提供的能力。允许开发者在封装组件时,把不确定的、希望由用户指定的 部分定义为插槽。

可以把插槽认为是组件封装期间,为用户预留的内容的占位符。
在封装组件时,可以通过 元素定义插槽,从而为用户预留内容占位符。示例代码如下:

vue 官方规定:每一个 slot 插槽,都要有一个 name 名称–;
如果省略了 slot 的 name 属性,则有一个默认名称叫做 default
v-slot只能放在组件上和template上,放在其他上面会报错
默认情况下,在使用组件的时候,提供的内容都会被填充到名字为default 的插槽之中

在向具名插槽提供内容的时候,我们可以在一个 (包裹作用) 元素上使用 v-slot 指令,并以 v-slot 的参数的形式提供其名称。示例代码如下:

跟 v-on 和 v-bind 一样,v-slot 也有缩写,即把参数之前的所有内容 (v-slot:) 替换为字符 #。
例如 v-slot:header 可以被重写为 #header:

在封装组件的过程中,可以为预留的插槽绑定 props 数据,这种带有 props 数据的 叫做作用 域插槽。
示例代码如下:

可以使用 v-slot: 的形式,接收作用域插槽对外提供的数据。示例代码如下:

实例

作用域插槽对外提供的数据对象,可以使用解构赋值简化数据的接收过程。
示例代码如下:

实例

vue 官方提供了 v-text、v-for、v-model、v-if 等常用的指令。除此之外 vue 还允许开发者自定义指令。
vue 中的自定义指令分为两类,分别是:
私有自定义指令
全局自定义指令
在每个 vue 组件中,可以在 directives 节点下声明私有自定义指令。示例代码如下:

在使用自定义指令时,需要加上 v- 前缀。示例代码如下

为自定义指令动态绑定参数值
在 template 结构中使用自定义指令时,可以通过等号(=)的方式,为当前指令动态绑定参数值:

在声明自定义指令时,可以通过形参中的第二个参数,来接收指令的参数值:

bind 函数只调用 1 次:当指令第一次绑定到元素时调用,当 DOM 更新时 bind 函数不会被触发。 update 函 数会在每次 DOM 更新时被调用。示例代码如下:

如果 insert 和update 函数中的逻辑完全相同,则对象格式的自定义指令可以简写成函数格式:

全局共享的自定义指令需要通过“Vue.directive()”进行声明
示例代码如下:

缺点是无法对api接口实现复用!

在其他组件上直接通过this.http.get或者this.http.get或者this.http.get或者this.http.post来发请求就行了
一组对应关系,在 SPA 项目中,不同功能之间的切换,要依赖于前端路由来完成

步骤1:通过
标签,结合comName动态渲染组件。示例代码如下:

步骤2:在 App.vue 组件中,为 链接添加对应的 hash 值:

步骤3:在 created 生命周期函数中,监听浏览器地址栏中 hash 地址的变化,动态切换要展示的组件的名称:

vue-router 是 vue.js 官方给出的路由解决方案。它只能结合 vue 项目进行使用,能够轻松的管理 SPA 项目 中组件的切换。
vue-router 的官方文档地址:https://router.vuejs.org/zh/
在 vue2 的项目中,安装 vue-router 的命令如下:
npm i vue - router@3.5.2 -S
在 src 源代码目录下,新建 router/index.js 路由模块,并初始化如下的代码:

在 src/main.js 入口文件中,导入并挂载路由模块。示例代码如下:


路由重定向指的是:用户在访问地址 A 的时候,强制用户跳转到地址 C ,从而展示特定的组件页面。 通过路由规则的 redirect 属性,指定一个新的路由地址,可以很方便地设置路由的重定向:



动态路由指的是:把 Hash 地址中可变的部分定义为参数项,从而提高路由规则的复用性。 在 vue-router 中使用英文的冒号(:)来定义路由的参数项。示例代码如下:









什么是回调函数?
回调函数是一个参数,将这个函数作为参数传到另一个函数里面,当那个函数执行完之后,在执行传进去这个函数,这个过程就叫回调!白话文:主函数的事先干完,回头在调用传进来的那个函数.



#代表网页中的一个位置。
比如,http://www.example.com/index.html#print就代表网页index.html的print位置。浏览器读取这个URL后,会自动将print位置滚动至可视区域。
在VUE中,路由的实现方式有两种,其中一种就是通过#标识符进行页面内导航从而实现路由切换。

#是用来指导浏览器动作的,对服务器端完全无用。所以,HTTP请求中不包括#。
比如,访问下面的网址,http://www.example.com/index.html#print,浏览器实际发出的请求是这样的:
GET /index.html HTTP/1.1Host: www.example.com
在第一个#后面出现的任何字符,都会被浏览器解读为位置标识符。这意味着,这些字符都不会被发送到服务器端。
比如,下面URL的原意是指定一个颜色值:http://www.example.com/?color=#fff,但是,浏览器实际发出的请求是:
GET /?color= HTTP/1.1Host: www.example.com
单单改变#后的部分,浏览器只会滚动到相应位置,不会重新加载网页。
比如,从http://www.example.com/index.html#location1改成http://www.example.com/index.html#location2,浏览器不会重新向服务器请求index.html。
说明同第一个,例如单页面应用SPA一样,路由的切换,不会重新加载页面,只是切换位置,或者切换组件;第二种应用就是在单个页面里面通过name和id切换当前显示的位置。
每一次改变#后的部分,都会在浏览器的访问历史中增加一个记录,使用"后退"按钮,就可以回到上一个位置。这对于ajax应用程序特别有用,可以用不同的#值,表示不同的访问状态,然后向用户给出可以访问某个状态的链接。值得注意的是,上述规则对IE 6和IE 7不成立,它们不会因为#的改变而增加历史记录。
说明:通过#的切换,是算在浏览器的访问历史中的,前进和后退都是生效的。
通过?来带参数,连接域名和参数,经常会用到。
http://www.xxx.com/Show.asp?id=77&nameid=2905210001&page=1
http://www.xxxxx.com/index.html
http://www.xxxxx.com/index.html?test123123
两个url打开的页面一样,但是后面这个有问号,说明不调用缓存的内容,而认为是一个新地址,重新读取。
因为在做http请求的时候,如果浏览器检测到你的地址完全没变,会从缓存里读取先前请求过的数据,不再发送请求。有些时候是页面资源的加载,有些时候是API的get请求,都有可能。加上这个,会让浏览器认为这是一个新的地址,从而保证重新获取资源。
不同参数的间隔符
http://www.xxx.com/Show.asp?id=77&nameid=2905210001&page=1