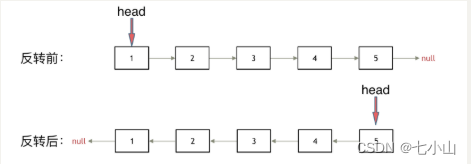
输入一个链表的头节点,从尾到头反过来返回每个节点的值(用数组返回)
(1)如果使用数组来保存反转之后的链表数据,这样只需要使用到队列或栈的知识,关键是unshif和push,reverse函数
(2)如果不使用数组,可以考虑使用双指针的办法来解决,主要将头结点的next改为null,然后接下来的每个值都改一下next值

//从尾到头打印链表值//数组法var resver = function (head) {let arr = [];while (head !== null) {arr.unshift(head);head = head.next;}return arr;};//双指针法var resver=function(head){let temp=null;//保存中间值而已let cut=head;//代表要改变他的next的值let pre=null;//代表cut要指向的next值while(cut!==null){//1!==null 2!==nulltemp=cut.next;//temp=1.next:2 temp=2.next:3cut.next=pre;//cut.next:1.next=null cut.next:2.next=1pre=cut;//pre=1 pre=2cut=temp;//cut=2 cut=3}return pre;}


给定一个链表,两两交换其中相邻的节点,并返回交换后的链表。
你不能只是单纯的改变节点内部的值,而是需要实际的进行节点交换。

//两两交换链表中的节点var head = [1, 2, 3, 4, 3];var resver = function (head) {if (head == null || head.next == null) return head;let pm = new LinkNode(0, head);// rm是指针,pm是虚拟头结点let rm = pm;while (rm.next && rm.next.next) {//1 2,3 4,3.next=null退出循环// temp代表要交换的第一个数值let temp = rm.next; //temp=1 temp=3// cut代表要交换的第二个数值let cut = rm.next.next; //cut=2 cut=4//将两个数值交换的前一个数值的next改为第二个数值rm.next = cut; //rm.next=2 rm.next:1.next=4//将第一个数值的next改为第二个数值的下一个数值temp.next = cut.next; //temp.next:1.next=2.next:3 3.next=4.next:null// 将第二个数值的next改为第一个数值cut.next = temp; //cut.next:2.next=1 4.next=3// 这里的rm代表要交换的两个数值的前一个数值rm = temp; //rm=1 rm=3}return pm.next;};
给你一个链表,删除链表的倒数第 n 个结点,并且返回链表的头结点。
双指针的经典应用,如果要删除倒数第n个节点,让fast移动n步,然后让fast和slow同时移动,直到fast指向链表末尾。删掉slow所指向的节点就可以了。

// 删除链表的倒数第n个结点var dele = function (head, n) {let rm = new LinkNode(0, head);let slow = rm;let fast = rm;while (n--) {fast = fast.next;}while (fast.next !== null) {slow = slow.next;fast = fast.next;}// 这里注意不要写成slow.next=fast;因为可能fast不止只有一个值slow.next = slow.next.next;return rm.next;};
输入两个递增排序的链表,合并这两个链表并使新链表中的节点仍然是递增排序的
//合并两个递增的链表var sortArr = function (arrA, arrB) {let lot = new LinkNode(0, arrA);let p1 = arrA;let p2 = arrB;let temp = lot;if (!p1) {return p2;}if (!p2) {return p1;}while (p1 && p2) {if (p1.val < p2.val) {temp.next = p1;p1 = p1.next;} else {temp.next = p2;p2 = p2.next;}temp = temp.next;}temp.next = p1 ? p1 : p2;return lot.next;};
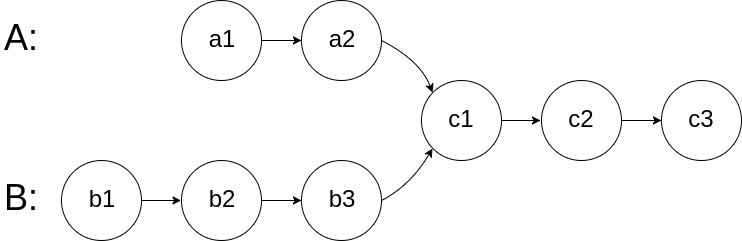
给你两个单链表的头节点 headA 和 headB ,请你找出并返回两个单链表相交的起始节点。如果两个链表没有交点,返回 null 。
图示两个链表在节点 c1 开始相交:

先找到两个链表的长度len1,len2 让长一点的链表先走len2-len1步,使得两个链表距离链表尾部的长度相同; 两个链表一起走,并比较节点是否相同,相同即为公共节点,判断是否相同是需要值相同,并下一个节点也相同
var getIntersectionNode = function(headA, headB) {if(!headA || !headB){return null;}let len1 = getLength(headA);let len2 = getLength(headB);let long, short, gap;//判断哪个链表长度更长if(len1 > len2){long = headA;short = headB;gap = len1 - len2;// 求长度差}else{long = headB;short = headA;gap = len2 - len1;// 求长度差}//让长链表先走gap步while(gap-- > 0){long = long.next; // 让curA和curB在同一起点上(末尾位置对齐)}//两个链表一起走,判断第一个公共节点while(long){if(long === short){// 遍历curA 和 curB,遇到相同则直接返回return long;}long = long.next;short = short.next;}return null;
};
function getLength(head){let cur = head;let len = 0;while(cur){len++;cur = cur.next;}return len;
}
可以设置一个虚拟头结点,这样原链表的所有节点就都可以按照统一的方式进行移除了。
删除链表中等于给定值 val 的所有节点。
输入:head = [1,2,6,3,4,5,6], val = 6 输出:[1,2,3,4,5]
//移除链表元素var dele=function(val,head){let headnode=new LinkNode(0,head);
let cut=headnode;while( cut.next){if( cut.next.val==val){cut.next=cut.next.next;}else{cut=cut.next;}}return headnode.next;}