导读:在工作中,有时会遇到财务尽调的项目。首先要财务尽调的目的,目的不同,点可能也不相同。从大的方面讲主要是,业绩是否真实?如果是真实的情况下,是否有投资价值?如果要规范的话利润会不会下降,企业的潜力怎么样?那么,财务尽调应该怎么做?身为财务部的负责人,又该如何应对尽调的过程呢?

什么是尽职调查?
尽职调
1. 概念
尽职调查又称谨慎性调查,是指投资人在与目标企业达成初步合作意向后(一般是收购活动),经协商一致,投资人对“目标企业”一切与本次投资有关的事项进行现场调查、资料分析的一系列活动,包括企业的业务、财务和法律方面的调查。
2. 种类
尽职调查的种类包括四类:
业务尽职调查
财务尽职调查
法律尽职调查
其他尽职调查
3. 作用
财务尽职调查的重要作用主要体现在以下三点:
其一,充分揭示目标公司的财务及税务状况,规避可能的财务风险;
其二,分析公司以往的获利能力及现金流;
其三,了解目标公司的资产及负债(包含或有负债)、内部控制、经营管理的真实情况,为后续的交易谈判、投资决策及制定并购后的商业规划和整合提供重要的基础。
始终谨记,尽职调查要提问并回答3个公开问题:
拥有和经营收购的公司对股东是否有长期利益?
公司有多大的价值?
我们是否可以负担?
1. 商业(业务)
- 团队
- 人力资源
- 公司治理结构及管理
- 业务与技术
- 产品/服务
- 行业与市场
- 发展规划与资金用途
【Tips】
•在做企业尽职调查时,可以以估值模型为线索进行调查;
• 不要忽视目标公司董事会会议记录以及决策等法律文件,里面会包含公司业务的信息,特别是公司战略。
2. 财务
- 财务状况
- 财务报表核实
- 会计政策与会计估计
- 现金流分析
- 财务分析
- 纳税情况
- 盈利预测可靠性核实
- 盈利前景的评析
- 资产状况以及质量
- 现金流情况
- 负债情况
- 财务模型
- 内控程序及业务主要流程
【Tips】在做财务尽职调查时,需与审计师充分沟通,并且与业务尽职调查紧密联系。
3. 法律
- 股权结构与历史沿革
- 潜在的法律纠纷
- 影响上市的关键问题
- 重大债权债务
【Tips】法律尽职调查可以分为两部分,一部分是公司本身的法律情况,需要依赖律师去尽职调查,投行需要未来的风险所在;另一部分是交易所涉及的法律问题,此部分投行要充分组织和积极参与讨论,具体的工作可以以律师为主。
4.财务尽职调查方法
望、闻、问、切。
望:看生产的的饱满程度,商品的装卸,厂区工作的有序,办公区人员的工作情况,工位的饱满度等。
闻:感受厂区员工的工作情绪,厂区办公区的卫生整洁程度,各类公示牌,走廊宣传栏的更新频率,张贴的内容,员工接触时的精神面貌等。
问:是否能清晰地表达出企业经营发展的历史,市场定位,战略和发展的吻合度,战略目标的包容度和完成度。
切:现金流量的结构分析,流量对战略的支持满足度,现金流量的弹性。
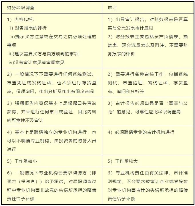
5.财务尽职调查与审计的区别
尽职调查是未来的,宏观的了解和预测过程。
审计是过往的,细节的验证过程。

6.财务尽职调查内容
1、财务报表
①内外账、财务报表:民营企业因税务及其他方面考虑多设置内外账。内账系公司真实财务状况,通常根据收付实现制及现金流水等做账,但是纳税情况及发票情况不合规,需要进行调整;外账系公司为报税报表,通常根据发票情况入账,但是收入、成本、员工工资、社保、费用等计入不全。
建议收集企业最近两年一期的所得税纳税申报表和内账财务报表。对于两年一期的内账财务报表,如若企业因保密等考虑不愿提供,可以先行通过签订保密协议的方式处理。
通过内外账财务报表,可以初步估计税务成本,但是企业提供的所谓的内账也可能是假的,是否有虚增业绩还需要进一步的分析,可以从人工,电费,运费等指标去对比分析,企业是否是内账所描述的体量,可以从员工的待遇看公司是否真的赚钱,一个赚钱的公司可能厕纸都是双层的,一个不赚钱的公司可能卫生间脏乱差还没厕纸。
② 合并财务报表和母公司财务报表:对于拥有子公司的企业,建议收集最近两年一期的合并财务报表和母公司财务报表,若企业未编制合并报表,则需要收集母公司及重要子公司最近两年一期的财务报表,包括最近两年一期的所得税纳税申报表及内账财务报表。有的时候子公司尤其是海外子公司会有雷,所以尽调不能只母公司,还需要子公司尤其是税务优惠地或者海外的公司情况。
③ 除了获取报表外还需要更进一步详细的财务数据,比如:销售台账、采购账、生产成本计算表、运费、工资、电费等资料来详细了解公司运营过程中的记录。
2、财务核算基础
① 收入、成本核算原则与方法:了解公司收入成本核算方式,部分企业以开票或者收付实现制确认收入结转成本,通常需要根据权责发生制予以调整。
② 财务核算软件:了解公司财务核算软件,是否存在手工账情况。如果存在手工账情况,需要先行规范转化为电子账。
③ 发票情况:了解企业发票开具情况,包括采购、销售发票情况。同时了解企业是否存在虚开票以及买票等情况。
④ 现金流与个人卡:了解企业是否存在个人卡,通过个人卡收款付款情况。
⑤ 采供销单据:了解企业仓库账情况,了解采供销单据留存及流转情况,确认是否存在仓库进销存账。
3、税务情况
① 税收优惠政策:了解企业的税收优惠政策,包括流转税和所得税。
② 征税方式:了解企业的征税方式,核定征收或者查账征收。挂牌新三板最近一期必须为查账征收。
③ 个人所得税:了解企业是否存在个人所得税未代扣代缴情况,特别是报告期内存在分红的企业。
④ 税务成本:存在内外两套账的情况下,通常会以外账为基础进行一定的调整。了解企业对于税务成本的考虑。
4、报表科目
① 长期股权投资:通过财务报表长期股权投资科目企业是否存在子公司、合并企业以及联营企业,可以通过启信宝查询。
② 资本公积:根据财务报表资本公积科目了解每笔资本公积的形成情况。
③ 其他应收款:根据财务报表其他应收款科目了解是否存在股东及其他关联方是否存在占用公司资金情况,以及利息相关情况。
④ 固定资产:重点公司房产是否办理产权证,重大固定资产是否及时计提折旧。
⑤ 在建工程:重点在建工程中的土地是否有产权证,是否存在长期挂账未转固定资产,进而未计提折旧情况。
⑥ 无形资产:重点无形资产的产权情况,包括土地使用权以及专利等产权情况;对于存在政府补助的土地等,了解政府补助的形式,是直接减免还是先缴后返。
⑦ 预付账款:是否存在大额预付款长期挂账,是否存在关联方占款、是否存在费用因未开票而长期未入账、是否存在资产未开票长期未入账转固等。
⑧ 其他应付款:重点是否存在民间资金借贷以及利息情况;其他应付关联方情况,是否可与其他应收关联方对抵等。
⑨ 应收应付票据:是否存在没有真实交易背景的票据融资,如果存在必须确保基准日已经解付完毕,不存在兑付风险。
⑩ 营业外收入:通过该科目政府补助情况,了解政府补助的合规性。
⑪ 营业外支出:通过该科目了解行政处罚等事项,报告期内是否存在行政处罚等。
⑫ 存货情况:公司存货账面和实际情况,基准日确保账面金额与实际金额相符。
5、预算情况
关心了历史数据,那我们更要关心一些未来的财务指标,例如毛利情况、销售周期、未来销售趋势、未来业态的调整对收入确认的影响等等内容,如果规范的操作,我们的税务成本是多少,影响因素是什么,是现在规范还是未来再考虑规范的问题。未来是否有足够的业绩支撑,未来的发展方向是什么。
下一篇:通化市属于哪个省(通化市美女)