体验 ChatGPT 之后,深刻感觉到 “了解 AI 绘画” 这件事必须得安排上了。
于是用了两三个日夜,了解如下:
(文末附完整脑图链接)

1、Google Colab

2、.ipynb 文件

3、Hugging face
4、AI 绘画 webui

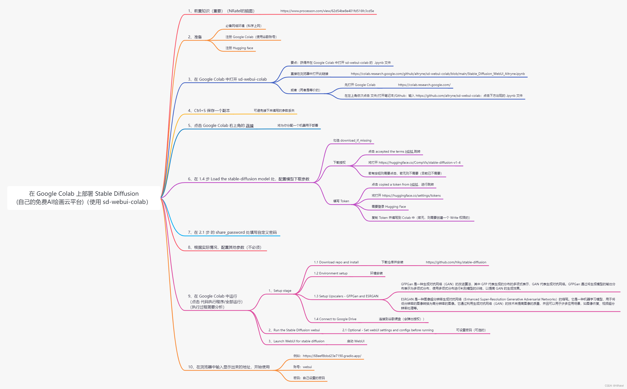
详细搭建过程:

sygil-webui 的功能了解:

sd-webui-colab 体验:
输入:“A good dog and a bad cat”,点击 Generate,结果如下(猫略丑):


AI 绘画整体认知 思维导图模板_ProcessOn思维导图、流程图
(AI绘画)Colab 上部署 Stable Diffusi 思维导图模板_ProcessOn思维导图、流程图
sygil-webui 的功能了解 思维导图模板_ProcessOn思维导图、流程图
上一篇:STC 51单片机56——摇摇棒
下一篇:Tealium 分析