源码在: https://github.com/Tealium/tealium-kotlin
官方文档:https://docs.tealium.com/platforms/getting-started/

说明:
① new 一个 TealiumConfig, 进行 Tealium 的一些配置
class TealiumConfig @JvmOverloads constructor(val application: Application,val accountName: String,val profileName: String,val environment: Environment,var dataSourceId: String? = null,val collectors: MutableSet = Collectors.core,val dispatchers: MutableSet = mutableSetOf(),val modules: MutableSet = mutableSetOf()) {/*** A set of validators where any custom [DispatchValidator]s can be added. These will be merged* in with the built in validators when initializing the library.*/val validators: MutableSet = mutableSetOf()// 文件的存储路径private val pathName = "${application.filesDir}${File.separatorChar}tealium${File.separatorChar}${accountName}${File.separatorChar}${profileName}${File.separatorChar}${environment.environment}"val tealiumDirectory: File = File(pathName)/*** 用于存储一些额外的信息* Map of key-value pairs supporting override options that do not have a direct property on the* [TealiumConfig] object.*/val options = mutableMapOf()/*** Gets and sets the initial LibrarySettings for the library. Useful defaults have already been* set on the [LibrarySettings] default constructor, but the default settings used by the* library can be set here.*/var overrideDefaultLibrarySettings: LibrarySettings? = null/** 是否使用服务端的配置* Sets whether or not to fetch publish settings from a remote host. */var useRemoteLibrarySettings: Boolean = false/*** * Sets the remote URL to use when requesting updated remote publish settings.*/var overrideLibrarySettingsUrl: String? = null/*** Set to false to disable deep link tracking.*/var deepLinkTrackingEnabled: Boolean = true/*** Set to false to disable the QR code trace feature.*/var qrTraceEnabled: Boolean = true/*** A list of EventTriggers for automatically starting and stopping TimedEvents.*/var timedEventTriggers: MutableList = mutableListOf()init {tealiumDirectory.mkdirs()}
}
② 将一个 TealiumConfig 配置传入,创建一个 Tealium,可以有多个 Tealium, 内部使用 map 存储起来,同时还可以传入 onReady, 在 Tealium 初始化可以的时候进行回调
// Tealium.ktfun create(name: String, config: TealiumConfig, onReady: (Tealium.() -> Unit)? = null): Tealium {val instance = Tealium(name, config, onReady)instances[name] = instancereturn instance
}
③ Tealium#init 初始化 Tealium,初始化 Tealium 所需要的资源。
以 track TealiumEvent 主要流程分析

① GenericDispatch 也是继承 Dispatch,它的 payload 是从传入的 dispatch 进行复制
internal class GenericDispatch(dispatch: Dispatch) : Dispatch {override val id: String = dispatch.idoverride var timestamp: Long? = dispatch.timestamp ?: System.currentTimeMillis()private val payload = shallowCopy(dispatch.payload())override fun payload(): Map {return payload.toMap()}override fun addAll(data: Map) {payload.putAll(data)}
② SessionManager#track
用于通知 SessionManager 发送一个新的 Dispatch,如果 Session 已经过期,则会生成一个新的 session.
③ DispatchRouter#track
发放 Dispatch 的入口
fun track(dispatch: Dispatch) {if (settings.disableLibrary) {return}scope.launch(Logger.exceptionHandler) {// Collectiondispatch.addAll(collect()) // 收集注册的 Collectortransform(dispatch) // 在本地换缓存的 Data Layer 中查找// Validation - Drop ⑥if (shouldDrop(dispatch)) {scope.launch(Logger.exceptionHandler) {eventRouter.onDispatchDropped(dispatch)}return@launch}// Dispatch Ready ⑦scope.launch(Logger.exceptionHandler) {eventRouter.onDispatchReady(dispatch)}// Validation - Queue ⑧if (shouldQueue(dispatch)) {dispatchStore.enqueue(dispatch)scope.launch(Logger.exceptionHandler) {eventRouter.onDispatchQueued(dispatch)}return@launch}// Dispatch Send ⑨val queue = dequeue(dispatch).sortedBy { d -> d.timestamp }sendDispatches(queue) // ⑩}
}
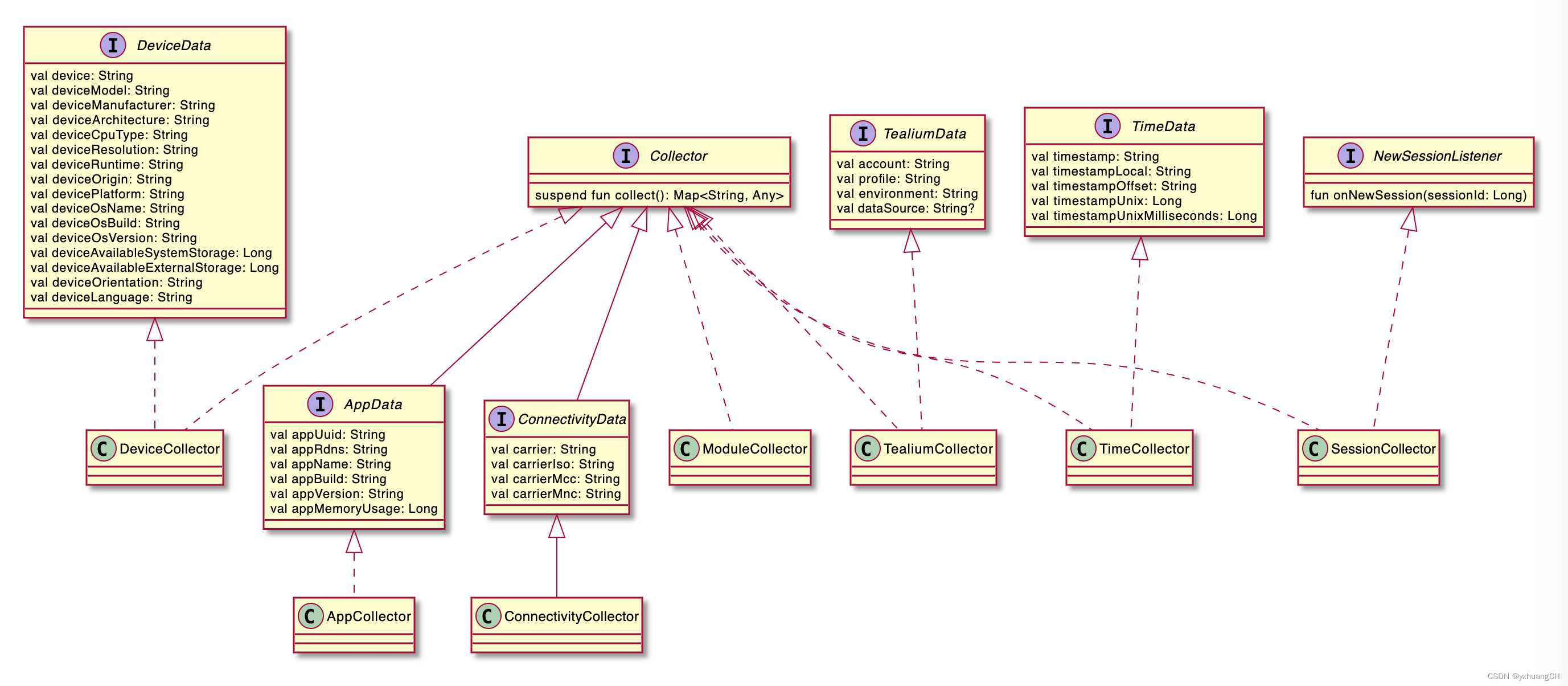
④ collect
根据不同的 Collector, 收集不同的信息添加到 dispatch 的 map 中存储,
这些信息包含 app 信息,网络信息, 设备信息等,后面有详细的介绍。
⑤ transform
更新存储在本地的 dispatch 信息
⑥ shouldDrop
通过不同的 DispatchValidator 觉得是否抛弃 dispatch
⑦ onDispatchReady
分发到不同的 DispatchReadyListener, 准备 dispatch 已经 ready.
class EventDispatcher : EventRouter { ...override fun onDispatchReady(dispatch: Dispatch) {listeners.forEach {when (it) {is DispatchReadyListener -> it.onDispatchReady(dispatch)}}}...
}
⑧ shouldQueue 是否新进排队队列
⑨ dequeue 从队列里面弹出,也会触发 remote commands
⑩ sendDispatches 网络发送
里面会根据要发送的 Dispatche 数量,决定是否是单个发生还是批量发生
class EventDispatcher : EventRouter { ...// 单个发生override suspend fun onDispatchSend(dispatch: Dispatch) {listeners.forEach {when (it) {is DispatchSendListener -> {if (it !is Module || it.enabled) {it.onDispatchSend(dispatch)}}}}}// 批量发送override suspend fun onBatchDispatchSend(dispatches: List) {listeners.forEach {when (it) {is BatchDispatchSendListener -> {if (it !is Module || it.enabled) {it.onBatchDispatchSend(dispatches)}}}}
}...
}

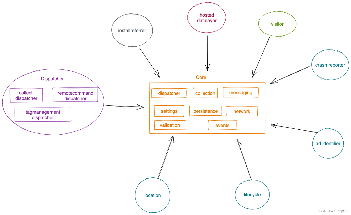
Tealium core 是 Tealium 的核心,它包含 dispatcher, collection, messaging, setting, presistence, network, validation, events
Tealium
Tealium.kt 是 Tealium 入口,也是组织这个 Tealium 的核心。初始化的配置使用 TealiumConfig, TealiumContext 作为 Tealium 的上下文,在整个 lib 中都用使用。
Dispatcher
Dispatcher 里面包含用于分发事件的 TealiumEvent 和 TealiumView,以及 Dispatcher,关于这部分的详细说明在 2.1.8 Dispatcher 一节。
Collection
Collection 里面的 Collector 是用于收集一些信息

messaging
主要包括 DispatchRouter, EventRouter 用来分发 message
setting
主要是 tealium 库的设置 LibrarySettings
在启动的时候会打印出来设置
例如:
LibrarySettings updated: LibrarySettings(collectDispatcherEnabled=true, tagManagementDispatcherEnabled=true, batching=Batching(batchSize=1, maxQueueSize=-1, expiration=86400), batterySaver=false, wifiOnly=false, refreshInterval=60,disableLibrary=false, logLevel=DEV
)
persistence
主要是本地数据库 SQLite 的存储,用来存放要发送的 message
network
主要是用来将 message 使用网络的形式发送出去,主要类是 HttpClient
validation
控制 Dispatch 是否发送,还是放到队列,亦或是抛弃,这个在 2.4 发送数据策略设计 中详细说明
events
主要是 TimedEvent 事件,以及它的相关管理,TimedEventsManager
Visitor 模块 主要是用来管理 visitor 身份和属性相关内容
主要的类图,有省略
Crash reporter 主要是用来上报 crash 相关的信息。
在 app crash 的时候,用 SharedPreferences save 存储 crash 的相关信息,然后在 ActivityObserver#onActivityResumed 的时候将存储的信息发送出去。
获取谷歌广告的信息,然后存储在 dataLayer
Lifecycle 模块主要是用来发送真个 app 的生命周期事件,包括启动,唤醒和休眠等。
Location 模块主要是获取用户的经纬度坐标信息。
通过 gms:play-services-location 获取
InstallReferrer 模块用来获取 app 安装时的信息
Hosteddatalayer 模块管理其他模块提供的数据。
Dispatcher 是 Tealium 的外围部分,是我自己的理解把它们放到一起的。它包含 collectdispatcher 模块,remotecommanddispatcher 模块和 tagmanagementdispatcher 模块
collectdispatcher
collectdispatcher 是将 Dispatch 发送到 NetworkClient 中,它包含两个函数,一个是发送一个 Dispatch 的 onDispatchSend,另外一个是批量发送的 onBatchDispatchSend。
RemoteCommand Dispatcher
remotecommanddispatcher 通过tag 或 JSON 控制处理和评估客户端提供的命令.
Tagmanagement Dispatcher
tagmanagementdispatcher 是一个通过 webview 执行 JavaScript 的模块
Dispatch 的相关类


通过 HttpClient#post 函数发送数据,它直接使用 HttpURLConnection 进行网络连接。
override suspend fun post(payload: String, urlString: String, gzip: Boolean) = coroutineScope {if (isActive && isConnected) {try {with(URL(urlString).openConnection() as HttpURLConnection) {try {doOutput = truesetRequestProperty("Content-Type", "application/json")val dataOutputStream = when (gzip) {true -> {setRequestProperty("Content-Encoding", "gzip")DataOutputStream(GZIPOutputStream(outputStream))}false -> {DataOutputStream(outputStream)}}dataOutputStream.write(payload.toByteArray(Charsets.UTF_8))dataOutputStream.flush()dataOutputStream.close()} catch (e: Exception) {networkClientListener?.onNetworkError(e.toString())}networkClientListener?.onNetworkResponse(responseCode, responseMessage)}} catch (e: ConnectException) {Logger.prod(BuildConfig.TAG, "Could not connect to host: $e.")networkClientListener?.onNetworkError(e.toString())} catch (e: Exception) {Logger.prod(BuildConfig.TAG, "An unknown exception occurred: $e.")networkClientListener?.onNetworkError(e.toString())}}}
本地数据存储在 Tealium core 的 presistence 中
DispatchStorage 对外的接口
说明
fun track(dispatch: Dispatch) {...scope.launch(Logger.exceptionHandler) {...// 抛弃if (shouldDrop(dispatch)) {scope.launch(Logger.exceptionHandler) {eventRouter.onDispatchDropped(dispatch)}return@launch}// Dispatch Readyscope.launch(Logger.exceptionHandler) {eventRouter.onDispatchReady(dispatch)}// 加入队列if (shouldQueue(dispatch)) {dispatchStore.enqueue(dispatch)scope.launch(Logger.exceptionHandler) {eventRouter.onDispatchQueued(dispatch)}return@launch}// 发送val queue = dequeue(dispatch).sortedBy { d -> d.timestamp }sendDispatches(queue)}
是否抛弃 shouldDrop
fun shouldDrop(dispatch: Dispatch): Boolean {return validators.filter { it.enabled }.fold(false) { input, validator ->input || validator.shouldDrop(dispatch).also { dropping ->if (dropping) Logger.qa(BuildConfig.TAG, "Dropping dispatch requested by: ${validator.name}")}}
}
是否进队列
fun shouldQueue(dispatch: Dispatch?, override: Class? = null): Boolean {return validators.filter { it.enabled }.fold(false) { input, validator ->input || if (override != null && override.isInstance(validator)) {false} else validator.shouldQueue(dispatch).also { queueing ->if (queueing) {Logger.qa(BuildConfig.TAG, "Queueing dispatch requested by: ${validator.name}")if (validator.name == "BATCHING_VALIDATOR") {attemptSendRemoteCommand(dispatch)}}}}
}
Validator 决定 Dispatch 是否抛掉或者放到发送队列里面
/*** A DispatchValidator can be used to control the flow of Dispatches through the system. Each new* Dispatch will be sent to each Dispatch Validator; any one of them can signify that the Dispatch* should be either queued or dropped.*/
interface DispatchValidator: Module {/*** Will be called for each new dispatch and for any revalidation events signified by a null* value for the [dispatch] parameter.** @param dispatch the new dispatch, or null* @return true if the dispatch should be queued, otherwise false*/fun shouldQueue(dispatch: Dispatch?): Boolean/*** Will be called for each new dispatch.** @param dispatch the new dispatch* @return true if the dispatch should be queued, otherwise false*/fun shouldDrop(dispatch: Dispatch): Boolean
}
在 Tealium#initializeValidators 中添加
/**
* Instantiates the built in validators and joins them with any supplied custom validators.
*/
private fun initializeValidators(customValidators: Set): Set {customValidators.forEach { it.enabled = true }return setOf(BatteryValidator(config, librarySettingsManager.librarySettings, events),ConnectivityValidator(connectivity, librarySettingsManager.librarySettings),BatchingValidator(dispatchStore, librarySettingsManager.librarySettings, eventRouter)).union(customValidators)
}
如果是 enabled 获取是低电量则将 Dispatch 先放到队列中;
shouldDrop 默认 false.
override fun shouldQueue(dispatch: Dispatch?): Boolean {return (enabled && isLowBattery).also { queueing ->if (queueing) Logger.qa(BuildConfig.TAG, "Battery is low ($batteryLevel%)")}
}override fun shouldDrop(dispatch: Dispatch): Boolean {return false
}
override fun shouldQueue(dispatch: Dispatch?): Boolean {return when(librarySettings.wifiOnly) {true -> {!(connectivityRetriever.isConnected() && connectivityRetriever.isConnectedWifi())}false -> {!connectivityRetriever.isConnected()}}
}override fun shouldDrop(dispatch: Dispatch): Boolean {return false
}
override fun shouldQueue(dispatch: Dispatch?): Boolean {val count = dispatchStorage.count()return batchSettings.maxQueueSize != 0 &&count + 1 < batchSettings.batchSize
}override fun shouldDrop(dispatch: Dispatch): Boolean {return false
}
Batching 默认值如下
data class Batching(var batchSize: Int = 1,var maxQueueSize: Int = 100,var expiration: Int = 86400)
suspend fun retry(numRetries: Int, timeout: Long, block: suspend (Int) -> T?): T? {for (i in 1..numRetries) {try {return withTimeout(timeout) {Logger.dev(BuildConfig.TAG, "Fetching resource; attempt number $i of $numRetries.")block(i)}} catch (e: TimeoutCancellationException) {Logger.prod(BuildConfig.TAG, "Timed out, could not fetch resource.")}}return block(0)
}
private val singleThreadedBackground = Executors.newSingleThreadExecutor().asCoroutineDispatcher()private val backgroundScope = CoroutineScope(singleThreadedBackground)// Initialize everything else in the background.
backgroundScope.launch { bootstrap()
}
这样 singleThreadedBackground 就是一个可以重复利用线程池里面的线程执行,并且可以使用协程
// Logger.kt
val exceptionHandler = CoroutineExceptionHandler { _, exception ->prod(BuildConfig.TAG, "Caught $exception")exception.stackTrace?.let { stackStrace ->prod(BuildConfig.TAG, stackStrace.joinToString { element ->element.toString() + "\n"})}}scope.launch(Logger.exceptionHandler) {...}