前段时间公司要招2个自动化测试,同事面了几十个候选人,发现了一个很奇怪的现象,面试的时候,如果问的是框架api、脚本编写这些问题,基本上个个都能对答如流,等问到实际项目的时候,类似“怎么从0开始搭建自动化体系”“让你来推广自动化,你会怎么设计方案”这种问题时,很多人就开始避重就轻、含糊其辞。
跟同事讨论了一下这个事,一致认为主要问题出现在,现在学习自动化的渠道太多了,很多自动化的基础知识都能在公开的渠道学习,很多自动化的新手就把学到的这些技术名词和术语往自己简历里搬,觉得好像自己已经完全掌握自动化了。
但事实上,“会自动化” ≠ “ 能做自动化”
如果说没有企业级的项目实操, 你就不可能清楚,怎么去拆解项目需求?怎么从0到1搭建自动化体系?还有自动化实施过程中的坑如何避开?
说来说去,还是对自动化实操的经验太匮乏了,同时也没有能够参考的自动化测试流程规范。
做了几年自动化测试,突然想就这个问题,总结一下自己以往的学习经历,踩过的坑,做一些深入的探讨。
抛开疑问,只做学术探讨
这次我们抛开所有的疑惑,比如自动化测试到底有什么用?自动化真的能提升效率么?学了自动化能涨多少工资等等,以上的话题,我这次将不再论述,这几个问题也是平时讨论的比较多的问题。
针对以上的问题,我做一个总结,能涨工资,能多赚钱的技术,就值得我们去学!既然自动化现如今发展的这么火,自然有它存在的价值。
大部分手工测试想的无非是以下几点问题:
1.自动化测试好学吗?
2.不学/不写代码能做自动化测试吗?
3.怎样学习自动化测试?
4.学自动化测试要先学习哪个方向?学ui自动化?还是接口自动化?好像App自动化也比较火?要么再来个小程序自动化?
5.我没有代码基础,工作都是点点点,要不要报培训班?
6.我需要学习什么语言?java 还是 python?
…等等
我来针对以上的问题,说一些自己的看法:
首先,自动化测试,很好学!但是要记住,一定要明确学习的方向,不要剑走偏锋,白花力气。
第一,不写代码当然可以做自动化测试,但是个人建议还是学习一门语言,至于学习什么语言的话,很简单,不用纠结,第一看你是否有编程基础,没有选py,有的话选java py都可
第二,需要看你们的开发用的什么语言,和开发用同一门语言能在学习自动化测试的同时,降低你和开发之间沟通的门槛,提升你在公司的话语权。
第三,学习哪个方向?我建议:web ui自动化=》接口自动化=》App自动化/小程序自动化,当然,着重学习接口自动化,ui自动化要学,但是没太大必要深究。
第四,要不要报名培训班?这个看你个人,如果你觉得自己学习理解能力很强,本身自己又很自律,同时学习的方向又很明确,那么你当然可以不报名培训,多省点钱不香么?
假如你对自动化测试或者一些编程语言毫无理解,身边又没有能带你学习的人,那么报名培训绝对是一个快速提升的途径。
盖楼之前先打好地基,首先需要学习一门语言
在上面我们也提到了,自动化要想做得好,必须要学习至少一门语言。当然至于学习语言要到什么程度了?我不可能一直学下去吧?答案是,会用就行!
掌握大部分的语法基础,已经能够满足你的自动化的日常需求了,因为我们写脚本并没有像开发那么难!
语言你需要学习,for循环,if判断,数据类型,运算符,面向对象编程等等,不管是java还是python,这些都是需要的,其实也差不多,会一门语言,其他的都类似。
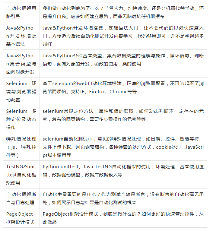
语言入门后,正式踏上开始自动化成神之路,入门篇Selenium

selenium作为自动化的老祖宗,已经被玩烂了,基本上只要是做自动化的,无人不知无人不晓。为什么要先学习selenium?
它能帮助你快速理解,自动化到底是个什么东西,并且能直观的在页面上面反馈给你。咱当初也是,看着selenium的api,一点一点啃下来的,几乎每个方法都去尝试了一下。
selenium有1.0 2.0 3.0,建议你学习之前,先去了解以下它的历史,u以及它的运行原理,这样可以勾起你的学习兴趣。你学习selenium,需要去安装浏览器,强烈建议使用Chrome而不是FireFox,前者兼容的更好。
安装好Chrome,你需要去安装驱动,恭喜你,这时候你就会踩到自动化的第一个坑了!大部分原因还是因为你的驱动版本和浏览器版本对不上。等能访问百度后,这里印象很深的su和kw(具体是什么等你学了就知道了)
你会再去尝试各种selenium的方法,去操作浏览器,这时候仿佛打开了新世界的大门,奥!原来自动化测试是这么个东西!真神奇!
玩腻了Selenium
等你玩了几天,或者几个星期之后,你好像对Selenium提不起什么兴趣了,脚本也写的越来越6,能写出一些线性的自动化脚本了,这个时候,有点骄傲自满,自动化不过如此,就这?
我想说的是,不要高兴的太早,你仅仅只是刚跨入自动化测试的大门,走了一小步而已。此时,你可以开始尝试,把项目中一些重复的操作,写成脚本去跑,满满的成就感有木有!自动化的成效初步形成,仿佛你开始懂得如何用自动化提升效率了。
开始接触自动化框架unittest/testNG
等你学会单元测试框架unittest/testNG,当你学会了selenium后,你会发现大部分的线性脚本,很难去管理,并且每个脚本需要去一个个run,而且还无法统计测试结果,这个时候,就需要单元测试框架登场了!
你会开始学习,单元测试框架的用法,如何创建一个测试类,如何写测试方法,如何把你的脚本写成测试用例,如何校验测试是否通过,用例的执行顺序怎么去控制,断言怎么去写,这些都是你要去探究学习的。
不满足于单元测试框架的功能
等你脚本写的很6,用例也会组织了,然后每次领导告诉你,跑一下测试,然后把测试结果发给他,要总结成测试报告的形式。
你这时候,屡次打开你的编辑器,run test,然后刷刷刷的跑完测试,一条一条的统计测试结果,累得半死,发给了领导。
第二天领导又说,下班前你再跑一下测试,给我份报告,想死的心都有了。那么你开始去逛百度,逛论坛,想要得到解决方法,那么“框架”一次就会映入眼帘。
学习自动化框架
此时,你已经开始琢磨如何写一个自动化框架出来了,那么说明你的自动化已经开始入门了,并且往着中级的方向发展,你开始研究框架的结构,发现有用例管理,日志,测试报告,邮件,基础封装类等等,还有一种框架的设计模式(经典PO模式)
你开始对你的用例进行整理,封装基类,编写页面类,封装日志,邮件模块等等,经过了几个星期的打磨,你的第一个自动化框架诞生了!
此时你可以去各个技术群去炫耀了,自动写出了一个自动化框架,很多小白也开始吹捧你,叫你大神了。
初始接口测试
以上结束了UI自动化的学习,那么下面到接口这边。一般公司用的都是http接口,那么你就从http协议开始学习了,了解它的结构,请求头,请求参数,请求地址,请求方式等等等,尝试学习一些抓包工具
如fiddler,chales,wireshark或者浏览器的开发者工具等等,去抓包获取一些接口,慢慢的观察它的请求构造,但是这时候还是云里雾里,对接口一知半解。于是下载了一个接口测试工具,尝试把参数录入到工具中,手动发起调用。
当工具返回200 code时,奥,原来是这么回事。好像就是和服务端来传递和接受数据的,然后前端页面会把数据展示到前台!
尝试学习Request/HttpClient库发起请求
在用完postman后,就会想到,那么我怎么用代码去发起一个请求呢?这时候就需要去学习这两个东西。pip install & import requests后,就开始了你的接口自动化之旅。
你尝试也是把之前ui自动化的增删改查,用接口来实现,你把抓包的请求参数拿过来,一个一个方法的调用,然后一键运行!一绿三红!为什么?然后发现接口返回了401,无权限!奥!我没有登入啊,那么怎么才能登入呢??
抱着很多的疑惑开始研究,这时候你需要去了解cookie和token的工作机制,再配合你的代码,去缓存cookie,达到登入。等解决了这个问题,但是接口还是报错了啊,删除接口提示我没有这条数据!
查来查去,原来是我那条数据已经用掉了,那么怎么可以保证我每次录入的参数都是新的呢?这时候就需要去了解接口关联,如何把参数从上个接口的响应提取出来,给下个接口用。
request/HttpClient结合unittest/testNG+allure
一样的,等你学会了 request/HttpClient,自然也会想到用单元测试框架把他们集成起来,然后又发现了一个高大上的allure测试报告,再结合一些日志模块打印参数,轻车熟路的这么一个接口框架就出来了,和之前的差不多!小意思。
尝试用yaml/Excel管理测试用例
等你拿自己的框架,重复枯燥的写着测试用例,这时候你想了,我为啥每次都要request.post,方法都是一样的,只是数据不一样,为什么我要一直写代码呢,很累啊!为什么不用一些文件来读取测试数据,做参数化呢?
这时候你开始研究读写excel/yaml了,你想把所有的测试用例都放在文件里管理,就不用每次去写代码了,然而事情并没有那么简单!那么我在文件里如何去处理关联数据呢?如何去缓存cookie呢?如何做断言呢?如果做一些动态的输入呢?
以上问题就留给你们自己去想了。
高级货?git?jenkins?docker容器?分布式?
走到这一步,你已经写过好几个框架了,并且基于自己的框架做了优化,那么你此时发现一个很严重的问题,我的代码居然只能在我本地运行,如果要给别人用,还需要去别人电脑上配置环境,copy代码给他。
那么为什么不用一些代码管理工具去管理我的脚本呢?那么就会需要去学习git,了解如何add commit push推送我的代码到公司的gitlab,这样别人也可以使用,那么有了gitlab,我想做一些定时任务,让它自动执行呢?
学jenkins。再更多,要是我想多个用例一起跑呢?学习selenium grid,docker等等。。
自动化顶端之测试平台/工具开发
等你搭建好公司的自动化生态,你还是不满足,我为什么不把这些东西可视化管理呢?做个平台?管理用例,管理任务,管理测试报告?我还可以把公司的一些部署任务也集成过来?
想法很好!此时的你已经不仅仅是一名优秀的自动化工程师了,已经迈向了测试开发的道路!开始学习,了解了测试框架httprunner,开发框架django/flask/springboot,懂得了接口开发的流程,了解了mybatis,shiro,quartz等等,开始学习前端
vue/react,懂得了什么是组件开发,父子组件传值,开始了解很多东西,甚至运维方面的知识,开始了解k8s docker,微服务。。那么你越来越往着大神的方向去了,希望你还没有秃头,此时的你可以骄傲的称自己为一名合格的测试开发,或者叫全栈开发了有木有!到此告一段落。
做为一名有8年工作经验的测试人员,接下来我想分享一下这些年来,我对于技术一些归纳和总结,和自己对作为一名高级测试者需要掌握那些技能的笔记分享,希望能帮助到有心在技术这条道路上一路走到黑的朋友!
下面分享我整理的这一份2022年可能是最全的软件自动化测试开发工程师发展方向知识架构体系图。
了解测试的基础技能,掌握主流缺陷管理工具的使用,熟练测试环境的操作与运维

Linux作为现在最流行的软件环境系统,一定需要掌握,目前的招聘要求都需要有Linux能力。

掌握Shell脚本:包括Shell基础与运用、Shell逻辑控制、Shell逻辑函数

自动化必经之路:前端开发基础知识以及互联网网络必备知识四、互联网程序原理
软件测试工程师必备MySQL数据库知识,不仅仅停留在基本的“增删改查”。

Fiddler,Wireshark,Sniffer,Tcpdump各种抓包工具适用于各种项目,总有一款适合你的

接口测试神器,你绕不开的强大工具:Jmeter。小巧灵活:Postman

了解自动化的目的,熟练掌握TestNG&unittest自动化框架,以及断言与日志处理

专业接口调用、测试解决方案。组建完整的web和接口自动化框架,Appium整体使用

揭开TestOps的神秘面纱,持续集成Jenkins框架烂熟于心

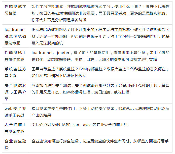
软件测试的彼岸:性能测试和安全测试,选个方向努力爬坑吧!
希望大家能照着这个体系在1-2年内完成这样一个体系的构建。
可以说,这个过程会让你痛不欲生,但只要你熬过去了。以后的生活就轻松很多。正所谓万事开头难,只要迈出了第一步,你就已经成功了一半,等到完成之后再回顾这一段路程的时候,你肯定会感慨良多。
合理利用自己每一分每一秒的时间来学习提升自己,不要再用"没有时间“来掩饰自己思想上的懒惰!趁年轻,使劲拼,给未来的自己一个交代!
作为一位过来人也是希望大家少走一些弯路,如果你不想再体验一次学习时找不到资料,没人解答问题,坚持几天便放弃的感受的话,在这里我给大家分享一些自动化测试的学习资源,希望能给你前进的路上带来帮助。

这份文档和视频资料,对于想从事【软件测试】的朋友来说应该是最全面最完整的备战仓库,这个仓库也陪伴我走过了最艰难的路程,希望也能帮助到你!以上均可以分享,点下方进群即可自行领取。