【模糊神经网络】基于模糊神经网络的倒立摆轨迹跟踪控制
创始人
2024-05-20 11:57:53

  临近春节没啥事做,突然想起前两年未完成的模糊神经网络,当时是学了一段时间,但是到最后矩阵求偏导那块始终不对,最后也不了了之了,趁最近有空,想重新回顾回顾,看看会不会产生新的想法。经过不断尝试后,竟然达到了想要的效果,所以简要记录一下留个笔记。以下内容只讲干货,不玩虚的。

0 引言

  模糊神经网络结合了模糊控制与神经网络两者的优点,不仅具备对非线性、时变、模型不完全系统的控制,同时还具备很好的自学习和自适应能力。模糊神经网络主要用于模型控制以及函数逼近等领域。

1 倒立摆模型

被控对象为单级倒立摆,其动力学方程为x˙1=x2x˙2=f(x)+g(x)u\dot{x}_1=x_2 \\ \dot{x}_2=f\left( \boldsymbol{x} \right) +g\left( \boldsymbol{x} \right) u x˙1​=x2​x˙2​=f(x)+g(x)u其中,f(x)=gsin⁡x1−mlx22cos⁡x1sin⁡x1/(mc+m)l(4/3−mcos⁡2x1/(mc+m))f\left( \boldsymbol{x} \right) =\frac{g\sin x_1-mlx_{2}^{2}\cos x_1\sin x_1/\left( m_c+m \right)}{l\left( 4/3-m\cos ^2x_1/\left( m_c+m \right) \right)}f(x)=l(4/3−mcos2x1​/(mc​+m))gsinx1​−mlx22​cosx1​sinx1​/(mc​+m)​;g(x)=cos⁡x1/(mc+m)l(4/3−mcos⁡2x1/(mc+m))g\left( \boldsymbol{x} \right) =\frac{\cos x_1/\left( m_c+m \right)}{l\left( 4/3-m\cos ^2x_1/\left( m_c+m \right) \right)}g(x)=l(4/3−mcos2x1​/(mc​+m))cosx1​/(mc​+m)​,x1x_1x1​ 和 x2x_2x2​ 分别为摆角和摆速,ggg 为重力加速度,mcm_cmc​ 为小车质量,mmm 摆的质量,lll 为摆长的一半,uuu 为控制输入。

2 控制器设计

2.1 模糊神经网络结构

第一层:输入层。输入层为双输入,分别为系统偏差 eee 和系统偏差变化率 e˙\dot{e}e˙,然后通过激活函数f1(x)f_1\left( x \right)f1​(x)输出到模糊化层。 f1(xi)=xif_1\left( x_i \right) =x_if1​(xi​)=xi​ 第二层:模糊化层。本层的激活函数即隶属函数,采用逼近能力较好的高斯函数f2(i,j)=exp⁡[−(xi−cij)22σij2]f_2\left( i,j \right) =\exp \left[ -\frac{\left( x_i-c_{ij} \right) ^2}{2\sigma _{ij}^{2}} \right] f2​(i,j)=exp[−2σij2​(xi​−cij​)2​] 其中,i=1,2;j=1,2,...n;i=1,2;j=1,2,...n;i=1,2;j=1,2,...n;cijc_{ij}cij​ 和 σij\sigma _{ij}σij​ 分别为高斯函数的中心和基宽。
第三层:模糊推理层。本层使用的激活函数为φ(j)=∏j=1Nf2(i,j)f3(j)=φ(j)∑j=1Nφ(j)\varphi \left( j \right) =\prod_{j=1}^N{f_2\left( i,j \right)} \\ f_3\left( j \right) =\frac{\varphi \left( j \right)}{\sum_{j=1}^N{\varphi \left( j \right)}} φ(j)=j=1∏N​f2​(i,j)f3​(j)=∑j=1N​φ(j)φ(j)​其中,N=∏i=1nniN=\prod_{i=1}^n{n_i}N=∏i=1n​ni​,为神经元和。
第四层:输出层。本层主要是输出模型控制量 uuu 。f4(i)=ω⋅f3=∑j=1Nw(i,j)⋅f3(j)f_4\left( i \right) =\boldsymbol{\omega }\cdot f_3=\sum_{j=1}^N{\boldsymbol{w}\left( i,j \right) \cdot f_3\left( j \right)} f4​(i)=ω⋅f3​=j=1∑N​w(i,j)⋅f3​(j)其中,ω\boldsymbol{\omega }ω 为模糊推理层与输出层的连接权矩阵。

2.2 模糊神经网络的训练算法

  LM算法结合高斯牛顿算法和梯度下降法,兼具局部收敛法和全局搜索的优点。但是,由于LM算法的计算复杂度和存储容量会随着训练样本数目的增加而增加,为了解决该问题,利用IALM算法优化所有的参数。参数向量Θ(t)\boldsymbol{\varTheta }\left( t \right)Θ(t) 的更新规则如下:Θ(t+1)=Θ(t)−(Ψ(t)+η(t)I)−1Ω(t)\boldsymbol{\varTheta }\left( t+1 \right) =\boldsymbol{\varTheta }\left( t \right) -\left( \boldsymbol{\varPsi }\left( t \right) +\eta \left( t \right) \boldsymbol{I} \right) ^{-1}\boldsymbol{\varOmega }\left( t \right) Θ(t+1)=Θ(t)−(Ψ(t)+η(t)I)−1Ω(t)其中,Θ(t)=[ω(t),c(t),σ(t)]T\boldsymbol{\varTheta }\left( t \right) =\left[ \boldsymbol{\omega }\left( t \right) , \boldsymbol{c}\left( t \right) , \boldsymbol{\sigma }\left( t \right) \right] ^{\mathrm{T}}Θ(t)=[ω(t),c(t),σ(t)]T 为参数向量,I\boldsymbol{I}I 为用于矩阵求逆时避免奇异的单位矩阵,Ψ(t)\boldsymbol{\varPsi }\left( t \right)Ψ(t) 为准海森(quasi-Hessian)矩阵,Ω(t)\boldsymbol{\varOmega }\left( t \right)Ω(t) 为梯度向量。自适应学习率 η(t)\boldsymbol{\eta }\left( t \right)η(t) 的调整规则如下:η(t)=βm∥e(t)∥+(1−βm)∥Ω(t)∥\boldsymbol{\eta }\left( t \right) =\beta _m\left\| \boldsymbol{e}\left( t \right) \right\| +\left( 1-\beta _m \right) \left\| \boldsymbol{\varOmega }\left( t \right) \right\| η(t)=βm​∥e(t)∥+(1−βm​)∥Ω(t)∥其中,βm(0<βm<1)\beta _m\left( 0<\beta _m<1 \right)βm​(0<βm​<1) 为预设的常量,Ψ(t)\boldsymbol{\varPsi }\left( t \right)Ψ(t) 和 Ω(t)\boldsymbol{\varOmega }\left( t \right)Ω(t) 分别为所有样本的子矩阵 ψp(t)\boldsymbol{\psi }_p\left( t \right)ψp​(t) 和子向量 ωp(t)\boldsymbol{\omega }_p\left( t \right)ωp​(t) 的累加,即Ψ(t)=∑p=1Pψp(t)Ω(t)=∑p=1Pωp(t)\boldsymbol{\varPsi }\left( t \right) =\sum_{p=1}^P{\boldsymbol{\psi }_p\left( t \right)} \\ \boldsymbol{\varOmega }\left( t \right) =\sum_{p=1}^P{\boldsymbol{\omega }_p\left( t \right)} Ψ(t)=p=1∑P​ψp​(t)Ω(t)=p=1∑P​ωp​(t)其中,子矩阵 ψp(t)\boldsymbol{\psi }_p\left( t \right)ψp​(t) 和子向量 ωp(t)\boldsymbol{\omega }_p\left( t \right)ωp​(t) 分别定义为ψp(t)=J˙pT(t)J˙P(t)Ω(t)=J˙pT(t)eP(t)\boldsymbol{\psi }_p\left( t \right) =\dot{J}_{p}^{\mathrm{T}}\left( t \right) \dot{J}_P\left( t \right) \\ \boldsymbol{\varOmega }\left( t \right) =\dot{J}_{p}^{\mathrm{T}}\left( t \right) e_P\left( t \right) ψp​(t)=J˙pT​(t)J˙P​(t)Ω(t)=J˙pT​(t)eP​(t)其中,eP(t)e_P\left( t \right)eP​(t) 为对于第 ppp 个样本,期望输出和网络实际输出之间的误差 eP(t)=ydp(t)−yp(t),p=1,2,...Pe_P\left( t \right) =y_{d}^{p}\left( t \right) -y^p\left( t \right) , p=1,2,...PeP​(t)=ydp​(t)−yp(t),p=1,2,...P,J˙p(t)\dot{J}_p\left( t \right)J˙p​(t) 为 Jacobian\mathrm{Jacobian}Jacobian 矩阵的行向量,即J˙p(t)=[∂ep∂w1,...,∂ep∂wr,∂ep∂c11,...,∂ep∂cij,...,∂ep∂cnr,∂ep∂σ11,...,∂ep∂σij,...,∂ep∂σnr]\dot{J}_p\left( t \right) =\left[ \frac{\partial e_p}{\partial w_1},...,\frac{\partial e_p}{\partial w_r},\frac{\partial e_p}{\partial c_{11}},...,\frac{\partial e_p}{\partial c_{ij}},...,\frac{\partial e_p}{\partial c_{nr}},\frac{\partial e_p}{\partial \sigma _{11}},...,\frac{\partial e_p}{\partial \sigma _{ij}},...,\frac{\partial e_p}{\partial \sigma _{nr}} \right] J˙p​(t)=[∂w1​∂ep​​,...,∂wr​∂ep​​,∂c11​∂ep​​,...,∂cij​∂ep​​,...,∂cnr​∂ep​​,∂σ11​∂ep​​,...,∂σij​∂ep​​,...,∂σnr​∂ep​​]根据梯度下降学习算法的更新规则,Jacobian\mathrm{Jacobian}Jacobian 矩阵行向量的元素可表示为∂ep(t)∂wj(t)=−hj(t)∂ep(t)∂cij(t)=−wj(t)∑k≠jrφk(t)(∑k=1rφk(t))2∏k≠inμkj(t)∂μij(t)∂cij(t)∂ep(t)∂σij(t)=−wj(t)∑k≠jrφk(t)(∑k=1rφk(t))2∏k≠inμkj(t)∂μij(t)∂σij(t)\frac{\partial e_p\left( t \right)}{\partial w_j\left( t \right)}=-h_j\left( t \right) \\ \frac{\partial e_p\left( t \right)}{\partial c_{ij}\left( t \right)}=-w_j\left( t \right) \frac{\sum_{k\ne j}^r{\varphi _k\left( t \right)}}{\left( \sum_{k=1}^r{\varphi _k\left( t \right)} \right) ^2}\prod_{k\ne i}^n{\mu _{kj}\left( t \right) \frac{\partial \mu _{ij}\left( t \right)}{\partial c_{ij}\left( t \right)}} \\ \frac{\partial e_p\left( t \right)}{\partial \sigma _{ij}\left( t \right)}=-w_j\left( t \right) \frac{\sum_{k\ne j}^r{\varphi _k\left( t \right)}}{\left( \sum_{k=1}^r{\varphi _k\left( t \right)} \right) ^2}\prod_{k\ne i}^n{\mu _{kj}\left( t \right) \frac{\partial \mu _{ij}\left( t \right)}{\partial \sigma _{ij}\left( t \right)}} ∂wj​(t)∂ep​(t)​=−hj​(t)∂cij​(t)∂ep​(t)​=−wj​(t)(∑k=1r​φk​(t))2∑k=jr​φk​(t)​k=i∏n​μkj​(t)∂cij​(t)∂μij​(t)​∂σij​(t)∂ep​(t)​=−wj​(t)(∑k=1r​φk​(t))2∑k=jr​φk​(t)​k=i∏n​μkj​(t)∂σij​(t)∂μij​(t)​其中,∂μij(t)∂cij(t)=2(xi(t)−cij(t))exp⁡(−(xi(t)−cij(t))2/σij2(t))σij2(t)∂μij(t)∂σij(t)=2(xi(t)−cij(t))2exp⁡(−(xi(t)−cij(t))2/σij2(t))σij3(t)\frac{\partial \mu _{ij}\left( t \right)}{\partial c_{ij}\left( t \right)}=\frac{2\left( x_i\left( t \right) -c_{ij}\left( t \right) \right) \exp \left( -\left( x_i\left( t \right) -c_{ij}\left( t \right) \right) ^2/\sigma _{ij}^{2}\left( t \right) \right)}{\sigma _{ij}^{2}\left( t \right)} \\ \frac{\partial \mu _{ij}\left( t \right)}{\partial \sigma _{ij}\left( t \right)}=\frac{2\left( x_i\left( t \right) -c_{ij}\left( t \right) \right) ^2\exp \left( -\left( x_i\left( t \right) -c_{ij}\left( t \right) \right) ^2/\sigma _{ij}^{2}\left( t \right) \right)}{\sigma _{ij}^{3}\left( t \right)} ∂cij​(t)∂μij​(t)​=σij2​(t)2(xi​(t)−cij​(t))exp(−(xi​(t)−cij​(t))2/σij2​(t))​∂σij​(t)∂μij​(t)​=σij3​(t)2(xi​(t)−cij​(t))2exp(−(xi​(t)−cij​(t))2/σij2​(t))​  至此,就是IALM算法的所有公式,根据以上步骤,便可编写出模糊神经网络各层的程序以及参数向量的学习算法,控制器程序也就得到了。
  IALM算法相比LM算法来说,可以直接计算准海森矩阵Ψ(t)\boldsymbol{\varPsi }\left( t \right)Ψ(t)和梯度向量Ω(t)\boldsymbol{\varOmega }\left( t \right)Ω(t),不需要执行 Jacobian\mathrm{Jacobian}Jacobian 矩阵的乘法,从而降低了算法计算复杂度,并且自适应学习率η(t)\boldsymbol{\eta }\left( t \right)η(t) 也有助于加快学习速度和提高泛化能力。
  

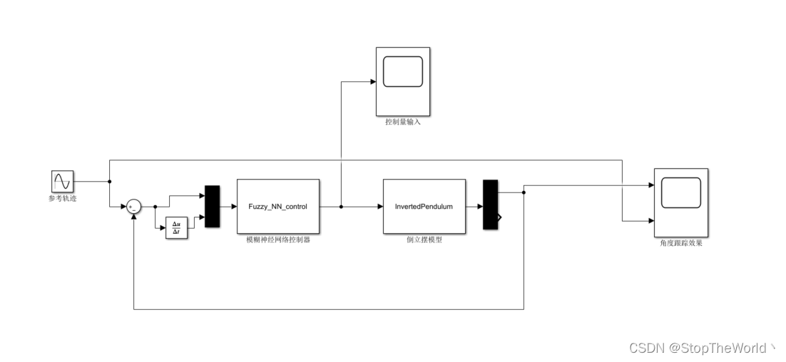
3 模型搭建与仿真

  仿真目的:使用模糊神经网络控制器控制倒立摆完成轨迹跟踪运动。
  在Simulink中搭建如下图所示的系统模型:

  参数设置:取 x1=θx_1=\thetax1​=θ ,期望轨迹为 θd(t)=0.1sin⁡(t)\theta _{\mathrm{d}}\left( t \right) =0.1\sin \left( t \right)θd​(t)=0.1sin(t) ,系统的初始状态为 [π/60,0]\left[ \pi /60, 0 \right][π/60,0] ,网络初始权值取随机值,宽度取2,中心取-2至2 。模糊神经网络控制器的输入为误差和误差变化率,输出为控制量。

仿真结果
角度跟踪效果

角度跟踪误差

仿真分析
  根据仿真结果可得,角度跟踪效果良好,角度跟踪误差在1e-2数量级,较好的完成轨迹跟踪的目的,因此可得,模糊神经网络控制器设计成功。

4 总结

  模糊神经网络控制器的仿真程序比较复杂,涉及到很多数学运算,尤其是矩阵运算以及各种函数求导,在编写代码的时候要特别注意矩阵的维度问题。
  回想前两年学习的过程,我突然想到最开始我想用李雅普诺夫稳定性来更新神经网络权值,但最后始终有一个矩阵求偏导问题解决不了,而这次我用的梯度下降法来更新神经网络,各个矩阵求导公式也比较清晰,所以能够完成复现。
  模糊神经网络仿真初见成效,也算是解决了历史遗留问题,心里舒服多了。

5 参考文献

[1] 周红标,张钰,柏小颖,等. 基于自适应模糊神经网络的非线性系统模型预测控制[J]. 化工学报,2020,71(7):3201-3212. DOI:10.11949/0438-1157.20191531.

[2] 陶征勇,童仲志,侯远龙,等. 基于模糊神经网络的破障武器PID控制[J]. 电光与控制,2020,27(9):99-104. DOI:10.3969/j.issn.1671-637X.2020.09.020.

[3] 张璐,张嘉成,韩红桂,等. 基于模糊神经网络的污水处理生化除磷过程控制[J]. 化工学报,2020,71(3):1217-1225. DOI:10.11949/0438-1157.20191514.

[4] 徐智浩,李胜,张瑞雷,等. 基于LuGre摩擦模型的机械臂模糊神经网络控制[J]. 控制与决策,2014(6):1097-1102. DOI:10.13195/j.kzyjc.2013.0510.

相关内容

热门资讯

苗族的传统节日 贵州苗族节日有... 【岜沙苗族芦笙节】岜沙,苗语叫“分送”,距从江县城7.5公里,是世界上最崇拜树木并以树为神的枪手部落...
北京的名胜古迹 北京最著名的景... 北京从元代开始,逐渐走上帝国首都的道路,先是成为大辽朝五大首都之一的南京城,随着金灭辽,金代从海陵王...
蓝色爱心是什么意思 女生给男生... 人类是由男女两种性别组成的,两性之间的话题永远都有着最高的热度,而爱心常常用来比喻沐浴在爱情中男女彼...
长白山自助游攻略 吉林长白山游... 昨天介绍了西坡的景点详细请看链接:一个人的旅行,据说能看到长白山天池全凭运气,您的运气如何?今日介绍...
应用未安装解决办法 平板应用未... ---IT小技术,每天Get一个小技能!一、前言描述苹果IPad2居然不能安装怎么办?与此IPad不...
脚上的穴位图 脚面经络图对应的... 人体穴位作用图解大全更清晰直观的标注了各个人体穴位的作用,包括头部穴位图、胸部穴位图、背部穴位图、胳...
demo什么意思 demo版本... 618快到了,各位的小金库大概也在准备开闸放水了吧。没有小金库的,也该向老婆撒娇卖萌服个软了,一切只...
猫咪吃了塑料袋怎么办 猫咪误食... 你知道吗?塑料袋放久了会长猫哦!要说猫咪对塑料袋的喜爱程度完完全全可以媲美纸箱家里只要一有塑料袋的响...
世界上最漂亮的人 世界上最漂亮... 此前在某网上,选出了全球265万颜值姣好的女性。从这些数量庞大的女性群体中,人们投票选出了心目中最美...
苗族的传统节日 贵州苗族节日有... 【岜沙苗族芦笙节】岜沙,苗语叫“分送”,距从江县城7.5公里,是世界上最崇拜树木并以树为神的枪手部落...
北京的名胜古迹 北京最著名的景... 北京从元代开始,逐渐走上帝国首都的道路,先是成为大辽朝五大首都之一的南京城,随着金灭辽,金代从海陵王...
白皮书是什么意思 新疆7个白皮... 国务院新闻办公室今天(21日)发表《新疆的若干历史问题》白皮书。全文如下:新疆的若干历史问题(201...
应用未安装解决办法 平板应用未... ---IT小技术,每天Get一个小技能!一、前言描述苹果IPad2居然不能安装怎么办?与此IPad不...
脚上的穴位图 脚面经络图对应的... 人体穴位作用图解大全更清晰直观的标注了各个人体穴位的作用,包括头部穴位图、胸部穴位图、背部穴位图、胳...
长白山自助游攻略 吉林长白山游... 昨天介绍了西坡的景点详细请看链接:一个人的旅行,据说能看到长白山天池全凭运气,您的运气如何?今日介绍...
demo什么意思 demo版本... 618快到了,各位的小金库大概也在准备开闸放水了吧。没有小金库的,也该向老婆撒娇卖萌服个软了,一切只...
猫咪吃了塑料袋怎么办 猫咪误食... 你知道吗?塑料袋放久了会长猫哦!要说猫咪对塑料袋的喜爱程度完完全全可以媲美纸箱家里只要一有塑料袋的响...
世界上最漂亮的人 世界上最漂亮... 此前在某网上,选出了全球265万颜值姣好的女性。从这些数量庞大的女性群体中,人们投票选出了心目中最美...